
现将《浦东新区教育局关于2023年本区学前教育阶段适龄幼儿入园工作的实施方案》印发给你们,请按照执行。
特此通知。
浦东新区教育局关于2023年本区学前教育阶段适龄幼儿入园工作的实施方案
根据《中共中央、国务院关于学前教育深化改革规范发展的若干意见》《国务院关于当前发展学前教育的若干意见》《中共上海市委、上海市人民政府关于推进学前教育深化改革规范发展的实施意见》和《上海市教育委员会关于做好2023年本市学前教育阶段适龄幼儿入园工作的通知》等文件精神,落实《上海市学前教育与托育服务条例》有关规定,进一步规范本区学前教育阶段适龄幼儿入园工作,合理配置区域内学前教育资源,更好地为家长提供入园指导服务,现就做好2023年浦东新区学前教育阶段适龄幼儿入园工作提出以下实施方案:
1.工作原则
(二)规范程序。坚持依法依规和公开公平公正的原则,规范入园工作流程。各幼儿园不得对适龄幼儿和家长进行任何形式的考试或者测试,不得损害幼儿身心健康,严禁在招生计划和招生范围之外自行招收幼儿,严禁擅自跨区域招生,不得提前招生。
(三)加强监督。各幼儿园必须严格按照政策规定,采取切实可行的方法,妥善安排有需求的、符合本区入园条件的适龄幼儿入园,并接受各方监督,切实维护幼儿合法权益。
2.工作内容
2023年学前教育阶段小班适龄幼儿入园工作分为信息登记、
报名验证和录取通知三个阶段。
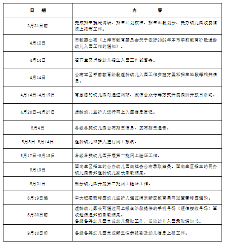
2023年4月14日-4月19日,全区有意愿的幼儿园可通过网站、微信公众号等方式开展园所开放日活动。
1.信息登记
2023年,适龄幼儿监护人通过“上海市适龄幼儿入园信息登记系统”(登录上海“一网通办”网站首页“2023年适龄幼儿入园”特色专栏,网址:https://zwdt.sh.gov.cn,或登录“随申办”移动端首页“2023年适龄幼儿入园”)进行统一的入园信息登记。期间,本区通过线上电话咨询和线下个别服务的方式帮助无法自行完成入园信息登记的幼儿监护人进行网上信息登记。
(1)登记对象的范围
2023年入园信息登记的对象为2019年9月1日—2020年8月31日出生的本市常住人口适龄幼儿的监护人。
报名幼儿园托班、中大班插班转园的幼儿监护人不作为此次统一入园信息登记的对象。
(2)登记对象及幼儿的条件
幼儿和监护人根据本人情况须持有以下证件之一:
①本市户籍:居民身份证(号);
②非本市户籍:上海市居住证或上海市居住登记凭证,港澳居民来往内地通行证或港澳居民居住证,台湾居民来往大陆通行证或台湾居民居住证;
③外籍:护照。
(3)登记时间和方式
2023年4月20日-4月27日,适龄幼儿监护人通过上海“一网通办”网站或“随申办”移动端登记幼儿信息,获取《上海市适龄幼儿入园信息登记表》(以下简称《登记表》)和登记编号。《登记表》和登记编号作为幼儿进行入园报名验证的凭证。
(4)信息登记确认和修改
适龄幼儿监护人对市电子证照库提供的与监护人和幼儿相关的姓名、证件号码、居住等信息进行录入或确认。
①如发现“上海市适龄幼儿入园信息登记系统”内信息与实际情况不符,监护人可根据所持证件的信息在系统中修改。
②已办理入园所需各类证件,但未在“上海市适龄幼儿入园信息登记系统”显示信息的幼儿,监护人可根据所持证件的信息进行登记。
③确因特殊情况未按时办理各类证件的幼儿,拨打幼儿园咨询电话预约时间,在网上验证阶段到申请报名的幼儿园现场进行信息补登记。幼儿园核验监护人和幼儿信息填写的准确性。
监护人登记信息成功后,原则上不能再修改信息。确有需要修改信息的,监护人拨打幼儿园咨询电话预约时间,凭相关证明材料在网上验证阶段到申请报名的幼儿园现场进行信息修改。
2.报名验证
2023年,本区适龄幼儿入园实行统一的网上报名和网上验证。
5月4日,各幼儿园公布招生信息,发布小班招生通告。
(1)网上报名
2023年5月8日-5月14日,适龄幼儿监护人通过“上海市浦东新区适龄幼儿入园报名平台”(登录上海“一网通办”网站首页“2023年适龄幼儿入园”特色专栏,网址:https://zwdt.sh.gov.cn,或登录“随申办”移动端首页“2023年适龄幼儿入园”)完善信息并进行统一的网上报名,获取《2023年浦东新区幼儿入园报名表》。报名表作为幼儿完成网上报名的凭证。期间,本区通过线上电话咨询和线下个别服务的方式帮助无法自行完成报名验证的幼儿监护人进行报名验证。“随申办”移动端或上海“一网通办”网站中的电子证照与纸质证件同等效力使用。服务点现场核验监护人和幼儿信息。
每位适龄幼儿根据“上海市浦东新区适龄幼儿入园报名平台”提示可在按地段招生幼儿园(招收地段生的公办幼儿园和民办幼儿园)、全区招生幼儿园(部分公办幼儿园、民办幼儿园或特殊教育幼儿园)或街镇招生幼儿园(民办三级幼儿园)中报名一所幼儿园。按地段招生幼儿园按照“人户一致优先”原则,分类排序入园或统筹安排入园。未被全区招生幼儿园录取的幼儿,根据第一批报名验证和录取情况,按照“同类排序靠后”原则(比如同属人户一致类,即排在此类靠后)统筹安排。
因身体状况等特殊原因不能当年度入园的幼儿,监护人可向幼儿园申请推迟入园。上一年度因身体状况等特殊原因未入园的幼儿,监护人可向幼儿园提出入园申请。
(2)报名条件
2023年,本区在招生紧张区域的幼儿园继续实行“一个门牌号一居住户,五年内只安排一次同校对口入园(同一居住户多孩除外)”的政策。
适龄幼儿入园报名须符合以下条件之一:
①本区户籍、人户一致的适龄幼儿:按幼儿本区常住户籍地址对口入园。须持有2023年4月27日前办理的招生区域内户籍和相对应的住宅类房产证。户主为幼儿的父母、祖父母或外祖父母之一,且户主本人须为房屋产权人(单独所有或共同共有全部产权);幼儿本人为户主的,房屋产权人须为幼儿本人(单独所有或共同共有全部产权)或其父母(单独所有或共同共有全部产权)。当入园适龄幼儿人数超出幼儿园招生计划数,按照幼儿户籍迁入时间先后排序入园,超额部分作统筹安排。
②本市户籍、人户分离(居住地具备相应房产证)的适龄幼儿:按房产证地址就近入园。须持有2023年4月27日前办理的招生区域内住宅类房产证。房屋产权人须为幼儿本人(单独所有或共同共有全部产权)或其父母(单独所有或共同共有全部产权)。待区域内户籍与房产一致的幼儿安排后,视幼儿园招生情况,按房产证地址就近安排入园。当入园适龄幼儿人数超出幼儿园招生计划数,按照幼儿户籍和产证情况排序入园,超额部分作统筹安排。
本市户籍廉租房或经济适用房(承租人或买受人须是幼儿父母)的适龄幼儿参照执行。
③本市外区户籍、人户分离(在居住地无相应房产证)的适
龄幼儿:本市外区户籍的幼儿确有困难,不能在户籍地入园,凭街(镇)社区事务受理服务中心出具的《本市户籍人户分离人员居住登记(回执)》,按居住地统筹安排入园。
④父母一方持有效期内《上海市居住证》(居住证上的居住地址在本区)且积分达标准分值的适龄幼儿:须持有2023年4月27日前办理的招生区域内住宅类房产证,房屋产权人须为幼儿本人(单独所有或共同共有全部产权)或其父母(单独所有或共同共有全部产权)。参照本市户籍、人户分离(居住地具备相应房产证)的幼儿,按房产证地址就近入园。当入园适龄幼儿人数超出幼儿园招生计划数,按照幼儿及父母居住证和产证情况排序入园,超额部分作统筹安排。无房产证的,凭本区合法居住证明,统筹安排入园。
⑤动迁户适龄幼儿:因动迁原因,户籍尚未迁移至安置地的或居住的安置房产尚未办理产证的,如动迁安置地配套幼儿园已具备招生条件,可凭动迁协议书安置地址就近安排入园。租赁房屋居住的,凭本区合法居住证明,统筹安排入园。
⑥其余符合入园条件的来沪人员适龄随迁子女:幼儿本人须持有效期内《上海市居住证》或《居住登记凭证》,父母一方须持有效期内《上海市居住证》,且一年内(2022年7月1日至2023年6月30日)参加本市职工社会保险满6个月(不含补缴,有关政策允许补缴的除外)或连续3年(从首次登记日起至2023年6月30日)在街镇社区事务受理服务中心办妥灵活就业登记。
来沪人员适龄随迁子女,申请在本区就读的,其所持的居住证上的居住地址,应与其父母保持一致,且居住地址在本区。持有2023年4月27日前办理的招生区域内住宅类房产证的,房屋产权人须为幼儿本人(单独所有或共同共有全部产权)或其父母(单独所有或共同共有全部产权),按房产证地址,统筹安排入园。无房产证的,凭本区合法居住证明,根据各公民办幼儿园第一批报名验证情况,统筹安排至尚有余额的公办幼儿园或民办三级幼儿园。幼儿园可按照“浦东新区来沪人员随迁子女统筹入园积分表”分值高低排序,视学位情况统筹安排入园。
⑦香港、澳门、台湾适龄幼儿:香港、澳门幼儿须持本人香港或澳门永久居民身份证、港澳居民来往内地通行证和本市《境外人员住宿登记表》或《中华人民共和国港澳居民居住证》;台湾幼儿须持本人台湾居民来往大陆通行证和本市《境外人员住宿登记表》或《中华人民共和国台湾居民居住证》,统筹安排入园。
⑧外籍适龄幼儿:外籍幼儿须持本人有效签证外国护照(须有中华人民共和国外国人居留许可页,且有有效往来签证)和本市《境外人员住宿登记表》,统筹安排入园。
⑨特殊幼儿:有特殊教育需求的幼儿须持有本区户籍,可向爱心幼儿园或上南三村幼儿园、童心幼儿园、临港新城海音幼儿园、致立学校申请入读学前特教班。
⑩其他符合入园条件的幼儿:除上述情况以外,其他符合在本区入园条件的幼儿,视实际情况统筹安排入园。
(3)网上验证
2023年5月17日-5月18日,各级各类幼儿园开展第一批网上验证工作。
2023年5月19日,面向全区招生的公办幼儿园向社会公布录取结果。面向全区招生的民办幼儿园告知适龄幼儿家长录取结果。
2023年5月31日,部分幼儿园开展第二批网上验证工作。
3.录取通知
2023年6月30日前,适龄幼儿家长可通过网上报名阶段提供的手机号码(短信接收号码)查收短信通知的录取结果。各级各类幼儿园完成幼儿录取工作,发放幼儿入园录取通知书。
2023年9月10日前,各级各类幼儿园完成新生注册报到及幼儿信息上报工作。
(二)托班幼儿入园
2023年托班入园对象为2020年9月1日至2021年8月31日出生,身体健康、智力正常、可正常参加集体活动的幼儿。
2023年5月4日,开设托班的幼儿园发布托班招生通告。
公办幼儿园招生对象为本街(镇)区域范围内符合条件的适龄幼儿,实行登记入托。
民办幼儿园按照核定的招生范围和招生对象面向全区招收符合条件的适龄幼儿,实行登记入托。
(三)中大班幼儿插班转园
2023年中班插班转园对象为2018年9月1日—2019年8月31日出生的适龄幼儿。
2023年大班插班转园对象为2017年9月1日—2018年8月31日出生的适龄幼儿。
2023年6月19日起,因全家户籍、房产和动迁等原因变迁(包括外区、外省市回本区就读或本区前往外区、外省市就读)需要办理插班转学的中大班幼儿监护人通过“浦东新区教育局”网站(网址:https://www.pudong.gov.cn/jyj/,进入“招生考试”栏)查看本区2023学年第一学期幼儿园转学管理服务的通知,按规定时间和要求提出插班转园申请。
3.工作要求
区教育局各相关部门、教育招生考试中心、学前教育(托育服务)指导中心要采取有效措施,加大学前教育资源保障力度,完善招生工作机制,切实加强对各幼儿园招生工作的指导、监督和管理,严格执行市、区教育行政部门关于学前教育阶段适龄幼儿入园工作的要求,确保招生入园工作平稳有序。
(二)组织招生工作
区教育局相关部门、浦东教育发展研究院、教育招生考试中心和学前教育(托育服务)指导中心要切实做好人员培训、设施设备配置、网络畅通等保障工作;综合管理幼儿信息,合理确定各级各类幼儿园的招生入园范围及招生计划;加强入园工作期间线下服务点周边综合治理工作,确保入园工作平稳有序。
各幼儿园要认真制订招生方案,严格按照园所规模、核定班额组织招生入园工作。
(三)公开招生信息
区教育局相关部门要通过网站等各种形式主动向社会发布学前教育阶段适龄幼儿入园政策和相关信息,具体包括:(1)浦东新区教育局关于2023年本区学前教育阶段适龄幼儿入园工作实施方案和政策问答;(2)2023年浦东新区学前教育阶段适龄幼儿入园工作一图看懂和温馨提示;(3)2023年浦东新区适龄幼儿入园区级、幼儿园咨询信息一览表;(4)各幼儿园招生范围、办学等级、收费标准、招生计划等;(5)2023年浦东新区学前教育阶段适龄幼儿入园咨询服务方式及监督电话、信访接待部门地址等。
各幼儿园要通过微信公众号、张贴招生通告等形式在规定时间内主动公开本园的招生方案及招生入园对象。各民办幼儿园的招生简章须按规定进行备案。
(四)开展教育督导
教育督导部门要充分发挥责任督学对幼儿园经常性督导的优势,对优化教育资源配置、保障适龄幼儿合法权益、促进各级各类幼儿园规范招生等开展督导,逐步形成学前教育阶段就近入园工作的常态化监督机制。
(五)完善监察机制
教育监察部门要进一步完善招生监察工作机制,监督招生入园有关政策和工作要求的贯彻落实,依法依纪查处招生入园工作过程中的违纪违规事件。
(六)落实问责制度
各幼儿园在招生入园过程中出现违纪违规行为的,由区教育局责令限期改正。经查实,情节严重的,对公办幼儿园负责人和其他相关人员依法依纪给予处分;对民办幼儿园视情况核减招生计划或政府专项扶持资金。
附件:《2023年浦东新区学前教育阶段适龄幼儿入园工作日程安排表》
原文标题:关于印发《浦东新区教育局关于2023年本区学前教育阶段适龄幼儿入园工作的实施方案》的通知
文章来源:https://www.pudong.gov.cn/zwgk/xqjy-jyjzdgz/2023/104/309157.html