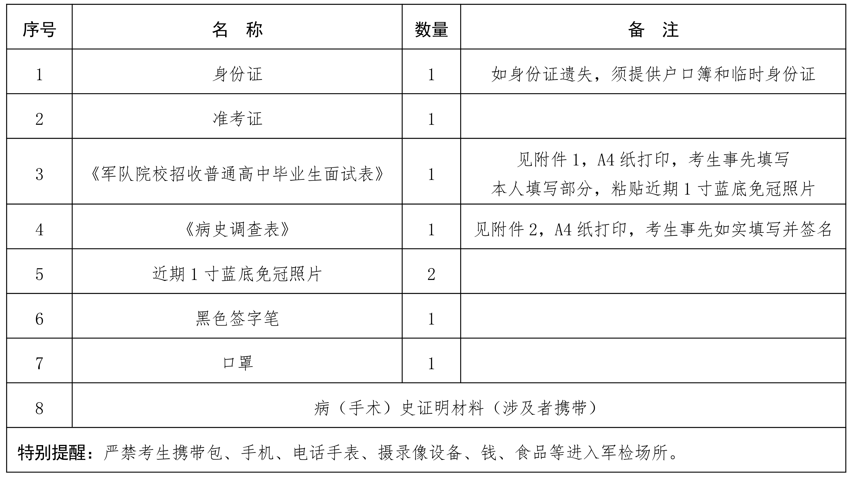
【#高考# 导语】®文档大全网从海南省考试局了解到,2023年海南省军队院校招收普通高中毕业生军检工作的通知公布,相关事宜如下:

根据海南省2023年军队院校招收普通高中毕业生工作安排,现将考生参加军检相关事项明确如下。
一、军检对象
军检对象由省考试局会同省军区招生办根据军队院校招生工作有关规定,从报考军队院校且政治考核通过、达到省“部分特殊类型招生投档最低控制分数线”考生中,区分性别、院校专业组,依据考生成绩从高分到低分的顺序,按照院校专业组招生计划数量的3至5倍(女生和陆军特种作战学院、武警特种警察学院为5倍,其它为3倍)划定具备军检资格考生。
二、资格查询
填报提前批军队院校志愿且政治考核通过的考生,可登陆海南省考试局网站查询是否具备军检资格。军检对象及军检日程安排以省考试局网站公布的结果及安排为准,入围考生严格按照规定的时间参加军检。考生不管报考几个军队院校专业组志愿,只需参加一次军检。
三、时间、地点
7月3日至7日,在联勤保障部队第928医院(海口市龙昆南路166号)组织实施。其中,7月3日、4日、5日分三批组织面试和体检,每日7:30-9:30报到,集合地点在医院影像诊疗楼前(内科大楼后)。7月6日在省考试局网站公布体检初检结果。7月7日8:00-11:00组织体检复检,报到地点在医院门诊楼8楼。7月3日因参加公安院校招生体测未能参加军检的考生,可在7月4日、5日参加。
四、实施流程
1.考生到928医院影像诊疗楼前集合,进入军检场所前须将禁带物品交给家长或交现场工作人员统一保管。
2.考生完成身份核实后进入2楼学术报告厅,上交《病史调查表》,工作人员发放军检号码牌,对考生进行随机编组。
3.各组考生由引导员统一带队参加面试。面试不合格者由工作人员带离面试场地或自行申请复议,复议结果为最终结论。面试不合格考生不具备体检资格。
4.面试合格考生由引导员统一带队参加体检,体检前逐人拍照收集影像信息,打印并核对体检指引单。
5.考生完成体检且经工作人员核实无漏检项目后,上交《体检指引单》并签字确认。
考生军检全程须在引导员的指挥下统一行动,不得私自离队,不得私自参加检查,否则按违规处理。体检中途主动放弃者须经工作人员同意、考生签字确认后方可离场,考生一旦离开体检区,不得再次进入。
五、结论查询
7月6日在省考试局网站公布面试和体检合格考生名单。体检不合格者,考生本人可于7月7日上午8:00-10:30持身份证、准考证到928医院门诊楼8楼当面查询不合格原因,如有异议,可提出复检申请,复检资格由主检医生依据有关规定确定,对可通过服用药物或其他治服疗手段影响检查结果的项目不予复检。具备复检资格者,复检结果为最终结论。体检复检须由考生本人当面申请,在规定时间内未申请复检的,视为主动放弃复检。7月8日在省考试局网站公布军检最终合格人员名单。
六、监督检查
军检期间,上级巡视组和省军区纪检工作人员将全程督导检查。7月3日至5日,每天现场随机抽取5名家长代表进入军检场所全程监督,被抽中的家长代表不得携带通信、摄录像设备等物品进入现场,全程统一行动,不得跟踪自己孩子,不得接触医护人员,不得中途离场。7月6日至9日,928医院设立咨询电话0898-65920216;7月8日至7月11日,省军区设立政策咨询及申诉举报电话0898-66571165。以上电话工作时间为:上午8:30-11:30,下午15:00-17:30。
七、注意事项
1.体检前一周应禁酒,避免剧烈运动,尽量避免服用对尿毒品、肝功能检查结果有影响的感冒药、抗生素等药品。
2.体检前3天应清淡饮食,参检前1日20时后禁食。体检现场免费提供营养早餐,考生完成血液、尿液、B超等项目检查后领取就餐。
3.参检考生应着便于穿脱的宽松衣裤和鞋子,不得佩戴金属饰物,不化妆,不喷香水。女生不要穿连裤袜和连衣裙,如遇经期应当场告知体检医生。
4.曾做过手术或有骨折等创伤病史的考生,须携带医院出具的相关病情材料,并向医生如实告知相关情况(眼睛准分子激光手术的需提供证明手术时间的相关材料并加盖医院公章)。
5.考生按照以下所列清单事先准备好所需物品,统一装入透明塑料文件袋携带入场,其他物品一律不得带入现场。

附件:(点击查看)
1.军队院校招收普通高中毕业生面试表
2.病史调查表
正在阅读:
2023年海南省军队院校招收普通高中毕业生军检工作的通知07-04
2019下半年北京中小学教师资格面试公告02-14
我的心儿怦怦跳作文400字06-15
2022年吉林省长春市公安局招聘警务辅助人员470人公告【10月24日9时网报启动】10-17
2019年福建土地登记代理人成绩查询入口【已开通】03-10
监理员2021个人工作计划书范文09-29
北京六一幼儿园入园需要准备以下材料05-05
江苏宿迁2018年考研报名时间【2017年10月10日-31日】02-18
2021年浙江中西医执业医师医学综合考试时间安排【9月18日至19日】08-23
陕西商洛2017年10月自考毕业手续01-31