根据《2023年长沙市教育局所属事业单位公开引进和选调工作人员简章》(以下简称为“《简章》”)的规定,现将我校引进和选调工作具体安排公布如下: 一、我校引进、选调岗位、职数及报考对象
二、报名和资格初审要求
1、我校本次公开引进、选调工作的报名采取网上提交材料的方式进行。材料提交截止时间为2022年12月28日(星期三)17:00。未按时提交材料的视为自行放弃报考。
2、报考人员须符合“报考资格条件”(见《简章》第三条)。
3、我校仅接受报考人员第一次提交的报考材料,所提交材料不齐或不符合岗位资格条件要求的,均视为资格不符。
4、报考人员提交材料的方式为:通过报名链接或者二维码提交报考材料的照片或扫描件,所提交材料应整理成文件夹后进行压缩(压缩文件命名为:岗位代码+岗位名称+姓名)
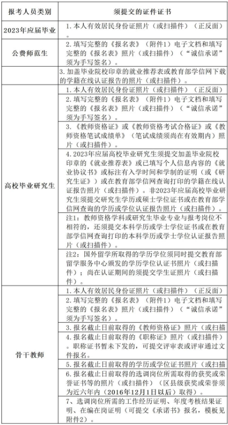
5、报考所需证件证书材料见下表:
6、学校将于2022年12月30日通过公布公费师范生、选调骨干教师岗位《报名情况的通知》(含资格初审合格人员名单),请考生关注查阅。
三、笔试
仅限高校毕业研究生报考的岗位(岗位代码为:7059、7060、7061、7062、7063)报考人员均须参加笔试,笔试具体安排及要求如下:
1.笔试定于2022年12月31日(星期六)上午进行。考生应于上午8∶00之前到学校相应考场,我校将于2022年12月30日16∶00左右在学校公布笔试考场及座号安排。未按时到达者视为自行放弃。报考人员均需凭本人有效居民身份证原件、在有效期内的临时身份证或有本人照片的户籍证明(不可用电子身份证、驾照、护照或乘车乘机临时身份证明等替代)方可参加笔试。
2.笔试内容为专业知识,考试时长60分钟,满分为100分。
3.笔试成绩于2022年12月31日(星期六)11∶30左右在学校公布。对笔试成绩有疑议者,可于成绩公布后40分钟内向bgs15@163.com邮箱提交核分申请。核分结果在提交核分申请的邮箱反馈。
4.笔试后,以各引进岗位计划数为基数,依笔试成绩从高到低按1:5的比例确定拟入围考核人选(比例内末位分数相等的均入围,下同)。学校对拟入围考核人选进行资格初审,出现自行放弃或资格不符情况时,按笔试成绩从高分到低分依次递补。
5.笔试后入围考核人员名单将于2022年12月31日13∶00左右在学校公布。出现核分结果与公布的笔试成绩有不同情况时,同时公布《核分成绩的通知》。
四、考核
1、参加考核的人员为笔试后入围考核的人员、选调骨干教师岗位和仅限公费师范生报考岗位的资格初审合格人员。
2、考生应于2022年12月31日(星期六)下午14∶00之前到学校集合地点集合,岗位代码为7056、7058、7059、7061、8001、8002的考生在北栋教学楼一楼西C2206集合,岗位代码为7055、7057、7060、7062、7063、8003的考生在北栋教学楼二楼西C2207集合,否则视为自行放弃。
3、考生须凭本人有效居民身份证原件、在有效期内的临时身份证或有本人照片的户籍证明(不可用电子身份证、驾照、护照或乘车乘机临时身份证明等替代)参加考核,否则不能参加考核。考核时考生不得自带任何资料。
注:当选调骨干教师岗位资格初审合格的人数超过10人时,报考人员须先参加知识测验。知识测验内容为选调岗位所需的专业知识,时长60分钟,满分为100分。知识测验后,各岗位依考生知识测验成绩列前5名的为入围考核的人选(比例内末位分数相等的均入围)。知识测验的安排见2022年12月30日在学校公布的《补充通知》。如按时到达集合地点的人数未超过10人时,则不再组织知识测验,按时到达集合地点的考生均参加考核。
4、考核办法
①考核顺序由考生抽签确定。
②考核由面试、试教组成,面试、试教满分均为100分。面试、试教时长共10分钟,准备时长共30分钟。
③考核各项目得分均为所有评委评分去掉一个分和一个最低分后的平均分(四舍五入后保留两位小数,下同)。
④每位考生的考核成绩通知书在其后两位考生考核结束后依次领取。
⑤考核由面试、试教组成的,按3∶7的比例合成考核成绩。考核成绩于考核结束后当天在学校网站公布。
五、资格复审材料复核(含签订《预录用意向协议书》)
1、以岗位计划数为基数,按1∶1的比例依总成绩从高分到低分确定入围人选。总成绩相同的,考核成绩高者入围;考核成绩相同的,则考核占比高的项目成绩高者入围。
2、学校将复核查验入围人员的报考材料,并与符合报考条件的入围人员签订《预录用意向协议书》。已在本次引进、选调中的其他学校签订《预录用意向协议书》人员,视为自行放弃与我校签订《预录用意向协议书》。出现资格不符或放弃预录用情况时,按总成绩从高到低依次确定递补人选。
3、请入围人员按照报名时须提交的证件证书和材料(原件和复印件),于2023年1月1日(星期日)上午9∶00之前到学校办公楼三楼会议室集合,未按时到达者视为自行放弃。
六、疫情防控
我校将按照疫情防控最新要求落实防疫措施,必要时将随时对有关安排进行适当调整,请报考人员及时关注我校。
七、联系方式
联系电话:0731-85540291;18873743375(陈老师)。
(工作日上午9:00--11:30、下午14:30--17:00)
学校地址:长沙市雨花区芙蓉中路二段337号。
附件>>>点击查看
1.《报名表》
2.《书》
长沙市第十五中学
2022年12月23日
原文标题:长沙市第十五中学2023年引进和选调工作具体安排
文章来源:http://swz.csedu.gov.cn/xwzx/tzgg/content_414687
正在阅读:
湖南长沙市第十五中学2023年引进和选调工作具体安排(12月28日截止报名)12-27
2017下半年湖北中学教师资格证考试真题【已公布】03-01
2020年销售助理工作计划书范例12-26
2017年高考一轮备考数学的记忆方法讲解06-21
小学生童年最难忘的事作文400字08-15
湖南张家界2020考研报名入口已开通02-27
2021重庆江津中考数学试题及答案(B卷)(图片版)07-26
给同学的感恩节短信祝福语201606-01
爱护宿舍卫生的标语三篇10-19