>
【文档预览】 文档大全网整理发布2022年陕西渭南中考政治真题及答案B卷(Word版),前五页预览如下:
本文来源:https://www.wddqw.com/OsKv.html
相关文章:
正在阅读:
2022年陕西渭南中考政治真题及答案B卷(Word版)05-31
[企业领导干部述职述廉报告2020]企业领导干部述职述廉报告12-14
山间田野英文歌_山间田野作文400字02-06
云南2018年考研时间【2017年12月23日-25日】02-17
碎片化阅读作文800字11-08
我爱我的家作文500字05-14
[物业安全工作计划范文]物业安全管理工作计划03-28
2022年江苏连云港海事局考试录用国家公务员面试公告【6月18日上午09:00】06-09
因为有爱而温暖作文600字12-08
一幅温暖的画作文500字05-28
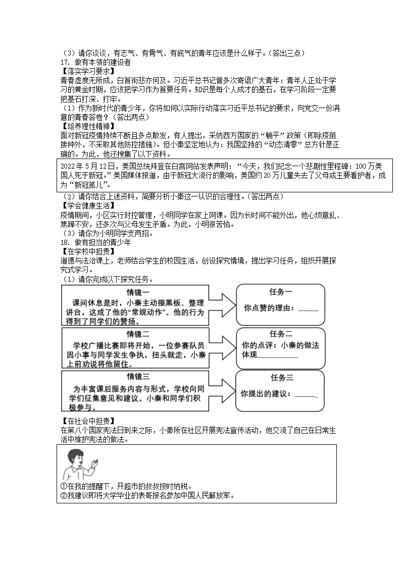
山西管理职业学院2017年12月英语六级报名时间02-07