上海市经济管理学校是1985年经上海市人民政府批准成立的全日制中等专业学校,直属上海市教委。学校是重点中专、全国国防教育示范校、全国职业院校数字校园建设实验学校、世界技能大赛项目训练基地、上海市文明单位、上海市文明校园、上海市安全文明校园、上海市促进就业先进集体、上海市中等职业教育改革发展特色示范校、上海市中小学行为规范示范校、上海市教育信息化应用标杆校、上海市“攀登”计划党建示范校、上海市科技教育特色示范学校、上海市依法治校示范校、上海市家庭教育示范校、上海市五四红旗团委单位、上海市中职德育师资培训基地、上海市中职学校创业指导站、上海市职业教育开放实训中心、上海市职业教育首批示范性虚拟仿真实训室。因学校发展需要,根据《上海市事业单位公开招聘人员办法》(沪人社规〔2019〕15号)规定,按照公开、平等、竞争、择优的原则,现面向社会公开招聘工作人员3名。公告如下:一、招聘对象基本条件
(一)思想政治表现好,遵纪守法,品行端正,沟通协作能力强,热爱教育事业,有良好的职业道德、事业心和责任感;
(二)具备岗位所需的学历、专业、资格、技能等条件;
(三)具有良好的语言和文字表达能力,能胜任班主任工作;
(四)适应岗位要求的身体条件,身心健康;
(五)有较强科研能力、教学经验丰富的学科带头人优先;
(六)外省市社会人员,须持有上海市居住证一年以上(在有效期内),计算截止时间为2023年7月30日;
(七)岗位所需要的其他条件。
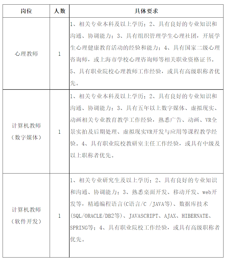
二、招聘岗位、人数及具体条件
三、招聘程序
本次招聘采用公开报名、资格审查、统一测试(面试、操作)、体检、考察、择优录用的办法进行。
(一)报名
本次报名采取电子邮件报名方式。有应聘意向者请将个人简历及相关证书扫描件发送至电子邮箱:sems_jjgl@sina.cn,报名截止日期:2023年5月26日。每人限报1个岗位。
(二)资格审查
应聘人员递交的材料必须真实有效,学校根据收到的报名邮件进行筛选与资格审查,通过审查的对象将收到面试通知。
(三)测试(面试、操作)
面试、操作主要测试岗位专业知识、业务能力和综合素质。学校组织考评小组对其综合能力进行打分排名。
(四)体检
按照测试结果,组织到本市二级甲等以上医疗机构进行体检。体检标准参照《国家公务员通用体检标准(试行)》。
(五)考察
由上海市经济管理学校组织考察,主要通过查阅本人人事档案及访问的方式,考察应聘人员的思想政治素质、遵纪守法情况、道德品质和诚信记录。
(六)拟聘人员的确定和公示
根据考核、体检、考察结果,经校党政领导班子集体研究决定,按照择优的原则和程序确定拟聘人员。对拟录用人员在“上海市人力资源和社会保障局”网公示7天。公示无异议,报上级主管部门及上海市人力资源和社会保障局核准备案。公示如有异议、影响聘用的,根据查实结果确定。
四、相关待遇和其他事项
本次招聘人员正式录用后,纳入上海市事业单位编制,其工资、奖金、福利和社会保险等按照事业单位管理的有关规定执行。
五、联系方式
联系人:俞老师、潘老师
邮箱:sems_jjgl@sina.cn
联系电话:62776144、62772423*3058
联系地址:上海市澳门路726号
上海市经济管理学校
2023年04月28日
原文标题:上海市经济管理学校公开招聘公告
文章来源:https://rsj.sh.gov.cn/tzpgg_17408/20230428/t0035_1415221.html
正在阅读:
2023上海市经济管理学校公开招聘心理、计算机教师公告(5月26日截止报名)05-07
2016年11月甘肃人力资源师考试成绩查询网站:甘肃省职业技能鉴定指导中心06-27
工程师个人工作表现自我评价02-07
成功你就要比别人更努力初中作文三篇11-19
以责任为话题的作文600字左右初中02-08
我的理想作文400字08-13
公羊传:《哀公十年》原文译文02-15
2020年酒店装修合同书范本01-31
幼儿园园务工作总结范文模板大全-幼儿园园务工作总结范文09-23
2016暑假实习报告怎么写02-08