
一、招生人数及对象
一年级:招收2个班,每班10人,共20人。主要招收年满6周岁(2017年8月31日及此日之出生前)的适龄残疾儿童少年。
七年级:招收1个班,共10人。主要招收完成小学阶段教育的适龄残疾儿童少年。
二、报名及资料提交
(一)报名。
4月27日至5月20日,家长可根据报读需求用手机扫描以下二维码进行报名。
(二)需提交有效的证件资料。
1.户口簿(户口簿首页、户主页以及学生页)。
2.残疾人证。(不是必须提供)
3.小学毕业相关证明材料(仅报读七年级新生提供)。
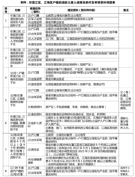
4.非蓬江区、江海区户籍的适龄残疾儿童少年入读报名条件及审核资料明细详见附件。
5.原则上要求家长或其他法定监护人自行网上报名,也可以在5月19-20日上班时间持相关资料到江门市特殊教育学校进行网上报名(地址:蓬江区龙湾西路21号),届时有工作人员协助家长进行网络填报。
三、评估及录取
(一)评估。江门市特殊教育专家委员会对符合报读条件的适龄残疾儿童少年进行评估。经评估鉴定为适宜接受普通教育的残疾儿童少年,就近安排到普通学校或教育行政部门指定的普通学校就读;对认定为不适宜接受普通教育且能到校学习的残疾儿童少年,根据评估建议安排到市特殊教育学校或蓬江区特殊教育学校就读;对确实不能到校就读的残疾儿童少年,由特殊教育学校或教育行政部门指定的普通学校提供送教上。
(二)录取。在满足具有残疾人证及蓬江区或江海区户籍的适龄残疾儿童少年学位需求的基础上,如有空余学位,依以下顺序进行录取,如无空余学位将不作安排。
1.具有蓬江区或江海区户籍的适龄残疾儿童少年;
2.具有残疾人证及符合条件的非蓬江区、江海区户籍的适龄儿童少年(见附件);
3.非蓬江区、江海区户籍的适龄儿童少年(见附件)。
录取结果将由学校通知被录取学生的法定监护人。
四、招生咨询电话
电话:0750-3503932
江门市特殊教育学校教导处:
电话:0750-3523715、0750-3523745
(咨询时间:上午:8:00—11:00;下午:14:30—17:00)

正在阅读:
2023年秋季广东江门市特殊教育学校义务教育阶段招生简章(5月20日报名截止)04-29
风趣的2岁儿童励志故事【三篇】10-22
开学第一课主题班会活动策划书3篇08-15
没按时回家的检讨书范文08-25
魅族18SPro和魅族18x区别是什么-参数对比(图文)06-01
医师高级职称述职报告范文【三篇】08-13
2020新疆生产建设兵团医院招聘事业单位人员公告【31人】11-23
中国资产评估协会:2023年甘肃资产评估师报名入口已开通04-04
法国技术移民条件05-26
小学生五年级我长大了作文500字【五篇】10-19
公司人事主管个人工作总结06-20