【#考研# 导语】©文档大全网考研频道从聊城市教育和体育局了解到,2023年山东聊城研究生考试核酸采集须知已公布,招生考试将于2022年12月24日至26日如期进行。具体如下:

2023年全国硕士研究生招生考试将于2022年12月24日至26日如期进行。为保障考生身体健康和顺利参加考试,我市专门设置15处研究生考试考生核酸采样点。请考生务必认真阅读以下公告:
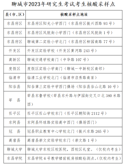
一、研考专用核酸采样点
请考生根据目前所在的位置,凭研究生考试准考证就近进行单人单管核酸采样。考生要全程做好个人防护,全程佩戴N95口罩,做好自己健康的第一责任人。请考生有序排队做核酸,与他人保持安全距离。
核酸采集时间:2022年12月21日-23日上午8:30-下午5:00。
聊城市2023年研究生考试考生核酸采样点

为保障广大考生的生命安全和身体健康,现对在我市参加2023年研究生考试的考生进行健康信息登记,请考生务必登陆以下网址或扫描二维码进行填报,每天下午5:00前填报或修改本人当日健康状况(健康状况如无变化,则无需修改)。请考生如实登记信息,根据考生填报的信息,阳性考生将安排在核酸阳性考场。如因虚假填报、故意隐瞒个人信息造成疫情传播,将依法追究法律责任。请考生尽快、尽早返回我市待考。https://docs.qq.com/form/page/DTHlLTWluc3dWYU1K

三、咨询电话:0635-8244951,邮箱:e3715@sdzk.cn。
附件:(点击查看附件)
1.考生健康管理信息采集表
2.考场规则
原文标题:聊城市2023年研究生考试核酸采集公告
文章来源:http://jyty.liaocheng.gov.cn/xwzx_11989/tzgg/202212/t20221219_4195233.html
正在阅读:
2023年山东聊城研究生考试核酸采集须知初试时间为2022年12月24日至26日12-19
(吉林)长春师范大学2016年12月英语四级报名入口:吉林省自考信息网02-09
小学六年级毕业演讲稿[精选5篇]05-31
平凡的世界读后感800字高中,高中读后感800字【三篇】02-12
描写花生的作文300字06-29
雨中即景作文400字06-17
行走在爱的路上作文800字05-13
AMD锐龙R5 5600X配什么主板好?锐龙5 5600X搭配主板推荐06-11
战略合作签约仪式主持词优秀范文10-21
祝圣诞节快乐的句子202109-13