【#中考# 导语】®文档大全网中考频道从山西招生考试网了解到,2023年山西中等职业学校毕业生对口升学职业技能考试的通知已公布,具体如下:

根据《山西省教育厅关于做好2023年中等职业学校毕业生对口升学工作的通知》(晋教职成〔2022〕15号)精神,为做好2023年对口升学职业技能考试工作,确保考试安全顺利进行,现将有关事宜通知如下,请遵照执行。
一、考试对象
符合《山西省招生考试管理中心关于做好2023年中等职业学校毕业生对口升学招生考试工作的通知》(晋招考成〔2022〕12号)文件规定,已报名确认的对口升学信息技术类、加工制造类、土木水利类、交通运输类、资源环境类、石油化工类、种植园艺类、养殖类、医学相关类、护理类、财经商贸类、司法服务类、旅游服务类、文化传媒类、教育类考生(符合获奖免试职业技能考试的考生除外),均须参加所报专业类别的职业技能考试。
二、考试安排
(一)领取《准考证》。
《专业基础知识考试准考证》《信息技术类职业技能考试准考证》《财经商贸类职业技能考试准考证》《司法服务类职业技能考试准考证》由考点院校打印,加工制造类等12类专业的《基本技能考试准考证》由主考院校打印,各生源学校(确认点)发放给考生。
考试前一周,信息技术类、财经商贸类、司法服务类考生到报名确认点领取《职业技能考试准考证》,其他类考生到报名确认点领取《专业基础知识考试准考证》和《基本技能考试准考证》,按《准考证》规定的考试时间、地点准时参加考试。
(二)专业基础知识考试。
加工制造类、土木水利类、交通运输类、资源环境类、石油化工类、种植园艺类、养殖类、医学相关类、护理类、旅游服务类、文化传媒类、教育类专业基础知识考试采用机试办法,在生源学校或指定考点院校进行。考试时间4月10日、11日,具体考试时间及地点见《专业基础知识考试准考证》,考试期间技术支持电话:0351—5633910,5633912。
信息技术类、财经商贸类、司法服务类专业基础知识和基本技能考试同时进行。
(三)信息技术类。
1.考试时间及地点。

(四)财经商贸类。
1.考试时间及地点。

(1)山西省财政税务专科学校地址:太原市万柏林区千峰南路25号,联系人:吴杰,电话:13593143775;
(2)大同市会计学校地址:大同市城区魏都大道文昌街4号,联系人:王文涛,电话:18903520769;
(3)阳泉职业技术学院地址:阳泉市漾泉大街9号,联系人:张玉静,电话:13903538863;
(4)长治职业技术学院地址:长治市潞州区捉马东大街29号,联系人:王占元,电话:15303451883;
(5)晋城市中等专业学校地址:山西省晋城市丹河新城教育园区(市委党校斜对面),联系人:聂忠星,电话:13111165093;
(6)朔州职业技术学院地址:朔州市张辽南路紫金街1号,联系人:王胜海,电话:13934907859;
(7)晋中市职业中专学校地址:榆次区龙湖东大街919号,联系人:冯学萍,电话:15935691570;
(8)运城市财经学校地址:运城市空港南区华雄南路,联系人:王强,电话:13068019819;
(9)忻州职业技术学院地址:忻州市经济技术开发区学院路1号,联系人:张正平,电话:18636042286;
(10)山西管理职业学院地址:临汾市尧都区滨河西路北段,联系人:王谦,电话:13453800840;
(11)吕梁职业技术学院地址:山西省吕梁市孝义市湖滨路,联系人:王孝峰,电话:13934015111。
(五)司法服务类。
1.考试时间及地点。

3.技术支持电话:0351—5633910,5633912。
(六)加工制造类。
1.基本技能考试时间及地点。

(1)山西机电职业技术学院(主校区)地址:山西省长治市潞州区保宁门东街130号。
(2)山西机电职业技术学院(东湖校区)地址:山西省长治市襄垣县滨河东路1001号。
B群联系人:常老师,电话:15383457275;
C群联系人:原老师,电话:15513141132;
D群联系人:马老师,电话:15364554280;
E群联系人:冯老师,电话:13333553288。
(七)土木水利类。
1.基本技能考试时间及地点。

3.考点院校地址、联系方式。
山西工程科技职业大学地址:山西省晋中市榆次区文华街369号。联系人:唐宁,电话:13485309278;李志刚,电话:18635133657。
A群联系人:张老师,电话:13934520539;
B群联系人:赵老师,电话:13613482107;
C群联系人:崔老师,电话:13633414668;
E群联系人:杨老师,电话:18135144396。
(八)交通运输类。
1.基本技能考试时间及地点。

(1)山西工程科技职业大学地址:晋中市榆次区文华街369号。
A群联系人:杨老师,电话:1552688817;
C群联系人:李 老师,电话:13653519819。
(2)太原铁路机械学校地址:山西省太原市小店区坞城东街20号,B群联系人:高老师,电话:13803404393。
(九)资源环境类。
1.基本技能考试时间及地点。

山西工程职业学院(龙潭校区)地址:山西省太原市新建路131号。
A群联系人:张老师,电话:18636817192;
B群联系人:李 老师,电话:13038082355;
C群联系人:常老师,电话:18103419796;
D群联系人:兰老师,电话:13593177621。
(十)石油化工类。
1.基本技能考试时间及地点。

山西工程职业学院(龙潭校区)地址:山西省太原市新建路131号。
联系人:李 老师,电话:13038082355;
联系人:乔老师,电话:13935100654;
联系人:党老师,电话:18735369557。
(十一)种植园艺类。
1.基本技能考试时间及地点。

山西林业职业技术学院地址:太原市滨河东路北段78号,联系人:王惠,电话:0351-3438929。
(十二)养殖类。
1.基本技能考试时间及地点。

山西省畜牧兽医学校地址:太原市万柏林区汇锦街12号,联系人:韩晓丽,电话:0351-2167127。
(十三)医学相关类、护理类。
1.医学相关类基本技能考试时间及地点。


(1)山西卫生健康职业学院地址:山西省晋中市文津街100号,联系人:王义洁,电话:13593131932。
(2)运城护理职业学院地址:山西省运城市盐湖区复旦西街2155号,联系人:王旭峰,电话:13453986008。
(3)忻州职业技术学院地址:山西省忻州市开发区学院路1号,联系人:李静宇,电话:18636042377。
(4)临汾职业技术学院地址:山西省临汾市东郊区埝下,联系人:屈丽丽,电话:13935738715。
(5)长治卫生学校地址:长治市潞州区延安南路141号,联系人:马晓明,电话:13994618071。
(6)吕梁市卫生学校地址:山西省吕梁市离石区滨河北中路225号,联系人:桑丽军,电话:13835824620。
(十四)旅游服务类。
1.基本技能考试时间及地点。

太原旅游职业学院地址:山西省太原市综改区大昌南路19号。
联系人:李晋娜,电话:13633443128;
联系人:刘丽丽,电话:15110313867。
(十五)文化传媒类。
1.基本技能考试时间及地点。

山西艺术职业学院西华苑校区地址:太原市万柏林区西苑南路25号,联系人:梁老师,电话:13753143445。
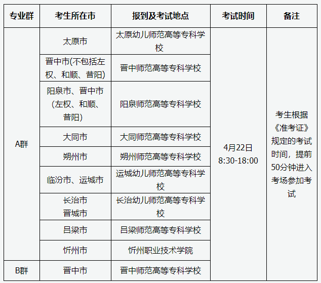
(十六)教育类。
1.基本技能考试时间及地点。

3.考点院校地址、联系方式。
(1)太原幼儿师范高等专科学校地址:太原市清徐县徐沟镇清东路西北坊888号,负责人:辛志成,电话18035187782。
(2)晋中师范高等专科学校地址:榆次区广安街189号,负责人:张艳艳,电话:15364887899。
(3)朔州师范高等专科学校地址:朔州市长宁东街85号,负责人:李存璐,电话:13934900905。
(4)吕梁师范高等专科学校地址:吕梁市离石区滨河南西路94号。负责人:贾继平,电话:13037070537。
(5)运城幼儿师范高等专科学校地址:运城市空港南区裴相路855号,负责人:张锋利,电话:15803591977。
(6)大同师范高等专科学校地址:大同市平城区同泉路1081号,负责人:孙伟民,电话:18535290501。
(7)长治幼儿师范高等专科学校地址:长治市潞州区捉马西大街356号,负责人:黄河,电话:18835588966。
(8)阳泉师范高等专科学校地址:山西省阳泉市平定县冠山镇上城街59号,负责人:吴晓华,电话:13935326830。
(9)忻州职业技术学院地址:山西省忻州市开发区学院路1号联系人:李静宇,电话:18636042377。
三、组织管理
2023年对口升学职业技能考试考务工作由省招生考试管理中心统筹组织,各市招生考试中心负责组织实施本市的职业技能考试工作,主考院校全面负责本校承担的职业技能考试工作,各考点院校具体组织实施。
(一)加强领导,做好考试的组织管理和服务保障工作。
1.组织领导。各市招生考试中心、主考院校、考点院校要提高政治站位,切实增强做好对口升学职业技能考试工作的责任感和使命感,按照属地“谁主管,谁负责”的原则,严格执行考试工作责任制,确保各项责任落到实处。要建立健全考试组织管理机构,对当地对口升学职业技能考试的组织管理、安全保密、考风考纪等负全面领导责任。各市招生考试中心、各主考院校、各考点院校作为本市、本专业、本校组织对口升学职业技能考试、治理考试环境、维护考试安全、整肃考风考纪的责任主体,主要领导为第一责任人,分管领导作为直接责任人,要承担组织、协调和监管的责任。省、市、主考院校、考点院校要层层签订《考务管理和考风考纪工作责任书》,考点主考和考试工作人员要签订《考试安全和考风考纪工作责任书》,做到依法治考,规范管理,职责明确,各项政策规定和要求落实到位,安全保密措施万无一失,确保考试工作顺利进行。
2.沟通协调。各市招生考试中心、考点院校要主动和电力、公安、通信、卫生、疾控等有关部门联系,加强考试期间考点周边环境综合治理,保证考试期间电力供应和网络畅通,确保考生及工作人员的交通、食宿和生命安全,为考生营造良好安全的考试环境。
3.考试管理。各市招生考试中心、考点院校要加强考试全过程管理,严格按照《山西省中等职业学校毕业生对口升学职业技能考试考务工作手册》的规定要求,安排部署考试的各项工作,抓好关键和薄弱环节,确保考风考纪严明有序。要强化教育培训,加强考试队伍建设,实行全员签订责任书,做到职责明确,责任到人;实行监考员和评委随机选派的办法,严格执行考试工作人员回避制度,有效防止工作人员参与、组织、纵容考试作弊等行为的发生;要利用金属探测仪对考生进行入场检查,严禁监考员和考生携带对讲机、手机等无线通讯工具进入考场,考试全过程要在视频监控下进行,全方位实时录像(所有和考试有关的视频录像至少要保存半年以上),切实保障考试公平和考场秩序;阅卷、评分工作人员要严格掌握评分标准,做到标准统一,公正合理。
4.服务保障。职业技能考试前,各考点院校要按规定配齐考试所用的器材、实验用品、视频监控、计算机软硬件设备等,并对考试所用的场地、设备、仪器等进行全面排查,以防意外事件的发生;对考试期间人员密集的场所、通道,要建立疏通、疏散渠道,严防踩踏、拥挤事故的发生;要设立导引标志,提供饮水、候考等设施,有条件的院校还可提供餐饮服务,为考生参加考试做好服务工作,确保职业技能考试的顺利进行。
(二)加强管理,做好考生参加职业技能考试工作。
1.做好组织考试工作。各生源学校(确认点)负责通知、组织本校考生到相应的考点参加职业技能考试,要加强对本校考生的管理,确保考生的交通、食宿和生命财产的安全。在本校组织的考试,各生源学校按要求做好考试各项准备工作;不在本校组织的考试,各生源学校要主动和考点院校联系,安排专人带队负责考生参加考试,要根据考试时间,及早联系安排考生的住宿、饮食、车辆等事项,为考生参加考试做好准备和服务工作。
2.召开安全教育会议。考试前,各生源学校要对考生进行诚信考试教育、遵纪守法教育和安全教育,特别要有针对性的开展技能操作考试安全、交通安全、防拥挤踩踏、防煤气中毒、防食物中毒、防季节性传染疾病等安全常识教育,严防安全事故的发生。
3.强化交通安全管理。组织考生集中乘车参加考试的学校,要加强对考生乘用车辆的安全管理,主动会同当地公安、交通等部门加大对考生接送车辆的监督、管理和检查力度,确保考生乘车安全。
四、其它要求
(一)考生凭《准考证》和《居民身份证》参加职业技能考试。严禁将手机等通讯工具带入考场。
(二)各主考院校要严格按省规定程序录入考生成绩,并于5月8日前向省招生考试管理中心报送考场报告单、加盖主考院校公章的成绩册及光盘(一式两份)。
(三)5月中旬,考生凭考生号和身份证号在“山西招生考试网”查询职业技能考试成绩。
(四)对在组织职业技能考试工作中出现违反规定或重大疏漏造成严重影响的院校,一经查实,将取消下年度职业技能考试考点院校的资格,并追究相关人员的责任。对生源学校在组织考试过程中,不负责任,造成严重后果的,将根据有关规定予以处理。
原文标题:关于做好2023年中等职业学校毕业生对口升学职业技能考试工作的通知
文章来源:http://www.sxkszx.cn/news/2023330/n8430118853.html
正在阅读:
2023年山西中等职业学校毕业生对口升学职业技能考试的通知公布04-01
真不简单作文800字11-19
中学生运动会加油稿150字大全10-30
乡下的秋天作文400字10-13
毁掉亲子关系的五种情况04-25
五月母亲节主题活动:五月母亲节生日祝福12-19
整改落实情况报告|整改落实情况报告02-02
研学之旅作文500字07-19