【#中考# 导语】®文档大全网中考频道从三明市教育局了解到,三明市2022年初中毕业升学体育与健康考试工作实施意见的通知已公布,具体如下:

根据中共中央办公厅、国务院办公厅印发《关于全面加强和改进新时代学校体育工作的意见》《福建省教育厅关于印发福建省初中毕业升学体育考试指导意见(试行)的通知》(闽教体〔2018〕29号)、《福建省教育厅关于印发福建省初中毕业升学体育与健康考试实施方案(试行)的通知》(闽教体〔2020〕18号)等要求,为进一步推进教育考试制度改革,做好全市初中毕业升学体育与健康考试(以下简称“体育中考”)工作,结合近年来我市体育中考实际,制定本实施意见。
一、组织领导
体育中考工作在市教育局统一组织下,由各县(市、区)教育局具体实施。
(一)市教育局成立“三明市体育中考工作领导小组”,负责领导、统筹、协调全市的体育中考工作。
(二)各县(市、区)按行政区域设定考区,县(市、区)教育局相应成立体育中考领导机构,负责本考区的考试领导工作,全面承担考试组织管理责任,并协调卫健、公安、电力等部门做好体育中考的各项保障工作。
(三)各考区内所有考点的考务均由本考区组织和管理。各考点设主考1名,副主考若干名(含防疫副主考1名),考务人员若干名。下设测试(监考)组、监察组、医务与防疫组、场地器材组、安全保卫组。
二、考试对象
三明市所有参加2022年毕业升学(即报考普通高中、中等职业学校)考试的初中毕业生(含应、往届)。
三、考试报名
体育与健康基本知识考试按省教育考试院规定执行。身体素质与运动技能测试的报名、考试时间由各县(市、区)确定,报考后考试项目不得更改。
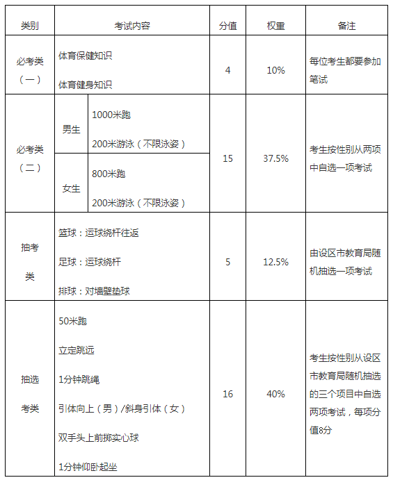
四、考试项目、分值及评分标准
(一)考试项目、分值
根据《福建省初中毕业升学体育考试指导意见(试行)》要求,从2021年开始,参加毕业升学考试的初中毕业生(含应、往届)升学考试中,体育中考总分为40分,其中体育与健康基本知识占4分,身体素质与运动技能占36分。
1.体育与健康基本知识考试(4分)
以《义务教育体育与健康课程标准(2011年版)》第三部分课程内容中的“水平四(7-9年级)”、《福建省义务教育“体育与健康”教学指导意见(试行)》“水平四”中的“体育与健康知识内容和标准”作为基本内容,共设16小题,每小题0.25分,总分4分,全部为单项选择题。
2.身体素质与运动技能测试(36分)
体育与健康考试身体素质与运动技能测试项目及分值如下:

(二)评分标准。详见附件1。
五、考点设置
身体素质与运动技能测试地点设在交通方便,水电设备、体育设施设备齐全且能容纳一定考生数量的学校或体育场馆,能满足初中毕业升学体育与健康考试项目的场地要求。
六、考试时间
(一)体育与健康基本知识考试
《体育与健康基本知识》考试与初中毕业升学考试《道德与法治》科目同场合卷进行,单独一个模块,考试时间合计为100分钟,即原《道德与法治》考试时间为90分钟,增加《体育与健康基本知识》考试时间10分钟。
(二)身体素质与运动技能测试
体育中考身体素质与运动技能项目测试,实现考试测试的全面电子化以及考场的全程视频监控拍摄。
1.考试时间为4月10日至5月中旬,采取区县中心考场,体育中考签约机构有序转场的方式进行,由各县(市、区)自行安排各考场的具体考试时间。
2.同一所学校的考生原则上在同一天内完成所有考试项目(特殊天气及游泳项目除外)。
3.在考试过程中,如考生出现意外事故或非人为因素造成考试过程中断的,经考场主考批准,可准予该项当场重考一次。
4.考试实施过程中,如因天气等原因确需中断考试的,则县(市、区)教育局在统一安排的本地考试时间内进行调整安排,原考生已考的项目不重考。如在本地考试时间内无法完成考试的,则需报市中招办进行全市统筹调整安排。
七、计分办法
(一)初中毕业升学体育考试为分数制,满分40分。
1.体育与健康基本知识考试。必考类(一)满分4分,实行计算机网上评卷,评卷工作由市中招办统一组织实施。
2.身体素质与运动技能测试。共4个测试项目,满分36分。其中必考类(二)项目满分15分,抽考类项目满分5分,抽选考类项目满分16分(每个单项8分)。每个测试项目按满分100分计分,四个项目得分按权重比例相加后,以满分36分折算成身体素质与运动技能测试成绩总分,折算后保留小数点后2位。
(二)凡无故缺考的项目,该项目以0分计算。
在考生考完当天所有项目后,应组织考生对当天测试成绩进行签字确认。
八、有关免考、缓考等规定
根据《福建省教育厅关于印发福建省初中毕业升学体育考试指导意见(试行)的通知》精神,对我市免考、缓考的申请和计分办法做如下规定:
因身体残疾,持有残疾证(丧失运动能力)或患有严重疾病(不能剧烈运动)的考生,可申请身体素质与运动技能测试免考。经申请准许免考的学生需参加体育与健康基本知识考试。
(一)免考、缓考
各县(市、区)教育局应组织包括医学专家在内的审核组,对考生的免考、缓考申请及证明材料进行统一审核,具体操作办法由各地研究制定。考生获准免考后,不再参加身体素质与运动技能测试,其免考(缓考)申请表、证明材料及审核材料须存入学生档案。未经批准无故缺考的,身体素质与运动技能测试成绩以0分计算。
1.免考
(1)申请对象
身体残疾,持有残疾证(丧失运动能力)或患有严重疾病(不能剧烈运动)的考生。
(2)申请材料
①身体残疾,持有残疾证(丧失运动能力)的考生:身份证(户口簿)原件及复印件;免考申请表;残疾证原件及复印件。
②患有严重疾病(不能剧烈运动)的考生:身份证(户口簿)原件及复印件;免考申请表;二级以上综合医院疾病证明原件;近三年病历原件及复印件、医院检查报告单。
以上材料由考生根据实际情况提供,并注明考生学籍号、姓名等信息。
(3)申请程序
考生填写《免考申请表》(附件2),注明免考、缓考原因,报属地县(市、区)教育行政部门审核。免考申请表经家长、班主任签字,学校初审,各县(市、区)教育局审核并统一组织学生到二级以上综合医院进行复检,并在考生所在班级公示三天无异议后,汇总并加盖县(市、区)教育局公章报市中招办备案。
(4)免考计分方法
免考考生体测成绩以当年所有参加初中毕业升学体育考试体测考生(不含缺考、免考的考生)的平均分的80%计算(保留小数点后两位数),体育与健康基本知识理论考试成绩按实际得分计算。
2.缓考
在体育考试过程中,原则上不得申请缓考,考生中途无故退出视为弃考,缺考项目按0分计算。若因考生在考试过程中出现身体异常状况或受伤,确实无法完成考试,可申请缓考一次。缓考原则上由当地县(市、区)教育局组织在当地考点或协调统一集中至就近的后续其它县(市、区)考场进行。在统一考试结束后尚未组织缓考的,由市级统一组织,考试时间一般安排在统一考试结束后的两周内进行。
(1)申请对象:
因伤、病(含女生生理期)或意外事故等原因暂时不能参加初中毕业生升学体育考试的考生,可申请缓考。
(2)申请材料:
①缓考申请表(见附件3);
②伤病考生需要提供二级以上综合医院证明、原始病历及医院检验报告单;
③女生生理期由学校出具证明。
(3)申请程序:
由现场监考老师、医生、主考、监察组确认,考生填写《缓考申请表》,考试领导小组审核后,报当地县(市、区)教育局备案。
(4)计分办法
缓考过程中,考生因伤病等原因无法完成全部考试的,已考项目按现场实测计分,未考项目作免考处理,免考的项目以本年度所有参与体育考试的考生该项目平均分的80%计入总分(保留小数点后两位数),并报当地县(市、区)教育局备案。
(二)回原籍考生与往届生的体育考试组织、管理。
在三明市以外就读需回原籍参加录取的三明户籍应届考生、本市往届生,须回户籍所在县(市、区)中招办报名参加统一组织的中考体育考试。上述考生凡未参加我市2022年统一考试,均作缺考处理,以0分计算。
九、考试工作经费
体育与健康基本知识考试评卷统分等工作经费在中考阅卷经费中列支,体育与健康基本知识考试、身体素质与运动技能测试经费由各县(市、区)区自行安排。
十、其他事项
(一)做好防疫和安全工作。各县(市、区)教育部门、各初中校要强化政治担当,切实把广大考生和涉考工作人员的生命安全和身体健康放在第一位,按照精准防控的要求,制定考试疫情防控工作实施办法和突发疫情应急预案,落细落实各项防疫措施。要教育引导学生增强安全防范意识,组织学生签订三明市初中毕业升学体育与健康考试安全书,加强对考生、考务人员的安全教育和体育设施的安全检查与管理。
(二)做好考务工作。各县(市、区)要选派遵纪守法、作风正派、认真负责、熟悉业务的人员组成考务组,并对考务人员进行岗前培训,所有考务人员一律带牌上岗,禁止任何人员使用手机或自带无线电通讯设备,通讯交流一律使用考点统一提供的专用对讲机。原则上,考务人员不得监考本校考生。考点门口要悬挂“2022年三明市初中毕业升学体育与健康考试XXX考点”横幅。考试区域实行全封闭管理,考生凭准考证入场,送考教师一律不得进入考试现场。各校根据统一考试的安排,组织学生提早30分钟到达体育统一考试地点报到,并组织考生做好充分的准备活动。体育中考期间,如遇气象风球信号橙色以上(橙色、红色、黑色),当天体育考试自动停止,并停止一切户外活动。
(三)做好考场纪律与监督工作。考务人员要坚持公开、公正、公平原则,严格按照有关规定认真履行职责,严防裁判冒名顶替、学生*、成绩录入弄虚作假等现象,禁止无关人员进入考场,对有争议的事项做好纪录、及时报告。考生对考试成绩有异议的,应在考试现场向考官反映并提交书面申诉,由主考、副主考依据有关规定给予仲裁,逾期不再受理。各县(市、区)要设立举报电话,并向社会公布,自觉接受监督。凡在考试过程中出现违法违纪、弄虚作假等舞弊行为,一律按违反招生考试纪律论处。
(四)做好数据保密和上报工作。各地要加强体育考试数据的保密工作,考试结束后,要及时将考生成绩和录像资料刻录备份,并送交县(市、区)纪委监委派驻教育局纪检监察机构以备存查。在体育中考工作结束后10天内,将本县(市、区)考试工作的总结材料和考试数据分别报送市纪委监委驻市教育局纪检监察组、市教育局中招办,确保考试数据安全性、可靠性。
附件:点击查看附件
1.三明市初中毕业升学体育与健康考试身体素质与运动技能测试评分标准
2.三明市初中毕业升学体育与健康考试免考申请表
3.三明市初中毕业升学体育与健康考试缓考申请表
4.三明市初中毕业升学体育与健康考试考场特殊情况记录表
5.三明市初中毕业升学体育与健康考试免考对象汇总表
福建三明市2022年初中毕业升学体育与健康考试工作实施意见的通知.doc正在阅读:
福建三明市2022年初中毕业升学体育与健康考试工作实施意见的通知05-14
创意的七夕情人节表白祝福语04-15
2022中国银行总行信息科技运营中心(上海)春季招聘信息【4月12日24点截止报名】04-18
初一入团申请书1000字【三篇】02-12
[2018年是七五普法第几年]2018年局七五普法工作计划08-21
800字高二演讲稿:我的无奈呼吁07-22
有趣的植物园作文400字06-23
生动的宝宝短篇胎教故事【3篇】11-24
2022湖北十堰市房县招聘笔试成绩公告07-26
福建福州2021年10月自考准考证打印时间及入口(10月8日-14日)08-10
银杏湖公园作文1000字10-24