
一、遵守考试防疫规定。考生是自己健康的第一责任人,请学习考试防疫相关规定,切实履行个人防疫责任,加强个人防护,保证身体健康,认真准备考试,以免影响考试发挥。所有考生在考试期间全程规范佩戴N95口罩。请考生遵守属地疫情防控政策,疫情防控动态变化以最新政策为准。
二、做好考前核酸检测。参加考试考生可根据户籍所在地和居住地,凭考试准考证就近前往面试考生核酸检测采样点完成核酸检测采样,申请退费考生不需要做核酸。考生要做好个人防护,全程佩戴口罩,有序排队,与他人保持安全距离。请考生遵守核酸检测要求,按时完成核酸检测。
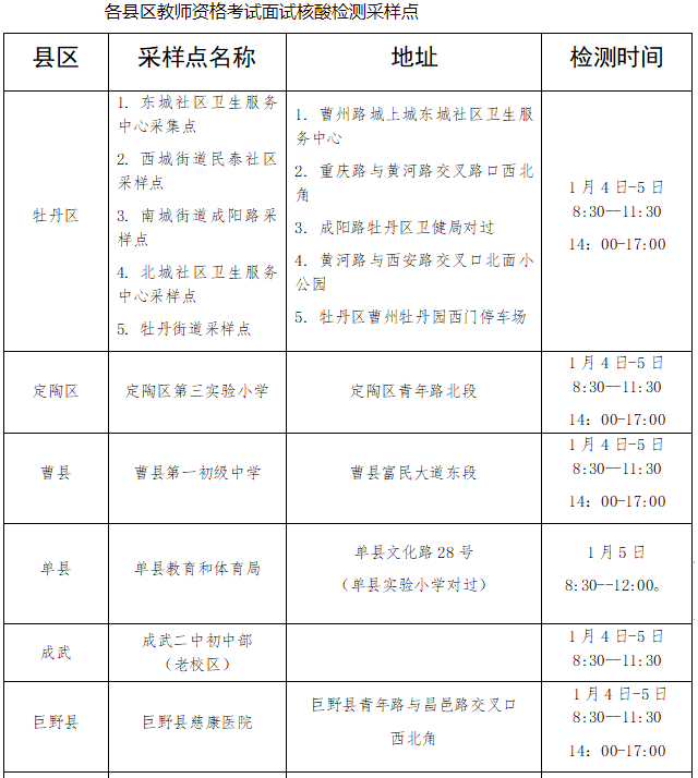
具体核酸检测采样时间及检测采样点地址安排如下:


祝广大考生考试顺利!
原文标题:关于菏泽市2022年下半年教师资格面试考生核酸检测的温馨提示
文章来源:http://hzjy.heze.gov.cn/2c908088819842f701819a259ed7001c/1610264184380067840.html
正在阅读:
2022下半年山东菏泽教师资格面试考生核酸检测的温馨提示【面试时间2023年1月7-8日】01-04
2019年河南土地登记代理人考试时间:6月22日、23日09-26
党员述职报告参考范文11-05
六年级我长大了作文400字【六篇】01-12
三分钟幼儿睡前童话故事锦集【四篇】09-30
我是一粒种子作文700字05-14
2018年新疆咨询工程师报名费用及网上缴费时间:1月16日-2月11日04-06
2019年河北保定定州市卫生健康局大学生村医招聘公告09-15
大一医学生暑假实践去医院找谁,大一医学生暑假实习报告模板11-12
绿豆发芽记作文800字10-04