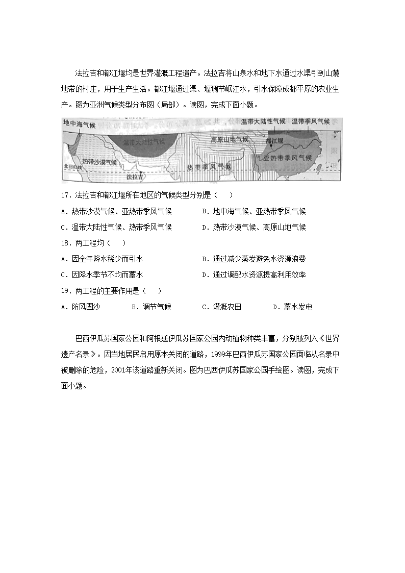
>
【文档预览】 文档大全网整理发布2023年北京平谷中考地理真题及答案(Word版),前五页预览如下:
本文来源:https://www.wddqw.com/NLPv.html
相关文章:
正在阅读:
2023年北京平谷中考地理真题及答案(Word版)07-22
2017年5月上海秘书考试成绩查询网站:上海职业培训指导服务网01-19
四年级作文我的妈妈400字优秀作文,四年级优秀作文:橘子作文400字06-25
2017年造价师案例辅导:工程索赔产生的原因08-22
2019研究生求职自荐信范文【三篇】02-12
福建厦门市属民办小学名录已发布08-23
新婚致辞【三篇】05-14
移民去日本开公司的指南10-10
(甘肃)西北民族大学2018年6月英语四级报名时间及报名条件04-07
2022江苏常州市武进区卫健系统招聘高层次、紧缺专业人才拟聘用人员公示(二)08-19
2020年央视开学第一课视频完整版|2020年央视开学第一课观后感11-06