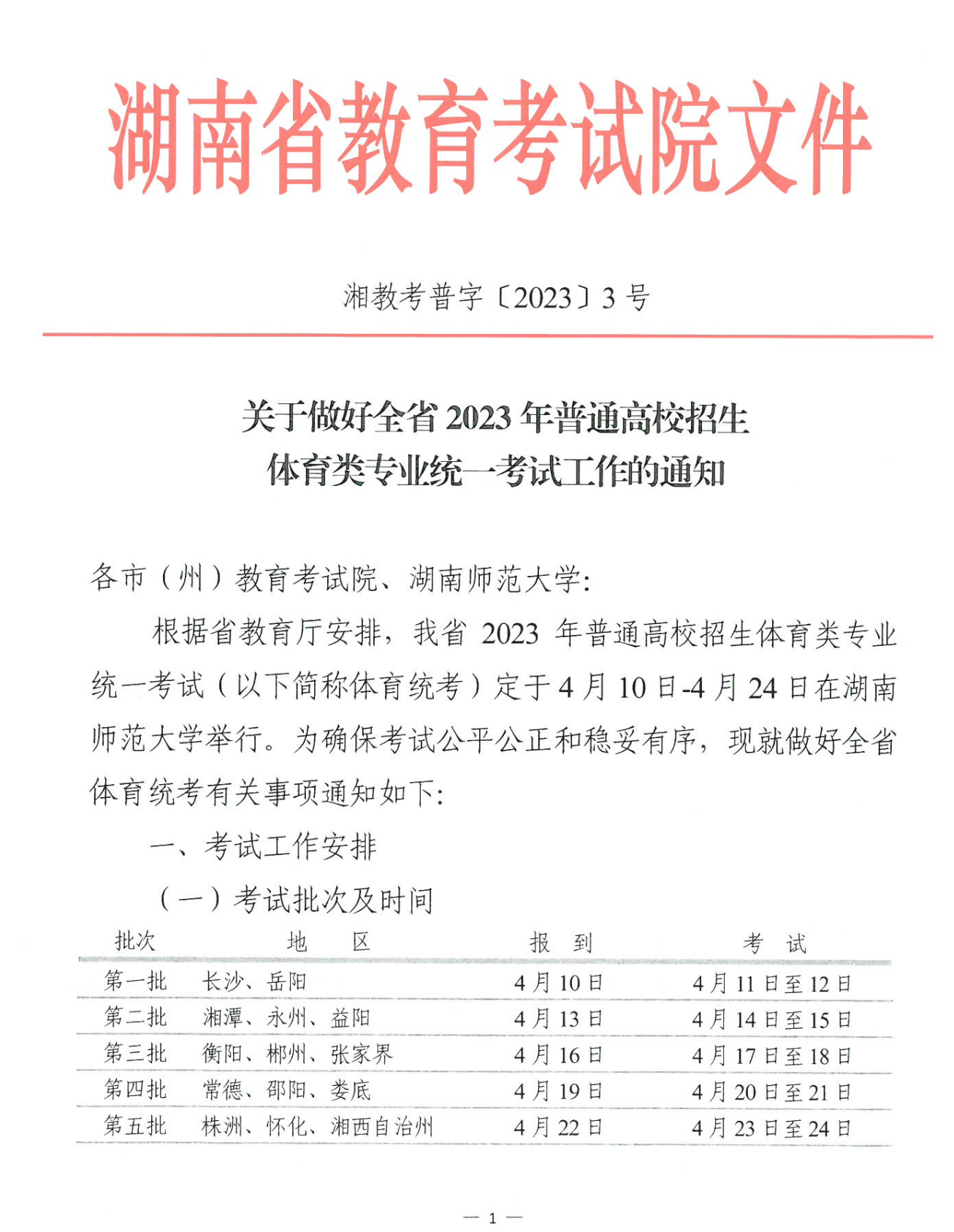
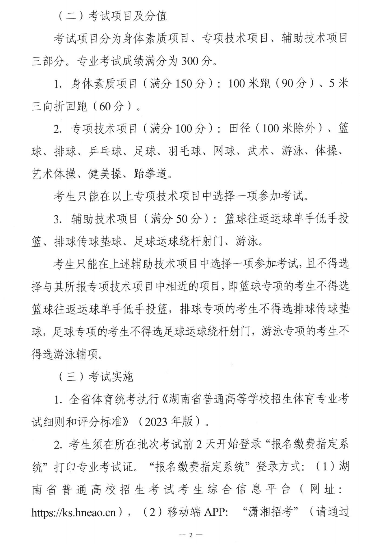
【#体育高考# 导语】©文档大全网体育高考频道从湖南招生考试信息港了解到,2023年湖南普通高校招生体育类专业统一考试工作的通知已公布,具体如下:











原文标题:关于做好全省2023年普通高校招生体育类专业统一考试工作的通知
文章来源:https://www.hneeb.cn/hnxxg/741/742/content_3815.html
正在阅读:
2023年湖南普通高校招生体育类专业统一考试工作的通知03-15
2022年山西省阳泉市平定县引进急需紧缺专业技术人才公告【57人】11-09
童年的回忆作文1000字08-20
2020年四川省成都市事业单位公开招聘卫生专业技术人员的公告【886名】12-23
520给女友的深情表白语03-30
下雨了作文350字12-16
大学生入党思想汇报范文2018【三篇】08-19
2021简单门面租赁合同协议书范文07-26
教师法学习心得体会例文分享02-27