
一、需要报备人员
报考中央机关及其直属机构2023年度考试录用公务员考试青海考区且已成功缴费的全部考生。
二、报备时间
填写信息时间:2022年11月16日11时--2022年11月17日24时;
考生务必在11月17日24时前完成疫情防控报备信息填写并提交。
三、报备形式
使用“中央机关及其直属机构2023年度考试录用公务员考试青海考区疫情防控报备系统”小程序进行线上报备。
四、操作流程
(一)登录
考生通过手机识别下方二维码(手机“微信”或“浏览器”均可),凭姓名及证件号码登录系统,无需注册。
(二)填写报备信息及提交
1.“考生姓名”、“证件号码”、“考点城市(考区)”三项为考生报名信息,为固定字段,无需填写。
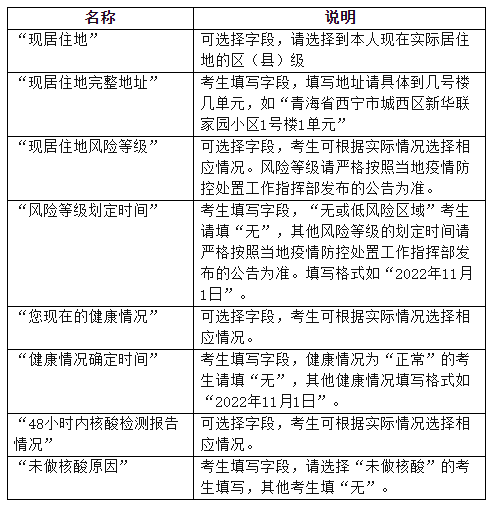
2.采集信息字段
五、修改信息
修改信息时间:2022年11月18日12时--2022年11月24日24时;
提交的相关信息发生变化(如:现居住地、现居住地风险等级、健康情况等),请立即登录系统重新修改后提交。截止时间为11月24日24时。
此次开展报备工作是为在疫情防控下更科学、更精准的安排考务组织工作,请考生高度重视,务必做到真实填写、不漏一人,未在规定时间内填报造成不能正常参加考试、或虚假填报相关信息造成疫情传播的,后果自负。同时请各位考生密切关注青海省人事考试信息网,以便及时了解考试相关信息。
原文标题:关于开展中央机关及其直属机构2023年度考试录用公务员考试青海考区考生疫情防控报备工作的紧急通知
文章来源:http://www.qhpta.com/ncms/article_a8d7223d24985d9909cb560a95b5a9c0.shtml
正在阅读:
2023年中央机关及其直属机构考试录用公务员考试青海考区考生疫情防控报备通知11-17
2023年河南外科主治医师考试成绩查询时间及入口[考后2个月]05-30
增强四个意识对照检查材料_增强四个意识对照检查材料04-09
2017年9月计算机三级信息安全技术复习题【四篇】02-09
2017年司法考试卷三《民法》备考习题及答案(1)07-01
2021高一历史必修一知识点整理|2018高一历史必修一知识点整理03-31
我的老师作文450字08-06
2019生动的儿童哲理故事02-06
2019年安徽中西医助理医师成绩查询时间及查分入口【9月25日起】03-14
百年追梦全面小康八年级作文12-01