【#考研# 导语】®文档大全网考研频道从深圳市教育局了解到,2023年广东深圳硕士研究生招生考试本周末开考,考研时间为12月24日至26日期间。具体如下:

2023年广东深圳硕士研究生招生考试将于12月24日至26日举行。深圳市招考办报考点(代码:4411)考生39143人,在罗湖、福田和南山三区共设51个考点。
目前各项考务工作准备就绪。
考试防疫要求
1.按时填报健康信息。12月19日起,考生每日自行测量体温和监测健康状况,登录广东省教育考试院微信公众号【办事服务-健康上报】按系统提示如实填报相关信息,并于12月21日在系统上报本人核酸检测结果。
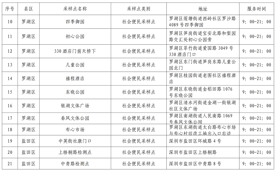
2.按时进行核酸检测。所有考生须于12月20日当天,凭本人身份证和准考证到附近的核酸采样点进行一次单管核酸检测采样(深圳核酸采样点见附件1),考点将根据核酸检测结果适当调整考场安排。请广大考生特别是核酸检测结果阳性的考生密切关注省教育考试院发送的短信,及时了解考场安排情况,以免耽误考试。
3.未按规定核酸检测和健康申报影响考试。考生在进入考点时须出示《广东省2023年全国硕士研究生招生考试(初试)考生健康应试书》(见附件2),并在首场考试进场时交给监考员。未按规定在12月20日进行核酸检测采样并未按要求进行网上健康申报的,将不能正常参加考试。考生如填报虚假信息,其行为将记入诚信档案。
4.考生凭本人准考证、有效居民身份证件、粤康码、《健康应试书》,佩戴口罩进入考点。在省外完成12月20日当天核酸检测的,还需要提供核酸检测报告(纸质、电子均可)。不佩戴口罩的考生不得进入考点。考生不得因为佩戴口罩影响身份识别。考点大门处按照核酸检测结果分别设置专用通道,考生须根据考点进场路线安排进入相应考场。
5.入场时主动报告异常情况。考试当天出现干咳等典型症状、其他较重症状以及体温高于37.3℃的考生,进入考点时须主动报告。
6.提倡全程佩戴口罩。考生进入考场后须做好个人防护,提倡全程佩戴口罩。特殊考场、备用隔离考场考生须全程佩戴N95口罩。
7.其他防疫要求见《广东省2023年全国硕士研究生招生考试(初试)考生须知》。考试疫情防控措施将根据疫情形势变化适时调整。考生应密切关注广东省教育考试院网站(http://eea.gd.gov.cn/)、微信公众号(gdsjyksy),以及深圳招考网(http://szeb.sz.gov.cn/szzkw/)、深圳市招生考试办公室微信公众号、研招网发布的通知,如有疑问应主动咨询核实。深圳市招考办咨询电话:0755-82181999。
考试操作须知
1.考生须于考前十天左右,凭网报用户名和密码登录“研招网”自行下载打印本人《准考证》。《准考证》使用A4幅面白纸打印,正反两面在使用期间不得涂改或书写,一经发现按考试违规处理。
2.请考生根据准考证上公布的考点信息提前准确查询考试地点,了解到达考点的交通路线,预留到达考点的时间。
3.考生要自行准备考试文具等用品。只准携带省教育考试院规定的考试用品,如黑色字迹签字笔、2b铅笔、橡皮等,或者按照招生单位在《准考证》上注明的所需携带的用具参加考试,必要时请主动展示准考证给监考员查看;参加招生单位自命题科目考试时,还须携带拆封试题袋用的小刀片、胶水。不得携带任何书刊、报纸、稿纸、图片、资料、具有通讯功能的工具(如手机、照相设备、扫描设备等)或者有存储、编程、查询功能的电子用品以及涂改液、修正带、不透明的文具盒(袋)或不透明水杯(壶)等物品进入考场。场内不得私自传递文具、用品等。
4.根据省教育考试院规定,主观题答题只能使用黑色字迹签字笔。
5.24门统一命题科目全部使用答题卡。统一命题的科目均在答题卡上答题,在草稿纸上答题一律无效。考生在领到试卷和答题卡后,须认真核对试卷、答题卡与本场考试科目、数量是否相符,是否有错装、漏装、错印、字迹不清、破损等情况,一旦发现问题,立即举手报告监考员。凡漏贴条形码、漏填、错填或者字迹不清的答卷将影响评卷结果,责任由考生自负。
6.参加招生院校自命题科目考试的考生考试结束后,将试卷、答题卡,答题纸(或者答卷)装入原试卷袋内密封并在袋口处签字。
7.严禁将试卷、答题卡、答题纸、草稿纸等带出考场。如不遵守考场纪律,不服从考务工作人员管理,有违纪、作弊等行为的,将按照《中华人民共和国教育法》以及《国家教育考试违规处理办法》执行,并将记入国家教育考试考生诚信档案;涉嫌违法的,移送司法机关,依照《中华人民共和国刑法》等追究法律责任。
8.开考15分钟后,迟到考生不准进入考场参加当科考试,交卷出场时间不得早于当科考试结束前30分钟。
多措并举,严肃考风考纪
1.考点入口设电子哨兵。考生进入考点前,在考点入口使用电子哨兵对考生的身份、健康状况等进行一体化检测。
2.封闭区入口安装智能安检门。考点设考生手机存放处,考生按学校指定位置存放手机等具有发送或接收信息功能设备。
3.考场采用人脸识别技术核验考生身份,即在考生入场时,现场刷脸验证成功后才能进入考场参加考试,同时使用金属探测仪检查考生携带的物品。
4.考场启动手机信号屏蔽系统。
5.考试期间全程实行网上视频监控并录像备查。
多部门联动,净化考试环境
我市各有关部门积极配合,全力做好安全保密、考点环境综合整治、打击违纪舞弊等工作。无线电管理部门将出动无线电监测车,防范和打击利用无线电设备和通讯工具作弊的行为。公安部门将加强考点周边安全检查,组织民警实施考点周边巡查;加强网络信息监控,对有害网络信息进行搜索处理,打击网上涉嫌考试试题及答案泄密、贩卖作弊工具等违法犯罪行为;派驻干警到各考点协助维护秩序及做好突发事件的防范和处理工作。
严重作弊将入刑
从2015年开始,国家加大了对教育考试违纪作弊行为的处理力度,《中华人民共和国刑法修正案(九)》已于2015年11月正式实施,其中第284条明确规定:在法律规定的国家考试中,组织作弊的,为他人实施作弊提供作弊器材或者其他帮助的,为实施考试作弊行为,向他人非法出售或提供考试的试题、答案的,代替他人或者让他人代替自己参加考试的,都是犯罪行为,情节严重的,可判7年有期徒刑。凡违规作弊者按《国家教育考试违规处理办法》(教育部第33号令)处理,并通报考生所在单位外,考试作弊的,还将涉嫌犯罪。希望每位考生都能遵守考生守则,公平竞争、诚信应考,不要寻找“枪手”*,不要寄希望于“夹带”,不要试图利用无线通信工具作弊。考生作弊的情节不但记入考生诚信档案,还将录入其人事档案,将对其今后升学和就业产生不良影响。
其他事项
1.自觉遵守防疫规定和要求,主动接受防疫检查并配合做好身份验证、使用金属探测仪进行安全检查和对随身物品等的必要检查。
2.请留意考试期间天气预报,做好相关防护工作,确保人身安全。
3.请考生自觉维护考点的校园环境卫生。



原文标题:2023年全国硕士研究生招生考试本周末开考
文章来源:http://szeb.sz.gov.cn/szzkw/qt/tzgg/content/post_10349522.html
正在阅读:
2023年广东深圳硕士研究生招生考试本周末开考考研时间为12月24日至26日12-21
重阳节思念家人的祝福短信08-03
[2017年山西省中考政治真题及答案汇总]2017年天津和平区中考政治真题12-25
走过戈壁作文12-29
有爱作文800字11-13
家风家训心得体会(摘选10篇)10-17
2020下半年宁夏英语六级补报名入口:cet-bm.neea.edu.cn【已开通】10-25
2017年6月英语四级听力常考话题词汇必背:看病就医12-26
烤红薯作文600字07-03
六年级帮助别人作文【三篇】05-01