
一、现场审核要求
(一)现场审核对象
在2023年贵阳市义务教育入学服务平台上登记了的花溪区非户籍生和需在我区随迁地申请就读的贵阳市内户籍生,以在平台登记成功为准。
(二)现场审核时间
2023年8月5—6日(当天8:30—12:00,13:30—16:30)
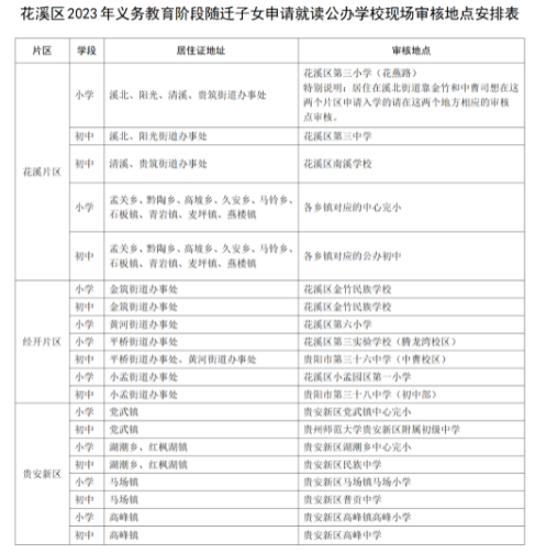
(三)现场审核地点
按审核地点安排表到学生居住地所属审核点进行审核。
(四)现场审核资料上交要求
1.家长根据自己材料填写《花溪区2023年随迁子女申请入读公办学校资料审核表》(《花溪区2023年义务教育招生入学工作方案》的附件5),并准备好相应的印证材料。
2.家长准备好一个牛皮纸普通文件袋,在文件袋封面写清学生的入学年级、姓名、身份证号及联系电话,审核完成后将现场审核材料装入文件袋上交审核点。
二、公办学位分配
按《花溪区2023年义务教育阶段随迁子女入学实施细则》公办学位安排办法进行分配公办学校。由花溪区教育局在8月12日通过“花溪教育”微信公众号公布名单。家长于8月14日(8:30—16:30)到分配的学校进行学位确认,逾期视为放弃就读公办学校处理,被放弃的名额由区教育局统筹调剂。
三、其他事项要求
1.各审核点按《花溪区2023年义务教育阶段随迁子女入学实施细则》严格进行审核。
2.市外随迁人员子女入学审核凭贵阳市义务教育入学服务平台登记成功的学生信息进入审核点(出示微信小程序“壹刻宝”上的学生登记信息)。市内随迁人员子女入学审核凭贵阳市义务教育入学服务平台推送现场审核表进入审核点。一户一人,其他人员不得进入审核点。
附件: 
1.《花溪区2023年义务教育阶段随迁子女入学实施细则》
2.《花溪区2023年随迁子女申请入读公办学校资料审核表》