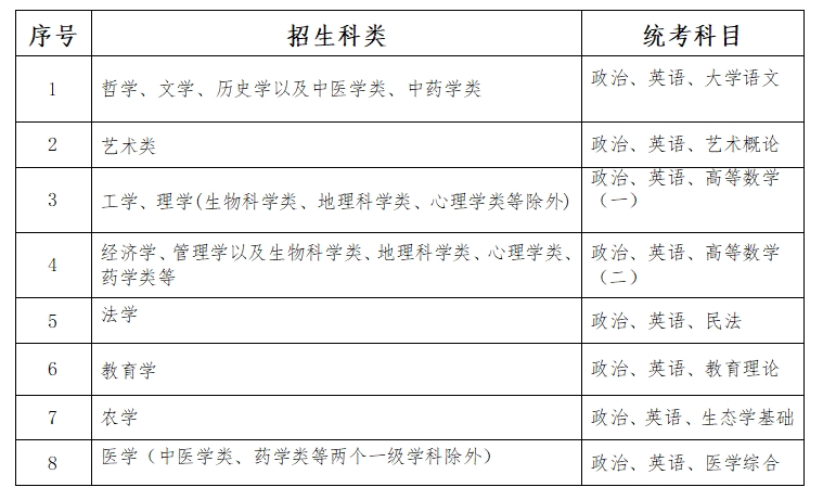
专升本招生科类与统一考试科目对照表

打印《准考证》
自10月13日起,考生可登录河北省教育考试院网站,点击首页右侧“成人高考信息服务”进入“成人高校招生考试信息服务平台”,选择“准考证打印及查询”,输入身份证件号码和姓名,核对《准考证》信息无误后自行下载、打印《2023年河北省成人高校招生全国统一考试准考证》。《准考证》是考生参加成人高考和入学报到的重要凭证,请妥善保管。
应考要求
(一)遵守安检规定。本次考试采用“2+1”安检模式(即所有考生入场前均须接受两次人工安检和一次智能安检门安检),如有异常情况,将进行复检复查。建议考生至少提前一个小时到达考点有序排队安检。
(二)妥善做好个人物品管理。手机等通信设备及背包等非考试用品一律不得带入考点(考试封闭区域)。为避免在安检中出现不必要的麻烦,请考生不要携带钥匙(含汽车钥匙)、耳机、充电器、磁卡、打火机、雨伞和金属制作的手镯、戒指、项链、发夹、眼镜盒、水杯等物品,尽量不穿戴有金属装饰品的衣服、鞋帽等,避免反复安检,影响正常入场考试。
其他有关事宜,请考生关注省教育考试院网站。