因事业发展需要,浙江万里学院决定面向海内外公开招聘教师岗位高层次人才100人。现就有关事项公告如下:一、招聘单位简介
浙江万里学院由浙江省万里教育集团举办,是一所具有70余年办学历史的省属普通本科高校。1999年,经教育部批准成为“公办高校实行新的管理模式和运行机制”的新型高校,被教育专家誉为“中国特色现代大学制度的范例性实践”。
——2004年,学校与英国诺丁汉大学 联合创办了宁波诺丁汉大学,系全国第一所具有独立法人资格的中外合作大学。
——2005年,以优良成绩通过教育部本科教学工作水平评估,得到专家组的充分肯定:“浙江万里学院已经形成鲜明的办学特色”。
——2011年,学校被国务院学位委员会批准为硕士专业学位研究生教育试点单位,是试点单位联盟理事长单位。
——2015年,成为首批浙江省应用型建设试点示范学校。
——2017年,成为全国深化创新创业教育改革示范高校,第三方评价列全国创业500强第47位。同年通过教育部本科教学工作审核评估,得到专家组的高度评价:“为我国地方高水平应用型大学建设提供了可资借鉴的经验模式”、“办学定位和人才培养目标与社会需求的适应度高”。
——2018年,葛楚天教授团队在国际权威刊物《Science》刊发研究论文,是宁波地区高校首次在《Science》《Nature》《Cell》三大国际权威期刊发表论文。
——2020年,获批省级博士后工作站。
——2021年,成为硕士学位授予单位。
学校地处宁波,建筑面积65万平方米,设钱湖、回龙、宁海、高新、海外等校区。创新办学20多年来,学校已经成为一所文、经、管、理、工、农、法、艺多学科协调发展的应用型大学。现有商学院、物流与电子商务学院、法学院、文化与传播学院、外语学院、设计艺术与建筑学院、生物与环境学院、华美生命健康学院、大数据与软件工程学院、信息与智能工程学院、国际学院、中德设计与传播学院、继续教育学院等13个二级学院,54个招生专业,国际商务、生物与医药、工程管理3个学位点的专业学位研究生教育,2万多名全日制在校本科生、研究生、留学生。现有教职工1600余名,包括中国工程院院士(兼聘)、加拿大两院院士、俄罗斯国家工程院院士、国务院特殊津贴专家、全国模范教师、全国高等学校教学指导委员会委员、“国家自然科学基金优青”获得者、浙江省有突出贡献专家、浙江省“万人计划”青年拔尖人才、浙江省“151”人才、省高校教学、省高校中青年学科带头人等。
学校拥有浙江省重中之重学科、一流学科、哲学社会科学重点研究基地、院士专家工作站、实验教学示范中心、重点实验室等75个省级平台;拥有省级以上一流本科专业建设点21个,其中一流本科专业建设点11个,国家特色专业、教育部人才培养模式创新实验区、国家精品课程、国家精品资源共享课程和国家双语教学示范课程、教育部新世纪高等教育教学改革工程项目等54个平台项目。
学校坚守应用型的办学定位、服务型的办学追求、创业型的办学特色、国际化的办学特征,恪守“以生为本、以师立校、面向市场、国际接轨”的办学理念,充分发挥体制机制的创新优势,以特色鲜明高水平应用型大学建设为目标,诚邀海内外优秀人才携手奋进,共创佳绩。(学校网址:http://www.zwu.edu.cn)
二、招聘原则和办法
招聘工作坚持公开、平等、竞争、择优原则,按照德才兼备的用人标准,采取公开报名、考核和择优聘用的办法进行,通过资格审查、试讲、体检和考核等程序面向社会公开招聘事业编制工作人员。
三、招聘对象基本条件
(一)遵守中华人民共和国宪法、法律和法规;
(二)遵守纪律、品行端正,具备良好的职业素质;
(三)具有招聘岗位所需的学历、资历、专业、任职资格、职业(执业)资格及技能要求;
(四)具有适应岗位要求的身体条件;
(五)具备岗位所需的其他条件。
四、人才引进类别与待遇
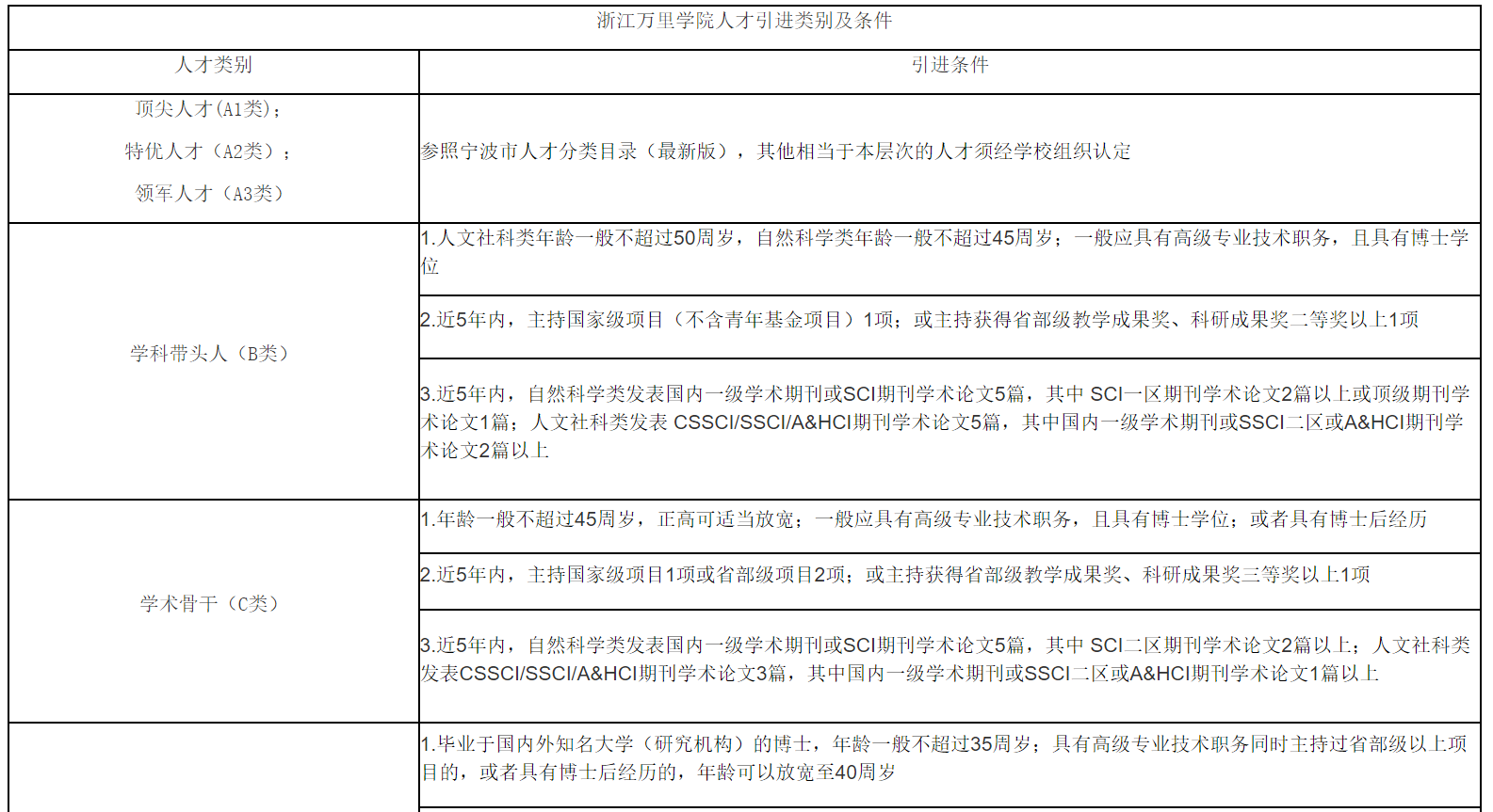
(一)人才引进类别及条件
(二)人才引进待遇
五、高层次人才招聘计划



六、招聘办法和步骤
(一)报名与资格初审
1.报名时间:公告发布之日起至2023年12月31日。
2.报名办法:
应聘者登录浙江万里学院招聘网站https://rczp.zwu.edu.cn,按以下步骤报名:(1)注册账户;(2)完善个人相关信息;(3)上传身份证、毕业证、学位证(应届毕业生就业推荐表或在读证明)、荣誉证书等相关电子材料;(4)点击公告中“岗位名称”或在“招聘岗位”栏应聘相应岗位。
应聘者可关注“万里人事”微信公众号,在“微”栏查看招聘动态。应聘报名遇到特殊情况时,请联系系统技术支持服务电话:0571-87871332,人事处电话:0574-88273380、88220779或发送E-mail到wlrsb@zwu.edu.cn。
3.资格初审
各学院(部门)对应聘人员进行资格初审,符合招聘条件的,方可获得试讲(面试)资格。
通过资格初审进入试讲(面试)的人员将由各学院或部门工作人员通知本人,同时通知试讲时间、地点及资格复审的时间、地点。
(二)面试
本次公开招聘教师将根据应聘人员的教育背景、专业素养、学术水平、科研成果等情况,采取试讲(面试)的形式择优录用,经考核、体检程序择优录用。
1.资格复审
试讲(面试)前,在规定时间内携带报名表、本人简历、身份证、户口本、学历学位证书、职称证书、近期免冠1寸照片1张及相关证件的原件和复印件到指定地点进行现场资格复审。证件(证明)不全或所提供的证件(证明)与招聘资格条件不相符者,不得参加试讲(面试)。未按时参加资格复审的,视作放弃试讲(面试)资格。
2.试讲(面试)
试讲(面试)主要测试应聘者所报岗位的专业知识水平、教学能力、科技创新能力等教学和科研能力。试讲(面试)总分为100分,不足60分者淘汰。
在试讲(面试)合格人员中,按试讲(面试)成绩从高分到低分按1:1的比例确定体检、考核对象;试讲(面试)成绩及进入体检考核人员名单由人事部通知考核对象。
(三)体检与考核
参加体检人员按要求时间到指定地点参加体检,体检标准参照公务员录用标准要求。
体检结束后,招聘单位将对体检合格者的思想政治表现、道德品质、业务能力、工作实绩等情况进行详细考核。考核不合格者淘汰。
(四)公示与聘用
拟聘用人员名单由主管部门报经市人力资源和社会保障局核准后,同时在宁波人力资源和社会保障局网站及浙江万里学院网站上公示七个工作日。公示期满后无异议,办理人事关系转移手续并签订聘用合同。在办理人事关系转移手续时仍将审核档案资料,若发现招聘人员档案资料有不符合应聘条件的,将取消聘用资格。
(五)联系地址和联系方式
浙江省宁波市钱湖南路8号浙江万里学院人事处
联系人:俞老师、陈老师联系电话:0574-88273380,88220779
报名系统技术支持服务电话:0571-87871332
浙江万里学院
2023年2月14日
2023年浙江万里学院公开招聘高层次人才(教师)报名入口
原文标题:2023年浙江万里学院公开招聘高层次人才(教师)公告
文章来源:https://rczp.zwu.edu.cn/apply/getNotice.action?keycode=8217d155-f011-4f45-9bea-71babb39e8d4
正在阅读:
2023年浙江万里学院公开招聘高层次人才(教师)100人公告(12月31日截止)02-20
高三正能量励志小短文分享10-30
2017年司法考试民事诉讼法练习题及答案01-20
适合幼儿园讲的短故事【10篇】01-25
2017年6月英语四级高频词汇短语(2)12-02
2020年重庆汉沽初级会计职称成绩查询时间:9月30日前(附查分入口)11-13
优秀高考励志文章:战胜自己才更有力量10-15
小学体育教师述职报告格式【三篇】06-07
辽宁科技大学2020考研成绩查询入口01-03
国企员工辞职报告【四篇】07-30