【#高考# 导语】©文档大全网高考频道从山东省教育招生考试院了解到,2023年山东高考录取结果查询时间及方式已公布,7月11日起可查录取结果。具体如下:

山东省2023年普通高校招生录取工作已全面展开。为方便考生及时查询录取结果,现将录取结果查询方式及各批次录取结果公布时间公告如下:
一、查询方式
(一)短信推送。我院将为已录取的考生推送短信,考生接收短信的手机号为高考报名使用的手机号。
(二)山东省教育招生考试院门户网站查询。考生可登录山东省2023年普通高考录取查询平台(https://cx.sdzk.cn/)查询本人录取结果。
(三)“爱山东”APP查询。
(四)国家政务服务平台查询。
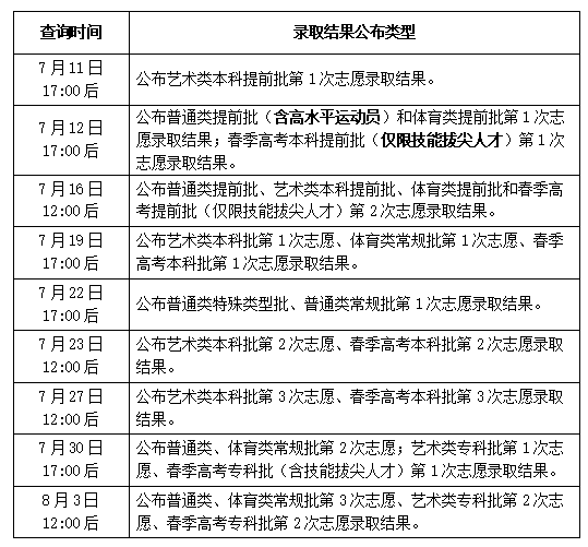
二、录取结果查询时间及类型

注:根据录取进度不同,录取结果公布的具体时间可能会略有变化,请及时关注我院网站。
正在阅读:
广东广州中考查分网2018年中考成绩查询时间及入口【已公布】05-26
初二议论文:幸福是什么?_300字05-03
2022年上海口腔执业医师报考条件、报名时间、流程及入口【1月25日截止】01-14
初三日记500字:努力才有收获03-06
听听冰雪融化的声音作文11-17
2021年陕西延安中考语文真题及答案(Word版)06-09
2021年宁夏中医执业医师考试时间及考试科目公布【实践技能+医学综合】06-21
买菜作文400字09-13