
一、认定对象
未达到法定退休年龄的中国公民,符合以下任意一项条件的,可在许昌市申请认定高中、初中、小学、幼儿园教师资格:
(1)具有许昌市户籍。
(2)持有效期内的许昌市居住证。
(3)2023年许昌市域内全日制高校应届毕业生和许昌市户籍在外省市就读的全日制应届毕业生。
(4)驻许部队现役军人和现役武警。
(5)港澳台居民。
二、认定条件
(一)思想品德条件:自觉遵守宪法和法律,热爱教育事业,能够履行《中华人民共和国教师法》规定的义务,遵守教师职业道德。
(二)学历条件

(三)符合下列条件之一
1.参加中小学教师资格考试并取得《中小学教师资格考试合格证明》且在规定有效期内。退役军人在服役前1年内取得的中小学教师资格考试合格证明可延长2年有效期,具体可咨询中国教师资格网。
2.2015年(含)之前入学的全日制普通院校师范生和全日制教育硕士,可按《河南省教育厅关于印发<河南省中小学教师资格考试和定期注册制度改革实施方案(试行)>的通知》(教人〔2015〕501号)规定执行,申请认定与所学专业相对应的教师资格。
3.符合免试认定条件的教育类研究生和师范生,需取得《师范生教师职业能力证书》且在有效期内。
(四)普通话条件:二级乙等及以上标准。
(五)体检条件:符合《河南省教师资格申请人员体格检查标准》。
依据《教师资格条例》规定,弄虚作假、骗取教师资格的,由县级以上人民政府教育行政部门撤销其教师资格,自撤销之日起5年内不得重新申请认定教师资格。受到剥夺政治权利或者故意犯罪受到有期徒刑以上刑事处罚的,丧失教师资格,不能申请认定教师资格。
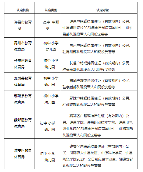
三、认定机构

特别提示:认定机构地址及联系电话见附件2。
四、认定步骤
(一)网上报名
根据国家有关规定,同一申请人在同一自然年内只能申请一种教师资格。
1.全市上半年认定工作分2批:
第1批网报时间:2023年4月14日8:30至4月22日17:30(符合申请条件的非应届毕业生;在读专升本、研究生只能使用已经取得的学历申请认定)。
第2批网报时间:2023年6月19日8:30至6月30日17:30(符合申请条件的2023年应届毕业生和未参加第一批认定的非应届毕业生)。
2.申报网址:符合条件的申请人,在报名期限内,登录中国教师资格网(www.jszg.edu.cn)报名。申请人在网站首页点击“网上办事”,然后点击“教师资格认定—在线办理”后按照系统提示进行身份注册,填报并提交申请信息,按照网站要求上传本人证件照片,并务必查看附件1(“许昌市2023年中小学(含幼儿园)教师资格认定相关问题解答”)。
特别提示:申请人网上审核状态为“待审批”(已经审核通过),申请人无需再到现场提交材料。留言和中职实习指导教师等人员需到指定地点提交材料。
3.签署。申请人按要求如实在线填写个人书,不能作虚假。《个人书》不清晰、不完整,不符合中国教师资格网要求,从而影响认定机构开展认定工作的,认定机构不予认定。
(二)体格检查
申请人下载打印《河南省教师资格申请人员体检表》(附件3,1份),申请幼儿园资格申请人员请下载打印《河南省教师资格申请人员体检表》(幼儿园专用,附件4,1份)。体检表A4纸正反两面打印,请填写个人信息并粘贴照片,照片和网报照片同一底版,在体检表右上角填写网报“报名号”,格式为:报名号******(字迹清晰,请谨慎如实填报)。
第1批认定体检时间:2023年4月17日--4月23日;
第2批认定体检时间:2023年6月26日--7月2日。
全市各级认定机构指定体检医院信息详见附件2。
特别提示:1.上午7:30-10:30之间体检;携带身份证、体检表;须空腹,即禁食、禁水。2.体检表由医院统一上报各级认定机构,无需申请人再去医院领取。3.体检不合格者不能参加教师资格认定。4.申请人手机号务必是正在使用的有效号码。
(三)现场审核
第一批认定现场确认时间:2023年4月26日--27日,地点见附件2;
第二批认定现场确认时间:2023年7月10日--7月11日,地点见附件2。
以下申请人需到现场确认:
1.留言中,需到现场审核的人员(含持居住证人员)。
2.申请中等职业学校实习指导教师资格人员。
3.2015年及以前入学的全日制普通院校师范类毕业生、教育硕士。
4.持有港澳台及国外学历学位的申请人。
注意:申请人必须携带相关资料到指定地点提交材料。凡未按要求参加现场确认的,视为放弃本次认定。
五、证书发放
第一批认定证书发放时间:2023年5月底;
第二批认定证书发放时间:2023年8月上旬。
许昌市教育局和县(市、区)教体局、微信公众号5月中旬和7月下旬将发布证书领取通知,请及时关注。
高中、中职类教师资格证书领取地点为:许昌“市民之家”4楼401室(许昌市龙兴路与竹林路交叉口),联系电话:0374--2968189。
六、网上上传或现场提交的材料
(一)有效期内的二代身份证原件。
(二)户籍材料或居住证等原件:
1.在户籍所在地申请的,需提供申请人《居民户口簿》原件;
2.在居住地申请的,需提供有效期内的居住证原件;
3.在就读学校所在地申请的应届毕业生,需提供注册信息完整的学生证原件(含专升本);
4.驻许部队现役军人和现役武警应提供所属部队或单位组织人事部门出具的人事关系证明,证明应明示申请人服役所在地;
5.在我市居住的港澳台居民应提供居住地为我市的港澳台居民居住证;在我市参加中小学教师资格考试成绩合格的港澳台居民,应提供港澳台居住证或港澳居民来往内地通行证、五年有效期台湾居民来往大陆通行证。
(三)学历证书原件(经中国教师资格网比对验证通过的无需现场提交原件)。港澳台学历还应同时提交教育部留学服务中心出具的《港澳台学历学位认证书》,国外学历还应同时提交教育部留学服务中心出具的《国外学历学位认证书》。
特别提示:在审核材料过程中,对于中国教师资格网无法直接比对验证的高等教育学历,申请人需提交《中国高等教育学历认证报告》或《教育部学历证书电子注册备案表》(在学信网www.chsi.com.cn在线申请,需在有效期内),否则将视为不合格学历不予受理。建议申请人提前在学信网验证学历,无法验证的及时申请认证报告,以免影响认定。幼师、中师等中职学历须提交中等职业教育学历认证报告(河南省内中职毕业生可在河南政务服务网(www.hnzwfw.gov.cn)在线申请)。
(四)普通话水平测试等级证书原件(经中国教师资格网比对验证通过的无需现场提交原件)。根据《河南省教育厅办公室关于贯彻落实<普通话水平测试管理规定>的通知》(教社语函〔2022〕20号),网上查询的测试成绩与纸质证书具有同等效力。人工测试可通过河南省政务服务网(https://www.hnzwfw.gov.cn/)或河南省教育厅官方网站(http://jyt.henan.gov.cn/)查询测试成绩;机辅测试可通过国家政务服务平台(http://gjzwfw.www.gov.cn/)查询测试成绩。网上验证不通过的需现场核验原件。
(五)需提供下列材料之一:
1.《中小学教师资格考试合格证明》可在中小学教师资格考试网(ntce.neea.edu.cn)自行打印,中国教师资格网验证通过的无须现场提交原件。
2.2015年及以前入学的全日制普通院校师范类毕业生,如毕业证书中无明确标注“师范”字样,需提供由毕业院校验印的个人在校期间全部所学课程成绩单(有必修科目教育学、教育心理学的考试和教育实习合格成绩),并另提供以下证明材料(有一项即可):
(1)毕业学校上级教育主管部门下达的当年入学时的专业招生计划文件复印件,标明本专业为全日制师范类专业(加盖毕业学校相关部门公章)。
(2)带有申请人姓名和专业的当年全日制师范生录取审批名册复印件(需有师范专业标注,加盖毕业学校相关部门公章)。
3.符合免试认定的教育类研究生和师范生需提供有效期内由校长签发的《师范生教师职业能力证书》,并加盖学校公章。免试认定的教师资格学段和任教学科应与《师范生教师职业能力证书》上的任教学段和任教学科相同。
(六)申请中等职业学校实习指导教师资格的,还需提供相当助理工程师及以上专业技术职务的职称证书原件或中级及以上工人技术等级的资格证书原件。
(七)港澳台居民需提交由香港特别行政区、澳门特别行政区和台湾地区有关部门开具的无犯罪记录证明。如有需要,申请人可提前通过当地认定机构向河南省教师资格认定注册服务中心申请开具相关函件。
申请人在网上申报时,中国教师资格网对学历、考试合格证明、师范生教师职业能力证书、普通话水平测试等级证书等验证通过的,无需现场确认。申请人提交的材料不全或不符合要求的,应携带材料原件,在市、县教师资格认定机构规定时间前往指定地点进行现场审核。
七、有关注意事项
(一)请申请人按各级认定机构规定时间、地点和要求进行网上申报、参加体检、现场审核。申请人可在网上审核前登录网上报名系统,对信息进行修改。因错过申报时间、选错认定机构或现场审核点、申报信息有误或提交材料不全等原因未在规定时间内完成的,认定机构将无法受理,责任由申请人本人承担。
(二)申请人应在个人书中做出真实无误的,如与事实不符,属于弄虚作假、骗取教师资格行为。申请人应如实提交相关材料,否则将依据国家相关法律法规进行处罚。
(三)申请人网上报名时上传的照片应与体检表粘贴的照片同底,并符合要求,如因照片不合格而影响本人申请认定的,责任由本人承担。
(四)申请人必须认真阅读《许昌市2023年中小学(含幼儿园)教师资格认定相关问题解答》。其他未尽事宜详见“许昌市教育局”、微信公众号后续通知公告。
附件:点击查看
1.许昌市2023年中小学(含幼儿园)教师资格认定相关问题解答(申请人必看)
2.全市教师资格认定机构网站、电话、现场审核点及体检医院信息一览表
3.河南省教师资格申请人员体检表(中小学用)
4.河南省教师资格申请人员体检表(幼儿园用)
许昌市教育局
2023年4月12日
原文标题:【公告】许昌市2023年上半年中小学教师资格认定公告
文章来源:http://jyj.xuchang.gov.cn/tzgg/20230412/2dcd9223-3d16-45a7-841f-0a022bcc8166.html
正在阅读:
2023上半年河南许昌中小学教师资格认定公告[网报时间4月14日起]04-14
社区妇联工作计划范例201605-11
站在阳光下作文600字12-04
法国投资移民申请要求07-27
2017年民主评议党员个人总结鉴定09-26
2017上海华东政法大学工作人员招聘公告【121人】03-28
初中生运动会口号大全霸气十足:中学生运动会主持词范本10-01
2022年四川环保工程师考试准考证打印时间:10月31日-11月4日09-14
我最喜欢的老师作文500字07-23
财务述职报告最新通用范文5篇03-24