【#高考# #2024年内蒙古普通高校招生报名信息采集办法公布#】©文档大全网高考频道从内蒙古招生考试信息网了解到,2024年内蒙古普通高校招生报名信息采集办法已公布,具体如下:

一、网上预报名
考生在规定时间登录内蒙古招生考试信息网(https://www.nm.zsks.cn),点击“2024年普通高校招生网上报名”链接,进入内蒙古自治区普通高校招生网上报名系统,按照网页上的说明,准确填写每一项内容。考生提交报名信息后,应认真核对已填写的内容,对填写错误进行修改,无误后,自行打印《预报名表》。
填报信息时要特别注意以下事项:
1.考生设置的登录密码,今后在报名信息查询、修改、确认、网上查分和网报志愿时均需使用,一定要注意保存和保密,不得泄露给他人。学校和班主任不得以高考管理等为由统一设置或收集汇总考生密码。因考生个人原因导致密码泄露,造成损失或相关后果,责任自负。
若遗忘密码,考生可按报名平台操作提示重置密码,或持本人居民身份证到旗县(市、区)(以下简称旗县)教育招生考试机构重置。
2.具有农业、牧业家庭户口的考生,其考生类别应选择农村应届或农村往届,其他考生选择城镇应届或城镇往届。
完成户籍制度改革的地区,可参考《国务院关于统计上划分城乡规定的批复》(国函〔2008〕60号)的有关要求,以及报名时国家统计局公布的新年度《统计用区划代码》和《统计用城乡划分代码》,确定考生户籍地是否属农村、牧区范围,并以此来确定考生类别是否属于农村应届或农村往届。
3.考生须正确选择自己的报考类别、外语语种、考何种民族语言,这三项决定了考生的考试科目,选择错误将会影响到考试及总分计算。
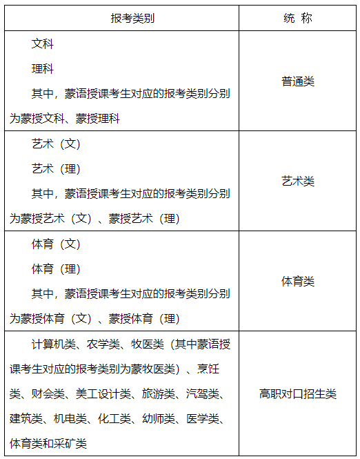
报考类别:

按照教育部和自治区有关要求,音乐类、舞蹈类、表(导)演类、播音与主持类、美术与设计类、书法类等6个类别实行自治区统考,戏曲类实行省际联考。各自治区统考类别之间不可互相兼报,报考了自治区统考的考生可以兼报戏曲类考试。其中:
音乐类包含音乐表演类(声乐方向)、音乐表演类(器乐方向)、音乐教育类(声乐主项)、音乐教育类(器乐主项),考生仅可择其一进行报考。
舞蹈类包含舞蹈类(中国舞)、舞蹈类(芭蕾舞)、舞蹈类(国际标准舞)、舞蹈类(现代舞)、舞蹈类(流行舞),考生仅可择其一进行报考。舞蹈类考生参加舞蹈表演科目考试的自备剧目舞种应与专业考试报名时所选的舞种方向一致,否则考试无效,该科目成绩记为零分。
表(导)演类包含戏剧影视表演、服装表演、戏剧影视导演等3个报考方向,考生可同时报考1-3个方向,据此分为表(导)演类(戏剧影视表演)、表(导)演类(戏剧影视表演+服装表演)、表(导)演类(戏剧影视表演+戏剧影视导演)、表(导)演类(戏剧影视表演+服装表演+戏剧影视导演)、表(导)演类(服装表演)、表(导)演类(服装表演+戏剧影视导演)、表(导)演类(戏剧影视导演),考生仅可择其一进行报考。表(导)演类(戏剧影视表演+服装表演)表示考生参加戏剧影视表演和服装表演两个方向的统考,以此类推。
以上统考类别如有相同考试科目则只考一次,考试成绩互认(按相应的分值比例折算计入对应的艺术类统考总分)。
4.选择音乐表演类(声乐方向)、音乐教育类(声乐主项)以及音乐教育类(器乐主项)的考生须选择声乐唱法,并选择三首不同歌曲且标明调号(如选择歌剧咏叹调需按原调演唱);选择音乐表演类(器乐方向)、音乐教育类(器乐主项)以及音乐教育类(声乐主项)的考生须选择器乐乐器的种类,并选择两首不同乐曲(练习曲和演奏曲均可),其中拟报中西打击乐专业的考生,需选择两种不同的打击乐器,要求演奏两种不同打击乐器的作品各一首,其中一种为固定音高类打击乐器。
若报名系统中不存在考生要选择的曲目,则须准确、详实填写每首曲目名称(外国作品须填写中文和英文名称)和曲作者等相关信息,同时上传对应的计算机编辑的乐谱图片(简谱或五线谱),不得上传人工手写乐谱图片。
若同一考生选择或上传的多首曲目乐谱内容相同、考试时演奏的乐器种类与报名选择的乐器种类不符、上传的乐谱暴露考生个人信息或有明显标记等有违考试公平公正实施的情形,将取消其音乐类统考资格和统考成绩。考生未按照抽取的考试曲目进行演唱或演奏的,考试无效,该科目成绩记为零分。
5.报考艺术类的考生可根据本人特长,参照《内蒙古自治区2024年起普通高等学校招生艺术类专业自治区统考涵盖专业范围》(见附件),结合报考院校对考生拟报专业的统考类别要求和其他专业考试要求等,选择相应的艺术类专业考试类别。
音乐类、舞蹈类、表(导)演类、播音与主持类、美术与设计类和书法类考生统考成绩合格方可参加拟报院校的校考。戏曲类每个专业或剧种(方向)在全国设置一个考点。
高职对口招生类的美工设计类考生须参加美术与设计类专业自治区统考,考试科目和分值、考试内容和形式及时长、考试要求等按《关于印发<内蒙古自治区普通高等学校艺术类本科专业自治区级统一考试说明(试行)><内蒙古自治区2024年起普通高等学校招生艺术类专业自治区统考涵盖专业范围>的通知》(内教招考普〔2023〕5号)执行。
拟报考艺术类专科专业的考生,可参照上述本科专业的设置、教育部相关规定和拟报考院校的相关规定,选择相应的艺术类报考类别。
6.填报志愿时,若符合相关专业报考要求,音乐教育类考生可以兼报音乐表演类专业,音乐表演类考生兼报音乐教育类专业,则报名时直接选择音乐教育类。兼报时按相应的折算成绩投档录取。
7.体育类实行全区专业统考。考生报名时要选择体育专项,该专项仅在录取时供考生报考院校参考使用,不对该专项组织测试。高职对口招生类的体育类考生须参加全区专业统考。体育类专业自治区统考安排在鄂尔多斯市东胜区全民健身活动中心进行,考试时间、考试内容等另文通知。
8.报考运动训练、武术与民族传统体育专业招生考试(以下简称“体育单招”)的考生,报考类别只能选择体育类包含的报考类别。该类考生如不再参加普通高等学校招生全国统一考试(以下简称高考),考试类型应选择“运动训练、民族传统体育”,否则,考试类型应选择“秋季统考”。
报考高等职业院校对口招收中等职业学校毕业生各科类考生,考试类型应选择“高职班”。
报考五年制高职转段(三二转段)的考生,考试类型应选择“三二分段”,报考类别应选择除高职对口招生类外的其他报考类别。
报考天津职业技术师范大学单独招生的考生,考试类型应选择“职教师资”。
报考残障考生单独招生等的考生,考试类型应选择“残障生单独考试”。
报考“少年班”“消防单独考试”“特殊拔尖人才选拔试点(英才班)”的考生应选择对应的考试类型。
其他考生的考试类型应选择“秋季统考”。
考试类型选择“秋季统考”“少年班”“特殊拔尖人才选拔试点(英才班)”等的,安排文化课全国统考;考试类型选择“高职班”的,安排高职对口招生文化课考试。
报考高职院校单独招生考试的考生,被高职院校单独招生考试录取的,不安排文化课全国统考和高职对口招生文化课考试。
9.由就读学校组织完成现场确认的考生应选择“学校报名”,其余在旗县教育招生考试机构完成现场确认的考生选择“招办报名”。
10.在区外取得学业水平考试成绩的考生须填写相应等第成绩,现场确认时出示成绩报告。
11.考生应按照本人已经取得或具备的高考加分或优先录取资格选择相应的考生特征,未选择考生特征的,视为自愿放弃相应资格,报名结束后原则上不再受理任何未申报的高考加分或优先录取资格事宜。
各类高考加分和优先录取政策按教育部年度招生文件和自治区高考加分改革等有关规定执行。
12.拟填报国家专项计划、高校专项计划、地方专项计划以及中西部地区农村订单定向免费本科医学生志愿的考生,预报名时须选择相应项目,并按要求提供父母(或法定监护人)与本人的户口簿原件及复印件,审核通过的考生方有资格报考;未选择的,视为放弃相关招生计划的报考资格。
13.“少年班”“特殊拔尖人才选拔试点(英才班)”“职教师资”“三二分段”“消防单招考试”“残障生单独考试”等考试类型考生以及保送生,不参加全区高考录取填报志愿,由相关院校按规定录取。
二、思想政治品德考核
思想政治品德考核主要是考核考生本人的现实表现。考生所在学校或单位(无就读学校或工作单位的考生原则上由所属的苏木、乡镇、街道办事处)应对考生的政治态度、思想品德做出全面鉴定,并对其真实性负责,应将鉴定内容完整、准确地填写在《预报名表》相应栏目内,相关负责人签字后加盖公章。
考生有下列情形之一且未能提供对错误的认识及改正错误的现实表现等证明材料的,应认定为思想政治品德考核不合格:
1.有反对宪法所确定的基本原则的言行或参加邪教组织,情节严重的;
2.触犯刑法、治安管理处罚法,受到刑事处罚或治安管理处罚且情节严重、性质恶劣,尚在处罚期内的。
思想政治品德考核结果由旗县教育招生考试机构在现场确认期间录入报名系统。
三、网上缴费
完成预报名的考生,可使用有“银联”标记的银行卡、微信、支付宝网上缴纳报名考试费。
已完成报名缴费的考生不能自行修改引起缴费金额变化的报名信息项。若确需修改,须到旗县教育招生考试机构办理修改信息以及补缴费等事宜。
四、现场确认
考生网上缴费成功后,持本人居民身份证、户口簿、户口簿复印件和《预报名表》到旗县教育招生考试机构进行现场确认。具备高考加分、优先录取资格、原建档立卡贫困家庭的考生还须提交相关证明材料;区外务工人员随迁子女或户籍从区外迁入我区的考生,还须提交学籍与实际就读、家长居住、从业、社保或纳税等证明材料。
旗县教育招生考试机构负责考生的现场确认工作,流程是:
1.对考生提交的各类证明材料进行初审。
2.通过网上办公平台读取考生的居民身份证信息,审核其填写的报名信息的真实性、准确性和完整性。
3.对不符合报名资格的考生要录入其不符合的原因;对符合报名资格的考生要照拍上传相关证明材料,验证其人脸与身份证照片的一致性。
4.打印考生《报名登记表》《诚信考试书》《高考加分审核表》《乐谱》和《专业考试准考证》。其中《报名登记表》《乐谱》应由考生本人校对、确认签字;《诚信考试书》应由考生签字,并在指定位置书写规定内容。
5.考生个人信息以现场确认时为准。在《报名登记表》上一经签字确认,到大学入学报到前,考生的公民身份号码、姓名、民族等信息一律不得更改。大学入学报到后的信息更改,按教育部和就读高校及其主管部门的相关规定执行。
五、其他事项
1.旗县教育招生考试机构应将《预报名表》和考生本人校对、确认签字的《报名登记表》装入考生档案,如因修改考生信息导致《预报名表》与《报名登记表》信息不一致的须补充纸质修改说明材料;户口簿复印件、《乐谱》留存备查;《诚信考试书》和体检表不装入考生档案。《预报名表》《报名登记表》《诚信考试书》和《体检表》在各项工作完成之后,由旗县教育招生考试机构扫描图片汇总报自治区教育招生考试中心。
2.参加艺术类专业校考、强基计划、运动训练民族传统体育和单独考试等校考考试报名,如需提供高考报名凭证,考生可自行打印《专业考试准考证》。
3.参加体育单招的考生还须按时登录中国运动文化教育网(http://www.ydyeducation.com)进行报名,并按要求参加国家体育总局统一组织的文化课考试和专业测试。体育单招相关报名、考试信息可通过中国运动文化教育网查询。
附件:内蒙古自治区2024年起普通高等学校招生艺术类专业自治区统考涵盖专业范围
根据教育部相关文件精神,结合我区实际,从2024年起,自治区统考设置音乐、舞蹈、表(导)演、播音与主持、美术与设计和书法等6种类别。具体各类统考涵盖本科专业范围如下:
一、音乐类
2.音乐教育类涵盖专业:音乐教育、音乐治疗、作曲与作曲技术理论、录音艺术。
音乐学专业由高校根据人才培养需要,自行选择对应到音乐表演类或音乐教育类。
二、舞蹈类
舞蹈类涵盖专业:舞蹈表演、舞蹈学、舞蹈编导、舞蹈教育、流行舞蹈、航空服务艺术与管理。
三、表(导)演类
表(导)演类专业自治区统考分戏剧影视表演、服装表演、戏剧影视导演三个方向。
1.戏剧影视表演方向涵盖专业:表演(戏剧影视表演)、戏剧教育、曲艺、音乐剧。
2.服装表演方向涵盖专业:表演(服装表演)。
3.戏剧影视导演方向涵盖专业:戏剧影视导演。
四、播音与主持类
播音与主持类涵盖专业:播音与主持艺术。
五、美术与设计类
美术与设计类涵盖专业:美术学、绘画、雕塑、摄影、中国画、实验艺术、跨媒体艺术、文物保护与修复、漫画、纤维艺术、科技艺术、美术教育、艺术设计学、视觉传达设计、环境设计、产品设计、服装与服饰设计、公共艺术、工艺美术、数字媒体艺术、艺术与科技、陶瓷艺术设计、新媒体艺术、包装设计、珠宝首饰设计与工艺、戏剧影视美术设计、动画、影视摄影与制作。
六、书法类
书法类涵盖专业:书法学。
七、有关说明
1.对于航空服务艺术与管理、曲艺、音乐剧、科技艺术、数字媒体艺术、艺术与科技、新媒体艺术等交叉融合专业,相关招生高校可对应该专业所在的省级统考类别,也可根据人才培养需要,跨类别科学确定该专业与其他省级统考类别的对应关系,由招生高校在招生章程中向社会公布。具体招生专业以在我区公布的招生计划为准。
2.音乐表演(戏曲音乐)、作曲与作曲技术理论(戏曲音乐)、表演(戏曲表演)、表演(二人台表演)、戏剧影视导演(戏曲导演)等戏曲类专业考试,可通过省际联考、校际联考等方式实施。
3.艺术史论、艺术管理、非物质文化遗产保护、戏剧学、电影学、戏剧影视文学、广播电视编导、影视技术等8个专业,不再组织专业能力考试,可安排在提前批次或普通类专业相应批次,直接依据考生高考文化课成绩、参考考生综合素质评价,择优录取。
4.健美操、啦啦操等体育类项目纳入体育类专业考试招生,不得通过艺术类专业考试方式进行招生。
5.对于可授予艺术学学士学位的艺术教育、服装设计与工程、风景园林、文化产业管理等4个非艺术类本科专业,相关考试招生办法按教育部《普通高等学校部分特殊类型招生基本要求》有关规定执行。
6.自治区统考涵盖专业范围将根据教育部普通高等学校本科专业设置和调整情况进行更新。
艺术类高职(专科)专业参照执行。