
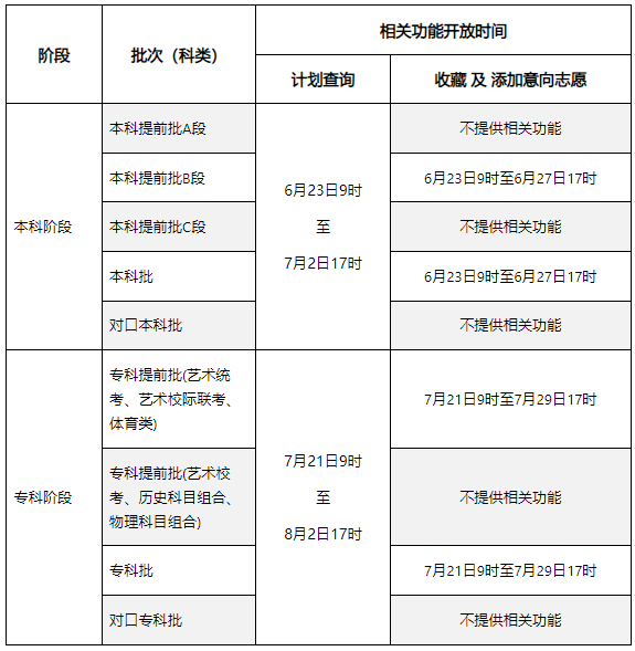
志愿填报辅助系统分本科阶段和专科阶段两个时间段进行开放,各阶段包含批次及其相关功能开放时间安排如下。

注:①此表所列时间为志愿辅助系统各批次(科类)相关功能的开放时间,不是志愿填报时间,请考生注意。
②志愿填报辅助系统仅对集中填报志愿提供相关辅助功能,征集志愿不提供。
③系统开放期间,每天0时至6时为系统的维护时间,考生无法登录系统。
正在阅读:
2023年河北省普通高校招生考试志愿填报辅助系统开放时间安排06-26
保险行业年度总结报告5篇09-12
2020金融理财工作计划范本12-16
2017年广西成人高考准考证打印入口【10月29日关闭】03-01
2014年湖北武汉大学新闻传播学考研真题(Word版)11-01
委托保管协议书-委托保管协议05-12
2019年广西公卫执业医师成绩查询网站:国家医学考试网www.nmec.org.cn03-14
2018年6月河南英语六级成绩查询时间及查分入口【8月22日】06-29
北师大版初3寒假政治作业答案09-07
17保险团队销售口号大全11-13