>
【文档预览】 文档大全网整理发布2023年贵州铜仁中考语文真题及答案(Word版),前五页预览如下:
本文来源:https://www.wddqw.com/LuPv.html
相关文章:
正在阅读:
2023年贵州铜仁中考语文真题及答案(Word版)07-17
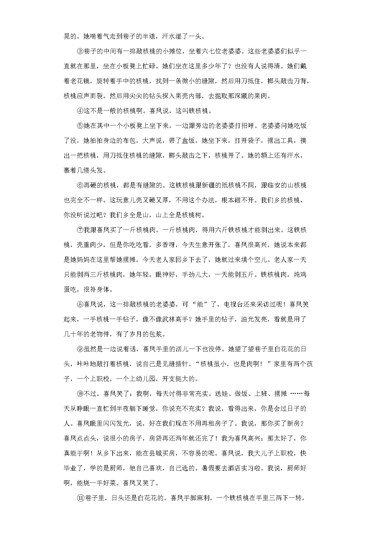
面对困难你笑了吗作文500字10-28
2018年江苏南通农商银行寒假实习生招聘【120人】04-03
领导个人五年述职述廉报告-领导个人年终述职述廉报告10-31
2017英语六级作文范文精讲:危险运动应该被禁止10-01
胎教知识:怎么进行有意胎教和无意胎教09-21
2016下半年广西三级笔译成绩查询入口已开通08-19
吉林2017高考文综真题及答案12-08
2022年江苏南京工程学院第1批公开招聘教师公告拟聘用人员名单公示(第1批/第9次)11-01
2017年上海卢湾中考语文真题及答案(Word版)07-08
2016个人租房合同书样本下载09-04