【#考研# #2024年江苏硕士研究生招生网上报名公告#】®文档大全网考研频道从江苏省教育考试院了解到,2024年江苏硕士研究生招生网上报名公告已公布,具体如下:
2024年我省共有50家招生单位招收硕士研究生,其中普通高校37所,科研院所7所,党校1所,军队院校5所。
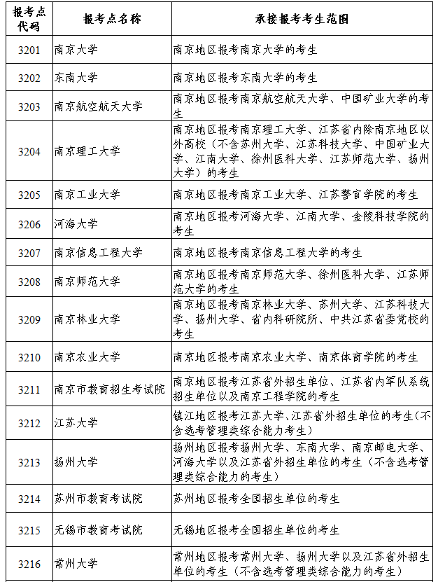
一、报考点设置
按教育部有关规定,考生选择报考点时,应届本科毕业生原则上应选择就读学校所在地省级教育招生考试机构指定的报考点,其中,成人高校应届本科毕业生也可选择教学点所在地省级教育招生考试机构指定的报考点;单独考试考生应选择招生单位所在地省级教育招生考试管理机构指定的报考点;其他考生应选择工作所在地(一般应有社保证明,具体要求请见报考点公告)或户籍所在地省(区、市)的报考点。考生务必仔细阅读所报考招生单位和所选报考点的网上报名公告,如招生单位对报考点选择有特殊要求,以招生单位网上报名公告为准。
江苏省2024年硕士研究生报考点设置情况



二、网上报名、网上确认和准考证打印
(一)网上报名
1.报名。2024年全国硕士研究生招生网上报名时间:2023年10月8日~25日,每天9:00~22:00。报名期间,考生可自行修改网上报名信息或重新填报报名信息,但每位考生只能保留一条有效报名信息。考生须在上述规定时间内上网报名,逾期不能补报,也不得修改报名信息。报名网站:中国研究生招生信息网(网址:https://yz.chsi.com.cn,以下简称“研招网”)。
2.学历(学籍)网上校验。报名期间,教育部将对考生学历(学籍)信息进行网上校验,考生可上网查看学历(学籍)校验结果。未能通过学历(学籍)网上校验的考生应在招生单位规定时间内完成学历(学籍)核验。如考生不按要求提供材料,招生单位可审核不通过,考生将不得进行网上确认。考生可在报名前或报名期间自行登录“中国高等教育学生信息网”(网址:https://www.chsi.com.cn)查询本人学历(学籍)信息。
在网上报名时尚未取得,但录取当年入学前可取得国家承认本科毕业证书的自学考试本科生,须根据报考点及招生单位要求出具相关自学考试成绩证明。在网上报名时尚未取得,但录取当年入学前可取得教育部留学服务中心出具的《国(境)外学历学位认证书》的国(境)外求学考生,须根据报考点及招生单位要求出具相应证明。
3.缴纳报考费。选择我省报考点的考生,提交报考信息后,须在网上报名截止日期(10月25日)前,网上支付报考费,收到缴费成功信息后,方可持网上报名编号确认报考信息,否则报名无效。网上确认期间不接受补缴费。
(二)网上确认
11月1日前,考生须登录研招网、报考点门户网站或公众号查看所选择报考点发布的网上确认有关公告信息,了解网上确认流程、上传资料要求等内容,按照报考点发布的公告做好网上确认准备。
网上确认时间:11月1日~4日(截止时间11月4日17:30)。考生须在规定的时间内按报考点规定采集本人图像和网上确认报考信息,按要求提交本人有效居民身份证、学历学位证书(应届本科毕业生持学生证)和网上报名编号等,并签订《考生诚信考试书》。网上确认期间,考生应及时关注本人材料审核情况,审核不通过的,应在规定时间内补充上传材料。未按时完成网上确认的,本次报名无效,不能参加考试。
考生应充分考虑网上确认审核可能不通过时补充上传材料所需要的时间,尽早上传网上确认材料。建议考生在前三天(11月1日~3日)提交材料。
网上确认信息后,招生单位将对考生网上填报的报名信息进行全面审查,并重点核查考生填报的学历(学籍)信息,对符合报考条件的考生准予考试。未通过网上学历(学籍)校验的考生,须按照招生单位的要求提供相应材料,否则招生单位可拒绝考生参加考试。
(三)打印准考证
请考生及时关注研招网有关公告,考前十天左右,凭网报用户名和密码登录研招网自行下载打印准考证。考生凭准考证及有效居民身份证参加考试,准考证正、反两面均不得涂改或书写字迹。硕士研究生初试和复试时均需使用准考证,请考生妥善保管好自己的准考证。
三、其他
1.依据江苏省物价局、江苏省财政厅、江苏省教育厅文件规定(苏价费〔2007〕423号、苏财综〔2007〕92号、苏教财〔2007〕89号),参加全国研究生考试,按每生120元标准收取报名考试费。
2.2023年9月24日~27日,每天9:00~22:00,应届本科毕业生所在高校将组织部分考生进行预报名。预报名期间,网上支付报考费功能同时开通,考生在此期间报名信息及支付的报考费均有效。
3.对已报名交费未参加考试等情况,不予退费。
四、特别提醒
1.凡拟在江苏省报名考试或报考江苏省招生单位的考生,在网上报名前,请务必认真阅读教育部《2024年全国硕士研究生招生工作管理规定》,查阅报考招生单位的招生简章、专业目录以及江苏省教育考试院和各报考点关于网上报名的公告信息,并按要求慎重选择报考点。
2.网报期间每位考生只能保留一条有效报名信息,报名信息经考生确认后不得修改。
3.因不符合报考条件及相关政策要求、报考信息误填、错填,导致不能网上确认、考试、复试、录取以及入学后不能进行学籍注册的,遗留问题由考生本人负责。对弄虚作假者,将按照《国家教育考试违规处理办法》《普通高等学校招生违规行为处理暂行办法》严肃处理。
4.请考生重点关注准考证上省教育考试院、报考点和招生单位的提醒说明(如:是否允许携带计算器等),并按要求做好考试准备。
5.残疾考生如需要申请考试合理便利的,请务必于网报期间与报考点取得联系,办理相关手续。
请考生认真查阅各报考点和招生单位网站相关内容,如仍有疑问可向各报考点和招生单位咨询,各报考点、招生单位网址和咨询电话另行公布。