【#高考# 导语】®文档大全网高考频道根据辽宁招生考试之窗公布的《2023年辽宁省普通高考报名的通知》了解到,2023年辽宁阜新高考报名缴费时间已公布,安排在2022年10月27日至10月31日期间进行。具体如下:
1.报名时间
2023年辽宁阜新普通高考网上报名、网上缴费的时间为2022年10月27日至10月31日,现场资格审查和采集身份验证信息时间为2022年10月27日至11月3日。各市须于2022年11月6日16:00前完成考生的报名最终确认工作。少年班考生报名时间另行通知。
2.报名对象
(一)参加普通高校招生统一考试的考生。
(二)参加高职院校单独招生(含注册入学招生)、保送生招生、残障考生特殊教育单独招生、高水平运动队招生、高水平艺术团招生、少年班招生等考生。
(三)报考运动训练、武术与民族传统体育专业的考生。
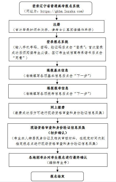
3.报名流程

4.报名条件
(一)考生参加辽宁省普通高考报名的基本资格(以下简称报名基本资格):
1.遵守中华人民共和国宪法和法律;
2.高级中等教育学校毕业(含应往届)或具有同等学力;
3.身体状况符合相关要求。
(二)具备报名基本资格,在辽宁省出生(即身份证号码的前两位为“21”)且具有辽宁省户籍的考生,可参加我省普通高考报名。少数民族自治县的少数民族考生,只有在其户籍所在的少数民族自治县报名并参加考试,才能享受相应的普通高考加分政策,在其他地区报名、考试不享受普通高考加分。
(三)户籍从省外迁入辽宁省的考生在我省参加普通高考报名,在具备报名基本资格的同时,还须符合以下要求:
1.单人户籍考生(含和非直系亲属户籍在一起的考生):要求在辽宁省的户籍满三年(截止到报名开始之日),具有辽宁省高级中等教育学校学籍为三年且有连续实际就读经历,往届生须具有辽宁省高级中等教育学校毕业证书。
2.全家户籍考生(含和父亲或母亲一方或法定监护人户籍在一起的考生):要求截止到报名开始之日有辽宁省户籍,辽宁省普通高中学籍满一年且有连续实际就读经历,往届生须具有辽宁省普通高中毕业证书。
(四)来辽宁省进城务工的外省户籍人员的随迁子女考生(以下简称随迁子女考生)在我省参加普通高考报名,在具备报名基本资格的同时,还须符合以下条件:
1.在我省高级中等教育阶段有三年学籍且有连续实际就读经历(须具有我省高级中等教育学校初始注册学籍)。随迁子女往届考生还须具有我省高级中等教育学校毕业证书。
2.父母在我省具有合法稳定职业和合法稳定住所(含租赁)。
(五)实行本民族语和汉语“双语”教学的少数民族高中毕业的朝鲜族或蒙古族学生和经辽宁省教育厅同意在非少数民族高中附设蒙生班学习的蒙古族考生,可报名参加普通高考“民族语文”、“汉语”学科考试。
(六)报考有关特殊教育高校单独招生考试必须是符合普通高考报名条件的听残、视障及其他残疾考生。
(七)符合我省普通高考报名相关条件的非应届高中毕业学生,报考经教育部批准具有少年班招生资格的高校,如需参加普通高考,考试成绩只能作为报考高校少年班的录取依据。少年班考生不得参加其他高校的招生录取。有关招考办将按照高校提供的资格审核通过名单安排考生普通高考报名。
(八)在中国定居的外国侨民在我省参加普通高考报名,须具备基本报名资格并持有我省公安机关签发的《中华人民共和国外国人永久居留证》。
(九)现役军人子女以及特殊情况的考生在我省参加普通高考报名(户籍、学籍未达到规定时限要求的),须经市级招考办审核、主要领导审定签名并加盖公章后,报省级招考办备案。备案时间为11月30日前。
(十)中华人民共和国普通高等学校联合招收华侨港澳台学生的相关信息,请登录“内地(中国大陆)高校面向港澳台招生信息网”查询报考事宜,不需在辽宁省参加普通高考报名。
(十一)下列人员不得报名:
1.具有普通高等学历教育资格的高校在校生,或已被高等学校录取并保留入学资格的学生。
2.高级中等教育学校非应届毕业的在校生。
3.在高级中等教育阶段非应届毕业年份以弄虚作假手段报名并违规参加普通高等学校招生考试(包括全国统考、省级统考和高校单独组织的招生考试)的应届毕业生。
4.因违反国家教育考试规定,被给予暂停参加普通高校招生考试处理且在停考期内的人员。
5.因触犯刑法已被有关部门采取强制措施或正在服刑者,其中,未成年人按相关法律规定执行。
5.报名入口
2023年辽宁阜新普通高考报名缴费入口 点击进入
原文标题:2023年辽宁省普通高考报名即将开始
文章来源:https://www.lnzsks.com/newsinfo/IMS_20221017_42104_HKGhkVdnB4.htm
正在阅读:
2023年辽宁阜新高考报名缴费时间及报名流程(2022年10月27日至31日)10-20
超越自我作文12-15
营口银行股份有限公司应聘登记表【辽宁】03-13
三年级状物作文300字,三年级状物作文:漂亮的帽子_250字06-14
2024年国考职位表:国家税务总局大连市税务局(辽宁)10-17
物业公司接手新项目工作计划|物业公司个人工作计划例文10-23
有关于办公室工作总结范文04-04
初三周记800字贴近生活_初三周记800字【三篇】03-28
老公生日创意祝福句子02-18