






























文章来源:https://www.mhedu.sh.cn/gk/qsksxxgk/qkxx/xhqs/qszc/352386.htm
正在阅读:
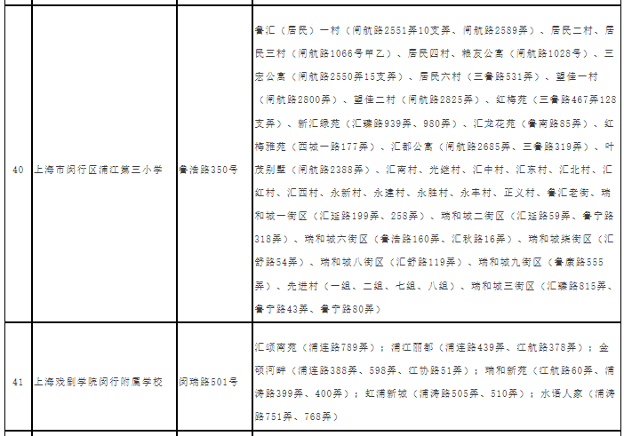
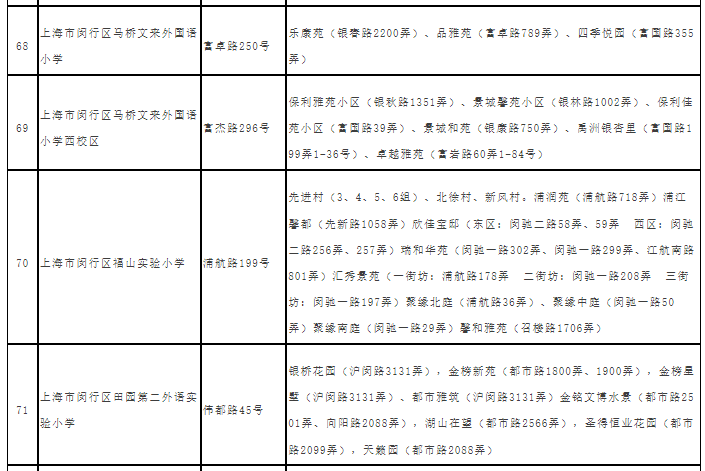
速阅!2023年上海闵行区公办小学招生划片范围已公布04-11
2017年陕西研究生调剂基本要求03-17
2021海南海口市120急救中心招聘院前急救医师公告【5人】08-18
2019年河北省沧州市中考物理真题及答案(Word版)07-02
2018年中考英语作文素材三篇08-09
2017年湖南高考真题:理综12-06
2021年12月云南西南林业大学英语四六级考试报名通知08-25
2019年山东济宁中考成绩什么时候出来11-13
2016年宁夏导游资格证成绩查询网址:国家旅游局lyrc.cnta.gov.cn05-26
拜年作文400字:飞雪迎春含梅怒放07-03