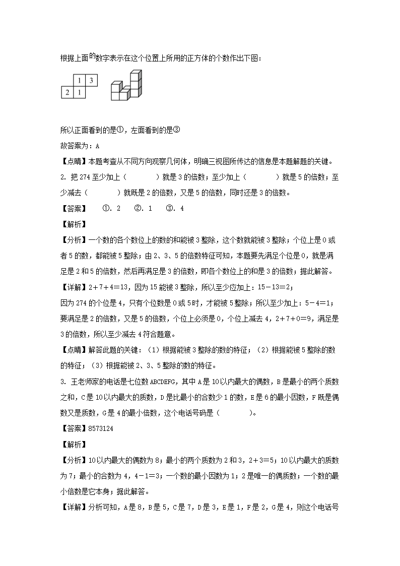
>
【文档预览】 文档大全网整理发布2021-2022学年江西抚州金溪县五年级下册数学期末试卷及答案(Word版),前五页预览如下:
本文来源:https://www.wddqw.com/L7zv.html
相关文章:
正在阅读:
2021-2022学年江西抚州金溪县五年级下册数学期末试卷及答案(Word版)09-29
小学四年级上册语文练习题08-04
2023年北京卫生专业技术资格考试报名时间、条件及入口【1月12日截止网上预报名】01-06
辽宁2021下半年大学英语三级AB级考试成绩查询时间及方式04-03
2020辽宁沈阳师范大学面向社会招聘公告(第二批)10-25
熊猫说明文500字作文五年级06-19
江西赣州定南实验学校2023年小升初第三批次电脑随机派位已录取学生名单公布08-23
2017吉林二级建造师报名入口将于1月份开通05-22
2017年5月江苏二级人力资源管理师报名入口10-16
高考语文复习古代文化常识汇编附习题答案解析03-26
2016年甘肃省酒泉事业单位考试公基知识真题及答案(Word版)11-29