
根据河南省会计专业技术资格证书管理有关要求,现就郑州市领取2022年度会计专业技术资格中级证书等相关事项公告如下:
一、证书发放对象
在郑州参加2022年度会计专业技术中级资格考试,成绩达到国家合格标准,符合考试各项规定的人员(含2019年、2020年、2021在郑州参加会计专业技术资格考试成绩合格还未领取证书的人员)。
二、领证时间、地点
集中领证时间为2023年3月9日至2023年9月9日(周末及国家法定节假日除外)工作时间。按照属地化管理原则,考生到通过最后一科会计中级资格考试报考时选择的县(市)区会计管理机构领取证书。按照人社部有关规定,证书自考试结束后一定时间内仍未领取的,由指定印制企业回收销毁。请大家严格按照领取时间的要求,及时领取资格证书。
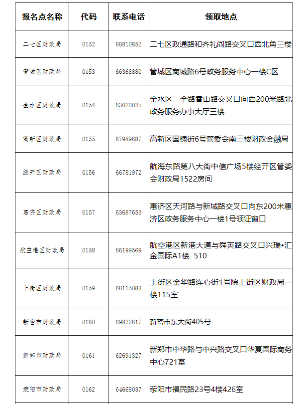
证书管理号第12至15位,为领取地的区、市、县财政局代码。如XXXXXXXXXXX0152XXXXX,领取地点为二七区财政局。各区、市、县财政局代码及领取地点、联系电话详见附件。
证书管理号查询方法:登录财政部会计资格评价中心网站——考试合格信息查询栏目,输入考生相关信息后,即可查询。
三、领取方式
中级资格证书发放按照2022年度关于全国会计专业技术中级资格考试考务日程安排及有关事项的通知中的报考条件,由各县(市)区财政局分别对成绩合格人员进行复核,经确认后符合报考条件且提供材料齐全的,由考生在《2022年郑州市中级会计资格证书领取登记表》签字,同时各县(市)区财政局在会计人员管理系统及时登记证书发放信息,确保证书发放线上线下数据统一。考生需携带以下相关材料:
(一)本人有效居民身份证件原件。
(二)本人符合报考条件的学历(学位)证书原件(非全日制学历应同时提供第一学历证书以及符合报考条件的学历证书原件)。
(三)本人符合报考条件的职称证书原件(仅限以经济师、统计师、审计师作为报名条件的合格人员)。
(四)委托他人领取者,还应同时交验代办人有效居民身份证原件。
(五)报考时所需的其他相关资料等。
根据《专业技术人员资格考试违纪违规行为处理规定》(人社部31号令),对不符合报考条件的一律不予发放证书;对弄虚作假获得证书的,取消考试成绩和专业技术资格。
领取证书时请遵守当地工作时间安排,尽量避开高峰时段。
2023年3月8日
各区(市)县财政局代码及联系电话、领取地点


原文标题:郑州市财政局关于领取2022年度会计专业技术中级资格证书的公告
正在阅读:
2022年河南郑州中级会计资格证书领取时间:2023年3月9日-9月9日03-21
2019年河南普通高考艺术统考成绩查询入口开通点击进入09-20
2021年四川中小学教师资格证认定时间、条件、流程及网报入口公布07-10
2017年山西忻州中考历史答案(已公布)01-13
2017年湖南常德桃源县事业单位面向社会公开招聘工作人员简章01-21
英国留学博士套磁信怎么写03-30
2022年山东威海市民办普通中小学招生入学温馨提醒06-21
江苏宿迁2019年考研报名流程(已公布)07-25
美丽的意外作文700字08-29
2016年11月西藏营养师成绩查询时间06-29