
一、招生对象
(一)小学:2017年8月31日前(含31日)出生,年满6周岁的适龄儿童;
(二)初中:2023年小学六年级毕业生;
(三)高中:2023年初中毕业生。
二、报名时间
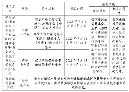
(一)小学:2023年7月6日至7月13日。
本地子女(蒙自市主城区户籍适龄儿童)2023年7月6日至7月9日完成报名;随迁子女(非蒙自市户籍适龄儿童)2023年7月11日至7月13日完成报名;乡镇(街道)子女(蒙自市非主城区户籍适龄儿童)7月9日前完成报名。
(二)初中:2023年7月13日至7月17日。在外县市就读的蒙自市户籍小学毕业生,申请回户籍地就读的2023年7月13日至7月17日完成报名;市内就读的小学毕业生不再进行系统报名。
(三)特殊教育学校和专门学校:于2023年7月17日前,根据特殊教育委员会和专门教育委员会评估结果招生。
(四)高中学校按照《红河州2023年普通高中学校招生实施办法》(红招发〔2023〕2号)执行。
全市各民办学校与同学段公办学校同步招生。
三、招生计划及范围
(一)乡镇(街道)中小学
1.各乡镇(街道)中小学按照属地原则,招收辖区内户籍适龄儿童、符合条件的随迁子女(非蒙自市户籍适龄儿童)、2023年小学毕业生。
2.户籍不在主城区学校招生划片的蒙自市户籍适龄儿童,监护人在城区购房但未将户籍迁入房产所在处的,在其户籍所在区域小学报名入学。
(二)城区中小学
1.小学:按“学校划片招生、生源就近入学”原则,学校招收片区内监护人与适龄儿童户籍、房产证明(不含商铺、车位等不动产)一致的适龄儿童,其他情形的按照招生保障顺序和注意事项执行。
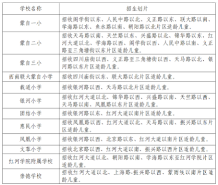
蒙自市城区小学招生划片(详见附件1):
2.初中:按照相对就近免试入学原则,通过统筹分配与对口直升相结合的方式进行。
若城区学校学位不足,非蒙自户籍学生由市教体局统筹安排到雨过铺中学、多法勒中学、新安所中学等乡镇(街道)初中学校入学。
3.高中:所有普通高中学校(含民办)严格按照《红河州2023年普通高中学校招生实施办法》(红招发〔2023〕2号)等文件要求统一录取招生。
(三)特殊教育
1.具有接受普通教育能力且符合就读条件的适龄残疾儿童,可到户籍或片区所在学校随班就读,学校按规定接收。
2.不能适应普通教育学校随班就读,但能适应特殊教育学校学习生活,且具有蒙自户籍的适龄智力残疾儿童可凭户口簿、身份证、残疾证和相关医学鉴定证明等资料原件和复印件到蒙自市特殊教育学校报名评估入学。
3.不具备在普通教育学校随班就读和特殊教育学校就读的重度残疾儿童,由户籍或片区所在学校定期开展送教上门服务。
(四)民办义务教育学校
民办义务教育学校招生与公办学校同步进行,若在市外招生,须将拟招生计划和招生范围报州教体局审核批准。招生简章及公告须报市教体局审核备案。严禁以选拔生源为目的组织各类考试或变相“掐尖”选拔生源,严禁设立任何名义的重点班。
四、报名方式及录取办法
(一)乡镇(街道)中小学
1.报名方式。适龄儿童及其法定监护人持有效户籍证明7月9日前到招生片区学校现场报名。
2.录取办法。以适龄儿童及其法定监护人户籍为依据,按“应招尽招”原则,经学校所在乡镇(街道)确认后对区域内报名的适龄儿童给予全部录取,并向适龄儿童法定监护人发放《义务教育入学通知书》。
(二)城区公办中小学
1.报名方式(通过网络报名和现场确认相结合的方式进行,网络报名流程详见附件2)
2.录取办法
(1)小学:蒙自市城区户籍适龄儿童和符合条件的随迁子女网上报名后,学校进行分类审核。审核通过后根据短信内容到学校进行现场确认,当审核通过人数大于学校招生计划数时,学校按保障顺序分批次招收。学校确定招生对象后,于2023年7月17日在学校门口公布名单(家长可到现场审核学校查看),并向其法定监护人发放《义务教育入学通知书》。
①蒙自市主城区户籍新生入学保障顺序依次为:
②随迁子女入学保障顺序依次为:
未被学校确定为招生对象的适龄儿童,按照相对就近、统筹协调的原则,根据学校学位空余情况,统筹调剂安排入学。若不服从调剂的随迁子女,可选择到民办学校或户籍所在地学校入学。
每个符合条件的适龄儿童只能选择1所学校进行报名(系统不支持重复报名),监护人若不按划片范围和有关要求随意乱报名,被学校审核不通过的适龄儿童,由市教体局在全市小学报名录取结束后,根据学位数统筹安排入学,不再按原招生片区学校安排入学。
(2)初中:主城区小学毕业生根据安置结果到校确认;报名平台初审已通过的蒙自城区户籍在市外就读的小学毕业生须于2023年7月28日前到校完成现场确认。
3.报名所需材料
报名所需户籍、房产等入学证明材料须在2023年6月30日及以前取得。《蒙自市居住证》(正本)须在2023年2月28日(含28日)前取得,且在有效期内。
(1)本地子女(蒙自市城区户籍适龄儿童),提供户口簿、房产证(不动产权证或在房产处备案的购房合同及相应税票)。
(2)随迁子女(非蒙自户籍适龄儿童),提供户口簿,房产证(不动产权证或在房产处备案的购房合同及相应税票)、监护人《蒙自市居住证》(正本)。已经持有城区房产证明的不需要提供居住证。
(3)因报名信息不全、户籍、房产证件不一致的,监护人根据实际情况提供必要材料(如监护人结婚证、适龄儿童出生证明等),配合学校完成信息审核等工作。
①户口簿不能体现亲子关系的须提供适龄儿童出生证;
②监护人无房产的需提供“无房产证明”(蒙自市不动产登记中心开具);
③户籍和房产不是同一监护人的需提供结婚证;
④若房产证明抵押在银行无法提供的,可到蒙自市不动产登记中心开具房产查档证明。
4.对烈士子女、符合条件的现役军人子女和综合性消防救援队伍人员子女、公安英模和因公牺牲伤残警察子女、符合条件的高层次人才子女及其他各类优抚对象,按照国家和省级有关规定落实教育优待政策,优先保障其子女入学。
五、报名入学注意事项
(一)有以下情形的,按以下办法执行
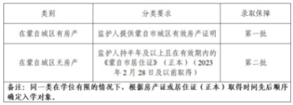
1.在城区小学招生划片范围内,监护人及适龄儿童户籍(蒙自市城区户籍)与蒙自市主城区房产证明不一致,以提供的房产证明为准划片招生。
2.蒙自市主城区世居居民适龄儿童,因父母(法定监护人)无自购房,房屋产权证为祖父母(外祖父母)所有,适龄儿童自出生日起户籍一直与父母、祖父母(外祖父母)为同一户籍,并与父母、祖父母(外祖父母)在片区学校招生范围内常住的,夫妻双方提供无房产证明(蒙自市不动产登记中心开具),以户籍所属片区学校报名入学。
3.监护人及适龄儿童户籍均在蒙自市主城区,但监护人不能提供有效房产证或不动产权证等房产证明的,夫妻双方提供无房产证明(不动产登记中心开具)以户籍所在片区学校报名,由市教体局统筹安排入学。
4.房屋产权证是商业住宅类,面积≥60平方米的,夫妻双方提供无其他房产证明(蒙自市不动产登记中心开具),可以用商业住宅类房屋产权证报名入学。
5.因城中村改造或其他原因拆迁的子女,拆迁后确未购房的,持户口簿、拆迁协议和夫妻双方无房产证明(蒙自市不动产登记中心开具),以原所属片区学校报名入学;重新购房的,以新购房产所属片区学校报名入学;拆迁异地安置或回迁的,以安置地所属片区学校报名入学。
6.父母离异的适龄儿童,依据法院判决书或离婚协议,以适龄儿童实际监护人的户籍、房产证明确定就读学校。
7.华侨、港澳台地区、外籍适龄儿童入学,家长须携带孩子本人的身份证明、境外人员在华居住相关证明、法定监护人的身份证明,华侨还需提供市侨办出具的相关证明到市教体局基础教育科登记报名,统一安排入学。
(二)有下列情形的,不予提供学位
1.用虚假材料报名登记的人;
2.不按时到校注册者;
3.已注册过小学学籍或未年满六周岁者。
(三)延缓入学申请
适龄儿童因身体原因确需延缓入学的,其父母或者其他法定监护人应在2023年9月1日前,向户籍所在乡镇(街道)人民政府(办事处)提交缓学申请,经批准后延缓入学(蒙自市适龄儿童缓学申请表见附件3)。
六、招生工作纪律
(一)严格落实“十项严禁”纪律。严禁无计划、超计划组织招生,招生结束后,学校不得擅自招收已被其他学校录取的学生;严禁自行组织或与社会培训机构联合组织以选拔生源为目的的各类考试,或采用社会培训机构自行组织的各类考试结果;严禁提前组织招生,变相“掐尖”选生源;严禁公办学校与民办学校混合招生、混合编班;严禁以高额物质奖励、虚假宣传等不正当手段招揽生源;严禁任何学校收取或变相收取与入学挂钩的“捐资助学款”;严禁义务教育阶段学校以各类竞赛证书、学科竞赛成绩或考级证明等作为招生依据;严禁义务教育阶段学校设立任何名义的重点班、快慢班;严禁初高中学校对学生进行中高考成绩排名、宣传中高考状元和升学率,教育行政部门也不得对学校中高考情况进行排名,以及向学校提供非本校的中高考成绩数据;严禁出现人籍分离、空挂学籍、学籍造假等现象,不得为违规跨区域招收的学生和违规转学学生办理学籍转接。
(二)各乡镇(街道)党(工)委、政府(办事处),市委和市级国家机关各部委办局,各人民团体及各级各类学校请及时、准确、全面地向干部职工、学生和家长宣传今年的招生入学实施办法,严禁虚假宣传、招生等违规违纪行为。
(三)城区公办中学新生的学籍建立,以市招办提供学生名册为准,学校私自招收的学生,一律不予建立学籍。
(四)城区公办小学根据文件精神修订各校招生简章,于2023年7月5日前上报市教体局基础教育科审核备案后,多渠道及时向社会公布。
七、招生咨询
(一)市教体局:
0873-3856906、3856907(小学)
0873-3856940(初中、高中)
(二)小学
(三)初中

本地子女(小学)2023年7月6日开放
随迁子女(小学)2023年7月11日开放
市外就读的蒙自市户籍小学毕业生2023年7月13日开放
附件:
1.蒙自市2023年城区小学招生划片示意图(蒙自市城区户籍)
2.蒙自市2023年招生网络预报名操作指南
3.蒙自市适龄儿童缓学申请表
正在阅读:
2023年云南红河州蒙自市中小学招生入学实施办法[7月6日-13日小学报名]07-05
难忘的一件事作文450字09-19
2018年贵州社会工作者考试时间及考试科目【已公布】05-10
经典高考励志短语摘抄大全01-13
请为我竖起大拇指作文500字11-01
五年级500字日记:成长中的一件事11-27
儿童英语游戏:红绿灯06-16
2018年河南濮阳市特招医学院校毕业生和特岗全科医生招聘公告07-02
2019广东警官学院怎么样11-04
2017年安徽高考英语试题12-05