【#安全师考试# 导语】《2023年福建中级注册安全工程师职业资格考试考务工作通知》现已发布,2023年福建中级安全工程师报名时间:8月21日-30日,考试时间:10月28日-29日,©文档大全网小编现将报考信息发布如下:

1、报名条件
凡符合《应急管理部 人力资源社会保障部关于印发〈注册安全工程师职业资格制度规定〉和〈注册安全工程师职业资格考试实施办法〉的通知》(应急〔2019〕8号)规定条件的人员,均可报名参加中级注册安全工程师职业资格考试。
(一)报名条件:
凡遵守中华人民共和国宪法、法律、法规,具有良好的业务素质和道德品行,具备下列条件之一者,可以申请参加中级注册安全工程师职业资格考试:
1、具有安全工程及相关专业大学专科学历,从事安全生产业务满5年;或具有其他专业大学专科学历,从事安全生产业务满6年。
2、具有安全工程及相关专业大学本科学历,从事安全生产业务满3年;或具有其他专业大学本科学历,从事安全生产业务满4年。
3、具有安全工程及相关专业第二学士学位,从事安全生产业务满2年;或具有其他专业第二学士学位,从事安全生产业务满3年。
4、具有安全工程及相关专业硕士学位,从事安全生产业务满1年;或具有其他专业硕士学位,从事安全生产业务满2年。
5、具有博士学位,从事安全生产业务满1年。
6、取得初级注册安全工程师职业资格后,从事安全生产业务满3年。
(二)免试条件:
1、符合《注册安全工程师职业资格制度规定》中的中级注册安全工程师职业资格考试报名条件,具有高级或正高级工程师职称,并从事安全生产业务满10年的人员,可免试“安全生产管理”和“安全生产技术基础”2个科目。
2、符合《注册安全工程师职业资格制度规定》中的中级注册安全工程师职业资格考试报名条件,本科毕业时所学安全工程专业经全国工程教育专业认证的人员(仅限是全日制普通高等教育四年制本科安全工程专业),可免试“安全生产技术基础”科目。
已取得中级注册安全工程师职业资格证书的人员,报名参加其他专业类别考试的,可免试公共科目。考试合格后,核发人力资源社会保障部统一印制的相应专业类别考试合格证明。该证明作为注册时变更专业类别等事项的依据。
(三)其他
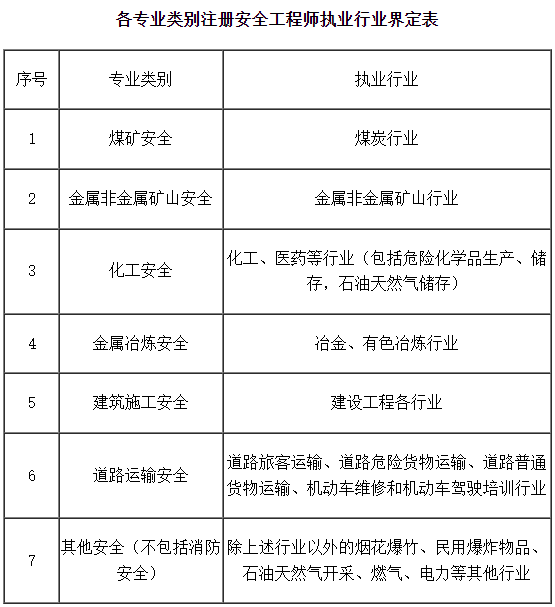
1、2018年度取得部分考试科目合格成绩的人员,2019年再次报考时可根据所在单位行业类别,参考《注册安全工程师职业资格制度规定》中“各专业类别注册安全工程师执业行业界定表”,由考生选择报考专业类别。

原制度文件规定有效期内的各科目合格成绩有效期顺延,按照新制度规定的4年为一个周期进行管理。《安全生产法及相关法律知识》《安全生产管理知识》《安全生产技术》《安全生产事故案例分析》科目合格成绩分别对应《安全生产法律法规》《安全生产管理》《安全生产技术基础》《安全生产专业实务》科目合格成绩。
按原制度文件报考条件报考2018年度注册安全工程师执业资格考试全部四个科目(考全科)且取得部分考试科目合格成绩的人员(含中专学历人员),继续报考中级注册安全工程师职业资格考试全部四个科目(考全科)时,其2018年度及之后年度取得的各科目合格成绩有效期均按新制度规定的4年为一个周期进行管理。
2、已经取得注册安全工程师执业资格证书或中级注册安全工程师职业资格证书的人员(含中专学历人员),可以报名参加其他专业类别考试(增报专业)。
3、报名条件中“安全工程及相关专业”,按照《应急管理部办公厅 关于印发〈注册安全工程师职业资格考试安全工程及相关专业参考目录〉的通知》(应急厅函〔2019〕410号)执行(见下表)。

注:中专泛指普通中等专业学校、成人中等专业学校、职业高中、技工学校。
说明:
1、报名条件中的专业工作年限计算截止日期为2023年12月31日(全日制学历在校学习和实习时间不计入工作年限);
2、根据《关于做好香港、澳门居民参加内地统一举行的专业技术人员资格考试有关问题的通知》(国人部发〔2005〕9号)和国台办《关于促进两岸经济文化交流合作的若干措施》文件精神,凡符合报考条件的香港、澳门、台湾居民均可按照规定的程序和要求,报名参加相应专业考试。
2、报名时间
2023年福建中级安全工程师考试报名时间:2023年8月21日至8月30日,报名工作采用网上报名的方式,符合条件的报考人员通过“中国人事考试网(www.cpta.com.cn)”在线填写提交报考信息,并按相关规定办理网上缴费手续。
(一)用户注册
首次报考人员须进行用户注册及照片上传(可登录福建人事考试网www.fjpta.com从“网上报名”入口登录)。注册信息不完善的考生须补充完善相关注册信息。
网上报名系统将对身份信息、学历学位等注册信息进行在线核验,提交注册信息24小时后可登录网上报名系统报名查询核验结果。
报考人员应妥善保管好本人用户名及密码,如泄露给他人导致个人信息外泄或填报信息错误,相关后果由本人承担。
(二)登录、上传照片
报考人员在注册上传照片前,必须先下载照片处理工具软件(可直接点击下载),使用该软件报考人员自行对要上传的报名照片进行处理,生成文件名为“报名照片.jpg”的照片文件。只有通过处理后新生成的报名照片才能被网报平台识别并自动通过照片审核。
报考人员进行报名时,系统默认使用注册时的照片。(特别提醒:注册时上传的照片须为近期标准1寸白底彩色半身免冠正面证件照(尺寸25mm×35mm,像素295px×413px),该照片将用于各项资格考试的准考证、考场座次表、证书、证书查询认证系统,请上传照片时慎重选用。)
(三)选择考试项目、报名地
选择考试项目,进入网上报名界面(未进行身份、学历、学位核验的考生无法选择考试进行报名)。根据相关文件精神,报考人员应就地就近在工作地或居住地报名参加考试。
(四)录入、检查并保存报名信息
请认真填写、核查并保证证件类别、证件号码、姓名、报考级别、报考专业、科目信息、手机号码、电子邮箱、工作单位、详细通信地址和邮政编码等准确无误。报名信息确认后,报考人员不得自行修改。
(五)选择办理方式
报考人员填报相关信息后,系统提示报考人员选择是否采用告知制方式办理。
1、选择采用且适用告知制方式办理的,系统生成《专业技术人员资格考试报名证明事项告知制报考书》(电子文本),报考人员采用电子方式签署书(电子文本),一经提交即具有法律效力,不允许代为。
报考人员作出后,可在未缴费且报名截止前撤回。报考人员撤回后,应按“未选择采用或不适用告知制方式”接受现场核查。报考人员撤回的,本年度该项考试中不再适用告知制。
2、未选择采用或不适用告知制方式办理的,应按有关规定接受现场核查。已选择不采用告知制方式办理报名事项的报考人员,不可更改为“采用告知制方式办理”。
(六)确认报名信息
报考人员必须认真核对报名信息,再点击“报名信息确认”,报名信息确认后不可修改。
未确认报名信息前,可以点击考试状态流程中的“信息维护”对报名信息进行修改。
(七)报考信息核查
1、在线核查
报考人员提交报名信息后,对学历学位、所学专业、工作年限等内容与特定条件相符合情况进行在线核查。报考人员可在提交信息2个工作日后登录查看核查结果。核查通过的,方可继续报名。核查不通过的,按照反馈提示要求重新提交正确信息。
(1)符合下列情形的报考人员,须在线上传电子版证明材料:
①符合免试部分科目条件的报考人员;
②身份、学历学位信息未通过系统自动核验的报考人员;
③其他身份证件类型、境外学历学位等无法通过系统自动核验的报考人员。
④其他报考条件不能通过在线核验的报考人员。
(2)须在线上传的材料包括:
①国务院教育行政部门认可的国民教育系列学历、学位证书图像(JPG格式);港澳台居民申请参加考试,在报名时应提交国务院教育行政部门认可符合报考条件的相应专业学历证书图像(需将毕业证书原件和教育部《学历学位认证书》合并一张图片上传);
②符合“免二科”条件的报考人员须上传“具有高级或正高级工程师职称” 有关证明材料。
2、现场核查
(1)符合下列情形的报考人员,须接受现场核查:
①不适用告知制办理的;
②未选择告知制方式办理的;
③撤回申请的;
④身份、学历学位、所学专业等信息在线核查不通过的;
⑤申请部分科目免试在线核查不通过的;
⑥考试组织机构在考前、考中、考后采用随机抽查、重点监管、智慧监管等方式实施日常监管时,需要报考人员配合核查的。
(2)现场核查方式:
在规定的人工现场核查时间内携带以下材料到所属报名点办理人工现场核查(各报名点联系方式见附表):
①下载并打印报名表1份,由本人在栏内签名;
②身份证原件;
③国务院教育行政部门认可的国民教育系列学历、学位证书原件(港澳台居民申请参加考试,在报名时应提交国务院教育行政部门认可符合报考条件的相应专业学历证书原件);
④符合“免二科”条件的报考人员须提供“具有高级或正高级工程师职称” 有关证明材料。
(六)缴纳考试费用
1、收费标准。其中《安全生产专业实务》按每科69元标准收取,《安全生产法律法规》、《安全生产管理》、《安全生产技术基础》3个科目按每科61元标准收取。
2.缴费使用通缴云公共缴费平台,如遇缴费技术问题可微信关注“通缴云”公众号,查询“服务大厅”中“客服中心”或“常见问题”。 缴费咨询电话:0591-87615506(仅限于缴费咨询,各报名核查及咨询电话见附表1)。
3.报考人员网络支付成功后,公共网络缴费系统会显示本次缴费的电子票据信息。考生网上缴纳的费用直接与财政电子票据管理系统连接,所缴款项直接进入福建省非税待解缴科目,实现电子票据信息化管理。缴款人可直接在网上查询到带防伪功能的电子票据并支持下载。
4.考生缴完费后没有点生成票据,过后可关注“通缴云”公众号查询并找回。
3、报名入口
正在阅读:
2023年福建中级安全工程师报名时间及报名入口[8月21日-30日]08-22
2015年云南红河中考化学真题及答案(Word版)07-20
中考作文技巧指导教案-2017中考作文技巧指导:情感真切充沛09-19
开展八一建军节的活动总结范文四篇11-02
2018西安电子科技大学年自主招生简章05-10
2019中国农业科学院北京畜牧兽医研究所招聘报名3月13日截止09-26
校园之星评选活动主持词开场白07-21
2017年5月山西人力三级成绩查询01-06
我的心爱之物作文500字07-01
2023年预备党员转正思想汇报范文10篇08-08
简单车位租赁合同协议书范文(5篇)09-22