
根据教育部和广东省教育考试院对2024年全国硕士研究生招生考试工作规定,结合深圳市招考办报考点(代码4411)实际,制定本报考指南,请考生认真阅读。
一、报考点设置及要求
(一)报考点设置
我省2024年全国硕士研究生招生考试共设立51个报考点。其中,深圳市设立3个报考点:
1.深圳市招考办报考点:代码4411,电话:0755-82181999、82197626。
2.深圳大学报考点:代码4427,报考要求及联系方式详见深圳大学招生信息网。
3.南方科技大学报考点:代码4429,报考要求及联系方式详见南方科技大学招生信息网。
报名期间,如因考生过于集中导致超过报考点容量,省招生办将视实际情况,调整部分考生到其他考点或备用考点参加考试。
(二)报考要求
1.拟在深圳市招考办报考点(代码4411)报考的考生(不含推免生)必须满足以下条件之一:
(1)广东省户籍或在广东省内高校就读的应届本科毕业生(含省内普通高校、成人高校、普通高校举办的成人高等学历教育等应届本科毕业生)。
(2)教学点在广东省内的成人高校应届本科毕业生。
(3)工作或户口所在地在广东省的往届本科毕业生或同等学力考生(工作在广东省的非广东省户籍人员,网上确认时需提供在粤参加社保证明)。
(4)报考广东省内招生单位的在粤实习应届本科毕业生。
2.考生须严格遵守报考点接受范围,否则报名结果无效,各报考点接受报考范围见附件。
二、报名流程及时间
(一)报名流程
报名包括网上报名和网上确认两个阶段。考生在规定时间(不含推免生)须登录“中国研究生招生信息网”(公网网址:https://yz.chsi.com.cn),按要求填写报名信息,在成功提交后通过“网上支付”缴纳报考费,并在规定时间内进行网上确认。
(二)报名及缴费时间
网上预报名时间:2023年9月24日至27日,每天9:00—22:00。
网上报名时间:2023年10月8日至25日,每天9:00—22:00,逾期不再补报,也不得修改报名信息。
网上缴费:考生成功提交网报信息后,应在网上报名截止前,通过“网上支付”方式缴纳报考费,逾期一律不再接受补缴费。
网上确认:2023年10月下旬至11月上旬,具体时间及有关事项请留意“深圳招考网”(网址:http://szeb.sz.gov.cn/szzkw/)的通知。所有考生均应在规定时间内按要求进行网上确认,未进行网上确认的将无法参加考试。
三、准考证的打印
考生须于考前十天左右,凭网报用户名和密码登录“中国研究生招生信息网”自行下载打印本人《准考证》,《准考证》上将载明考生参加初试的考点地址、考场号、座位号等信息。《准考证》使用A4幅面白纸打印,正反两面在使用期间不得涂改或书写。考生凭下载打印的《准考证》及居民身份证参加初试和复试。
四、初试时间
2023年12月23日至24日(每天上午8:30—11:30,下午2:00—5:00)。
五、特别提醒
(一)考生应认真查阅教育部《2024年全国硕士研究生招生工作管理规定》及所报考招生单位2024年硕士研究生招生章程,严格按照报考条件及相关要求进行报名。因不符合报考条件及相关要求,或因考生个人原因错选报考点,造成后续不能进行网上确认、考试、复试或录取的,后果由考生本人承担。
(二)请考生密切关注广东省教育考试院网站(http://eea.gd.gov.cn/)、微信公众号(gdsjyksy)以及深圳招考网(http://szeb.sz.gov.cn/szzkw/)和深圳市招生考试办公室微信公众号、研招网发布的公告,及时接收报考点发送的相关信息,如有疑问应主动向市招考办咨询。
(三)符合我省报考条件且选择我省各报考点报考少数民族高层次骨干人才计划的考生,请于2023年10月8日9:00至24日22:00前(逾期不再受理)将本人身份证(正反面扫描件)、《报考2024年少数民族高层次骨干人才计划硕士研究生考生登记表》(扫描件,加盖生源地省级教育行政部门公章并由本人签字确认)通过研招网系统上传,备案时间为2个工作日。符合报考条件的考生,备案通过后可直接在系统填报相应院校及专业。如发现考生材料造假,将按照规定取消报考及录取资格。
(四)考生填报信息要真实、准确。考生在提交报考信息后,研招网自动生成报考信息,所填报的“报考单位”、“报考点”和“考试方式”等关键信息不能更改。错填关键信息的须在网上报名截止时间(10月25日22:00)前,取消报名后重新报名,并重新缴纳报考费(已缴费用网报结束后系统自动退还),逾期不再修改。
(五)报名期间将对考生学历(学籍)信息进行网上校验,考生可上网查看学历(学籍)校验结果。考生也可在报名前或报名期间自行登录“中国高等教育学生信息网”(网址:http://www.chsi.com.cn)查询本人学历(学籍)信息。未能通过学历(学籍)网上校验的考生应在招生单位规定时间内完成学历(学籍)核验。
(六)已参加网上确认但未参加考试的考生,报考费不予退还。若因考生网上支付操作不当,或因网络技术原因,造成同一报名号重复支付的,将退还重复支付部分的报考费。请考生不要在缴纳报考费后立即注销银行卡,否则将影响退费。
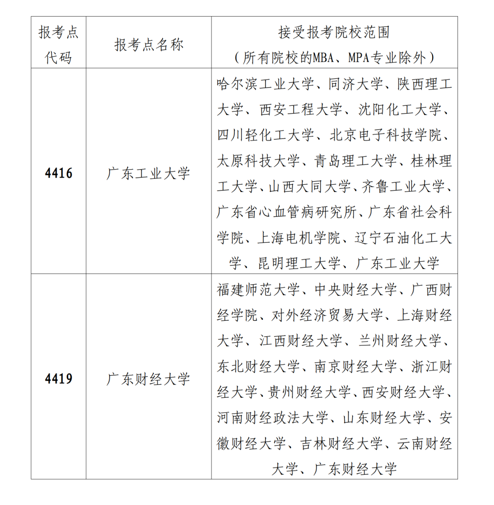
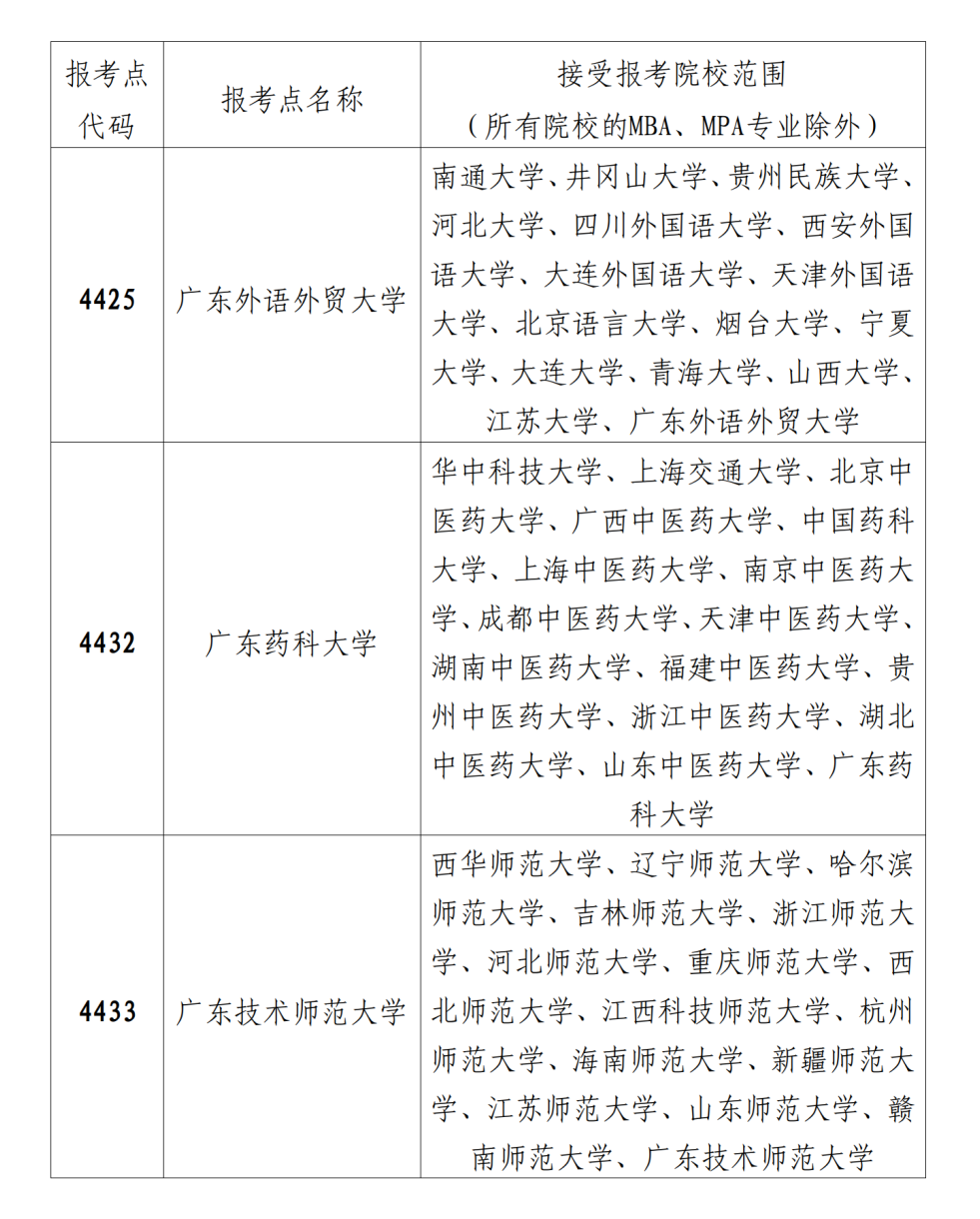
附件:广东省2024年全国硕士研究生招生考试报考点接受范围
一、华南师范大学、广州医科大学、南方医科大学、广州中医药大学和深圳大学报考点分别只接受报考本校的考生报名。
二、广州美术学院、星海音乐学院报考点只接受报考本校的考生报名,并且所有报考这两所院校的考生都必须选择所报考学校作为报考点。
三、符合深圳市各报考点报考条件的考生,如报考深圳大学,则必须选择深圳大学报考点报名,如报考西北工业大学、南方科技大学,则必须选择南方科技大学报考点报名,报考其他院校的,必须选择深圳市招生办报考点报名。
符合东莞市各报考点报考条件的考生,如报考佛山科学技术学院、广东工业大学、广东海洋大学、广东金融学院、暨南大学、五邑大学、深圳大学、广州体育学院、东莞理工学院的考生,则必须选择东莞理工学院报考点报名,报考其他院校的,必须选择东莞市招生办报考点报名。
符合佛山市各报考点报考条件的考生,如报考中山大学、华南理工大学、华南师范大学、佛山科学技术学院,则必须选择佛山科学技术学院报考点报名,报考其他院校的,必须选择佛山市招生办报考点报名。
符合惠州市各报考点报考条件的考生,如报考华南师范大学、广州大学、深圳大学、中山大学、广东工业大学、暨南大学、武汉理工大学、华南理工大学、广东外语外贸大学、华南农业大学,则必须选择惠州学院报考点报名,报考其他院校的,必须选择惠州市招生办报考点报名。
符合潮州市各报考点报考条件的考生,如报考华南农业大学、汕头大学、华南师范大学、广州大学、暨南大学、深圳大学、中山大学、华南理工大学、广东财经大学、广东工业大学、广东外语外贸大学、广东技术师范大学,则必须选择韩山师范学院报考点报名,报考其他院校的,必须选择潮州市招生办报考点报名。
符合茂名市各报考点报考条件的考生,如报考暨南大学、华南师范大学、广州大学、广东工业大学、广东石油化工学院,则必须选择广东石油化工学院报考点报名,报考其他院校的,必须选择茂名市招生办报考点报名。
符合汕头市各报考点报考条件的考生,如报考汕头大学,则必须选择汕头大学报考点报名,报考其他院校的,必须选择汕头市招生办报考点报名。
符合广州市各报考点报考条件的考生,需按报考点接受范围进行报考,其中,报考工商管理硕士(MBA)[专业代码为125100]、公共管理硕士(MPA)[专业代码为125200]且报考点在广州市的考生,必须选择广州市招生办公室报考点报名,见下表:





符合其他地市各报考点报考条件的考生,可选择相应地市报考点报名。
四、报考华南理工大学、华南农业大学、深圳大学、广州大学、广州美术学院且需考设计绘图(3小时以上6小时以下)或有使用画板等特殊要求的科目的考生,必须选择所报考学校作为报考点;报考其他招生单位且需考设计绘图(3小时以上6小时以下)或有使用画板等特殊要求的科目的考生,可选择华南农业大学、深圳大学报考点报名(不受第一、三点限制)。
正在阅读:
2024年全国硕士研究生招生考试广东深圳报考点报考公告09-26
16条送给三年级学生的祝福语07-18
北京昌平2023年第一次高中学业水平合格考报名时间及流程(2022年12月27日至29日)11-15
难忘的幸福节作文500字08-08
家乡的春节习俗作文700字01-06
2017广东佛山顺德区陈村镇潭村小学语文老师招聘公告11-04
2017年元旦快乐微信:新年快乐祝福短信06-06
2019山东烟台市直事业单位招聘医疗岗公告【26人】03-15
2017儿科主治医师个人自荐书10-30