
新区小学一年级的招生对象为符合义务教育法规定“年满六周岁”(今年申请小学一年级学位的适龄儿童为2017年8月31日及此日前出生),并符合以下条件之一者:
(一)深圳市户籍儿童;
(二)享受市政府相关优惠政策人员子女;
(三)父母双方或一方具有深圳户籍的非深户籍儿童;
(四)父母双方或一方持有具有使用功能的深圳经济特区居住证,且在深圳居住满1年、连续参加社会保险(养老保险和医疗保险)满1年的非深户籍儿童。
二、学位申请方法
(一)按地段申请学位。义务教育阶段学校按地段招生,学生按地段申请学位。申请学位可填报三个志愿,填报第一志愿必须提供该学校招生地段内合法有效的住房证明材料或居住信息,不按学位申请第一志愿学校的取消录取资格,后果由家长自行负责;第二和第三志愿由家长自由选择填报,可选择全区范围内的公办学校,也可选民办学校。
(二)网上预报名。家长登录大鹏新区政府在线,点击“政务服务——教育——小一报名——公办学校小一报名系统”,凭适龄儿童的身份证号进入,填写适龄儿童申请学位有关信息,填报选择入读学校的志愿。
(三)拍照上传证件材料。按要求如实填报完整的学位申请信息,并将申请材料拍照上传至报名系统(照片必须保证端正清晰,否则将影响审核),家长对申请人材料的真实性负全责。有下列情况之一者学校不予受理学位申请:
1.申请材料不齐或虚假的;
2.非大鹏新区义务教育阶段学校小学新生招生对象;
3.家长上传的证件内容和填报的信息不一致的;
4.申请学位的住房材料地址不符合第一志愿学校要求的;
5.其他未按规定填报志愿的情况。
三、申请学位需提交的材料
(一)深圳市户籍适龄儿童
1.儿童出生证;
2.由公安部门出具的适龄儿童及其父母的户口本;
3.住房证明材料,即在所填报第一志愿学校招生地段内的房产证明或购房合同、特殊住房、房屋租赁凭证、房屋租赁信息、保障性住房租赁合同、人口居住信息等材料。
(二)非深圳市户籍适龄儿童
1.出生证、由公安部门出具的适龄儿童及其父母的户口本、父母双方中一方持有深圳市有效居住证(父母双方或一方具有深圳户籍,不需提供居住证);
2.住房证明材料,即在所填报第一志愿学校招生地段内的房产证明或购房合同、特殊住房、房屋租赁凭证、房屋租赁信息、保障性住房租赁合同、人口居住信息等材料;
3.儿童父母一方在深参保的社保卡(参保险种为养老保险和医疗保险)。若父母有一方是深户,可不提供社保资料。若不提供社保资料,则不参与加分。
(三)港澳籍适龄儿童
港澳户籍适龄儿童除提供(二)所需材料外,还需提供:香港(澳门)永久性居民身份证、港澳居民来往内地通行证(回乡证)、由深圳市各级公证部门出具的父母与子女间亲属关系公证书。
(四)中国台湾户籍适龄儿童
中国台湾户籍的适龄儿童除提供(一)所需材料外,还需提供儿童及其父母《中华人民共和国台湾居民居住证》或五年期《台湾居民来往大陆通行证》。
(五)享受政府优惠政策人员子女
属于享受政府优惠政策人员的适龄子女,还应出具优惠政策规定的有关材料,按市、区有关规定办理。
(六)现役军人子女
申请2023年秋季小一学位的现役军人子女,需带齐相关材料在5月30日前到大鹏新区管委会1216办公室退役军人事务科(联系人:赵琦,联系电话:0755-28336246)登记备案,备案材料包括:
1.《深圳市军人子女教育登记表》;
2.《军人子女申请就读深圳市义务教育学校备案表》;
3.相关证明材料:
(1)军人身份证明:军人身份证、军官或士官证;
(2)户籍证明:户口本(首页、家属页、子女页)、子女出生证、子女身份证;
(3)居住证明:房产证、租赁凭证、居住信息或单位宿舍证明;
(4)单位证明:军人现役情况、子女关系、享受特殊待遇情况说明等。
备注:属于祖屋(含原住民拆迁安置房、自建房)、军产房、集资房、自建房和集体宿舍特殊住房的居住证明材料原件由学校收验并留存备查。
四、关于学位申请材料的说明
(一)住房材料(提供以下资料中的任一种)
1.房产证明和购房合同:提供深圳市国土部门出具的真实有效的房产证,产权人必须是父亲或母亲或父母共有且产权份额≥51%。已购房但房产证原件在银行抵押的,提供加盖银行公章的房产证复印件及国土部门出具的不动产信息查询结果表;已购房但房产证尚未办理的,提供国土部门统一样本的购房合同原件(须有国土部门的备案号)和已缴纳的首期款发票或每月银行按揭还款对账单(2-3张即可),如缴款发票尚未办妥可提供国土部门出具的不动产信息查询结果单。
如果产权人不是父母,是爷爷、奶奶或外公、外婆的,该生须与爷爷、奶奶或外公、外婆在同一户口本上,或提供所在社区工作站出具的亲属关系证明,并按特殊住房处理。
2.房屋租赁凭证:由大鹏新区房屋租赁部门出具,租房面积为整套,承租人必须是适龄儿童的父母亲或监护人,房屋用途为住宅用途或商住两用。
房屋租赁信息或人口居住登记信息:2019年5月1日起,房屋租赁管理办公室停止办理蓝本《房屋租赁信息》,无法提供《房屋租赁凭证》或无法提供符合学位申请要求的《房屋租赁信息》的租房家庭,请主动前往所在社区工作站做好居住信息登记,确保实际居住地与提供申请学位住房材料相一致(会进行实际居住核查,同时将通过“市政府政务服务数据管理平台”数据库资格审核)。此前已办理的且符合学位申请要求的蓝本《房屋租赁信息》仍可用于学位申请。
备注:根据《深圳市社区网格管理信息系统数据管理办法》,社区网格管理部门不再接受个人申请查询本人居住登记信息,也无法打印《内地居民采集表》。但非深户籍申请人父母或其他法定监护人可登录深圳市公安局网站或“深圳公安”微信公众号查询本人居住登记信息,并打印《深圳经济特区居住登记查询单》。深圳户籍申请人父母或其他法定监护人可联系现居住地社区工作站,查询本人登记在学区范围内的居住信息,并完整地记录最新一条满足居住时间要求的“房屋编码”信息,在申请学位时完整地填入报名系统,验核时将通过系统后台进行匹配。深户租房人员须提供与出租人(业主)签订的房屋租赁合同或协议。
大鹏新区范围内的义务教育阶段公办学校全部实行学位申请房锁定制度,租房人员还需提供业主签字同意的《学位使用业主知情书》和知情书中所要求的房屋权属人身份证复印件及房屋权属证明材料。
特别说明:
非深户籍提供的房屋租赁凭证或房屋租赁信息的登记备案时间需连续一年以上,即需提供2022年4月1日前办理的租赁凭证(不含2022年4月1日),租期需为一年以上并包含2023年4月1日至2023年9月30日。
非深户籍学生父母或其他法定监护人的人口居住登记信息时间须在2022年4月1日前(不含2022年4月1日)。
深户暂不执行“父母在学区范围内租房时间需连续1年以上”的规定,但租期至少应包含2023年的4月1日至9月30日。
深户学生父母或其他法定监护人的人口居住登记信息时间须在2023年4月1日前(不含2023年4月1日)。
提交蓝本租赁信息或进行人口居住信息登记的深户学生不予加分。
3.公共租赁房:提供与住建部门签订的保障性住房租赁合同。
4.人才住房:提供购房合同或与住建部门(或人才住房专营机构)签订的保障性住房租赁合同。
5.祖屋(含原住民拆迁安置房、自建房)、军产房、统建楼、集资房、自建房、集体宿舍、商务公寓住房(统称为特殊住房)资料:
(1)属于原村民祖屋(含原住民拆迁安置房、自建房)类别的,应由辖区居委会开具相应证明材料(祖屋<含原住民拆迁安置房、自建房>证明)。
(2)属于军产房类别的,提供住房军产证或军产房所属部门开具的证明,以及辖区居委会出具的实际居住证明。
(3)属于集体宿舍类别,适龄儿童父母或其他法定监护人一方须与该宿舍权利人或承租人(以下简称雇主)具有雇佣关系,须提供以下材料(提交材料时按照以下顺序排列)。
a.该宿舍属于雇主所有的房产证、不动产权登记证或租赁合同等证明材料(验原件,收复印件)。
b.适龄儿童的父母或其他法定监护人一方与雇主签订的有效劳动合同,雇主为适龄儿童的父母缴纳社保的相关证明。
c.雇主和居委会出具的适龄儿童父母在该宿舍的居住证明(集体宿舍证明)。
(4)属于统建楼、集资房类别的,应出具购房收据或合同(仅限第一手交易合同),并提供辖区居委会开具的住房证明材料(此类住房只限于原村民居住,非原村民购买的不纳入)。
(5)适龄儿童父母在深圳自建房屋居住的,应提供辖区办事处开具的房屋不属于“查违拆违”对象的证明材料或报建手续回执。
(6)属于商务公寓类别的,除提供合法证明材料外,还应提供国土部门出具的不动产信息查询结果单,证明该商务公寓为父母或其他监护人的市内住房。
备注:以上证明材料模板可登录“大鹏新区政府在线—政务服务—教育—表格下载”进行保存下载,证明材料请按照模板出具。
(二)社保
1.非深户籍儿童,若父母有一方是深户,可不提供社保资料。若不提供社保资料,则不参与加分。
2.港澳籍儿童参照非深户籍儿童执行。
3.父母双方或一方在深圳参加社会保险,已达到法定退休年龄而终止社保的,需提供适龄儿童父母参保单位开具的相关证明或退休证。
4.内地企事业单位驻深分支机构人员子女入学必须提供:①与该企事业单位签订的正式劳动合同;②其参保所在地社保部门提供的此类人员的参保情况证明。
备注:申请学位时,父母双方或一方需连续参加社会保险(养老保险和医疗保险)满1年(连续满1年的计算,以2023年3月31日为基点向前倒算,社会保险补缴的年限不予计算)。若因工作变动、公司倒闭等特殊原因社保缴费中断3个月以内的,视为连续社保;超过3个月的,只计算后半部分缴纳时间。
特别说明:因疫情期间不可抗力因素导致的社保断缴、新旧证件有效期暂时无法接续等情况,待疫情结束后能提供有效证明材料的,不影响今年学位申请资格。
(三)非亲生父母抚养或监护的适龄儿童入学资料提供方法
属于孤儿的,需提供民政部门出具的收养关系证明及收养人的相关资料;属于监护关系的,需提供法院出具的法律文书及监护人的相关资料。
五、录取方法
按照学校招生计划人数、家长填报的志愿顺序和学区积分高低顺序录取,录满为止。具体顺序:
(一)按志愿顺序依次录取。学校先录第一志愿,如符合条件的第一志愿学生全部录取还没有完成学校招生计划的,再按照剩余计划数录取第二志愿填报该校的学生,以此类推。
(二)同一志愿。按积分高低依次录取。
(三)同一志愿同一积分。按学区户籍——大鹏新区户籍——深圳市其他区户籍——莞惠户籍——国内非深非莞惠户籍顺序录取。
(四)同一志愿同一积分同一户籍类型。深圳户籍类型按独生子女先录取,其余的以在学区已连续居住时间长短排序,时间长的先录取;非深圳户籍类型按独生子女先录取,其余的以缴纳的养老保险和医疗保险同时缴纳时间的长短排序,时间长的先录取,如缴纳的社保时间相同,优先录取使用房屋租赁凭证的;同一积分社保时间相同,都使用相同住房材料的,优先录取备案时间早的。
(五)深圳中学大鹏学校招生录取方法按《深圳中学大鹏学校招生录取方案》执行,其他招生资料、申请流程、学位申请房锁定制度等要求均按本申请指南执行。
六、生源分流办法
学生如果第一志愿未被录取,将被分流到家长填报的第二志愿学校安排录取;如果第二志愿学校没有学位或因该学生积分过低无法被录取的,则分流到家长填报的第三志愿学校安排录取;如果第三志愿学校没有学位或因该学生积分过低无法被录取的,则按照家长填报的是否服从安排来确定学位安排和分流办法。
家长填报服从安排的,由教育行政部门调剂到相对较近的学校安排学位;家长填报不服从安排的,由家长自主选择区内有空余学位的学校申请就读。
七、积分办法
大鹏新区各义务教育阶段公办学校严格按照各学校招生地段划分,实行按积分高低进行学位排队制度。学生户籍类型分为大鹏新区学区户籍、大鹏新区户籍、深圳其他区户籍及非深户籍,其中大鹏新区学区户籍指户口在学校招生地段内的户籍。学位积分由基础分和加分两部分构成综合积分。
(一)基础分
根据申请人户籍和居住情况,设置7个类型。每名申请儿童对应取得一个基础分:
第1类:大鹏新区户籍,学区商品房(父母或其他法定监护人有学区合法产权房<含安居型商品房、人才住房>且产权份额≥51%,下同);或大鹏新区学区户籍,学区祖屋。基础分90分。
第2类:大鹏新区学区户籍,学区特殊住房(父母或其他法定监护人有自建房、军产房、集资房、集体宿舍、商务公寓<必须为家庭名下住房>、祖父母或外祖父母拥有学区合法产权房且产权份额≥51%,下同)。基础分85分。
第3类:大鹏新区学区户籍,学区租房(含公共租赁房、人才住房,下同);或深圳其他区户籍,学区商品房。基础分80分。
第4类:大鹏新区户籍,父母或其他法定监护人有学区特殊住房;或非深户籍,学区商品房。基础分75分。
第5类:大鹏新区户籍,学区租房。基础分为70分。
第6类:深圳其他区户籍,父母或其他法定监护人有学区特殊住房或学区租房。基础分为65分。
第7类:非深圳户籍,父母或其他法定监护人有学区特殊住房或学区租房。基础分为60分。
(二)加分
1.深圳户籍学生:
(1)居住时间加分:按申请学生家庭在学区连续居住的时间来计分,居住时间积分计算公式为:居住总月数×0.1,不足1月不积分。计算已居住时间的起始日期是:提交房产证申请材料的是房产证发证日期;提交租赁凭证申请材料的是租赁凭证登记备案日期;提交祖屋证明或特殊住房申请材料的是学生父母或其他法定监护人户籍迁入该学区的日期。计算居住时间截止日期为学位申请当年的3月31日。此项加分不超过7.2分。
(2)深户租房(提供无房证明)加分:深圳户籍,父母或其他法定监护人学区租房,能提交房产信息登记部门在入学当年出具的父母双方或其他法定监护人深圳市无房证明的加5分。
(3)户证情况加分:符合以下条件之一的,加0.5分:申请儿童的父母或其他法定监护人均持有具有使用功能的深圳居住证;父母或其他法定监护人中一方为深圳户籍,其他方持有具有使用功能的深圳居住证;父母或其他法定监护人均为深圳户籍。
2.非深圳户籍学生:
(1)社保时间加分:按申请学生的父母或其他法定监护人在深圳市社保养老险和医疗险同时缴纳时间来计算加分,补缴的不算积分,在已缴纳两年的基础上,每满一个月加0.1分。计算方法是:若申请学生的父母或其他法定监护人双方均提供社保,只计算同时缴纳时间较长的一方,计算时间到学位申请当年的3月31日为止。社保积分计算公式为(社保总月数-24)×0.1,不足1月不积分。此项加分不超过6分。
其中父母或其他法定监护人其中一方持有有效的深圳居住证、养老保险和医疗保险同时缴纳年限满5年及以上的非深户籍人员子女,再加1分。
(2)户证情况加分:符合以下条件之一的,加0.5分:申请儿童的父母或其他法定监护人均持有具有使用功能的深圳居住证;父母或其他法定监护人中一方为深圳户籍,其他方持有具有使用功能的深圳居住证;父母或其他法定监护人均为深圳户籍。
(三)说明
1.家长网上填报入学资料后,电脑系统根据家长填报的资料内容自动给出家长填报积分。经学校初审通过以及资格审验部门核定后的最终积分方可列为学位排队的依据。
2.家长如对核定的积分有异议的,可向教育行政部门提出复核,教育行政部门接到家长书面复核申请后向学校和职能部门调查,并根据调查结果作出处理。
八、关于就读和免费资格审核
学校初审未通过的申请资料不能进行录取,请学生家长注意及时查看所申请资料的初审状态。只有经学校初审通过后的申请资料和网上填报的信息统一由各职能部门审核,审核合格并有核定学区积分后方可参加学位排队录取。审核不合格、无核定学区积分的,家长可向学校提出复核申请。学校根据职能部门核定的不合格的原因,决定是否受理复核申请。对职能部门审核为以下原因确认为不合格的,学校不受理其复核申请:
(一)居住证终止功能,或查无此人。
(二)房产证(或购房合同)证件号码不存在,或过期,或地址错误,或产权人不是监护人(或祖辈)。
(三)租赁凭证、租赁信息证件号码不存在,或租房承租人和出租人不准确,或租房地址不准确,或租房用途不是住宅用途,或租期不准确,或租房面积不是整套。
(四)社保目前已中断缴费,或电脑号不存在。
九、关于学位申请房锁定制度
从2021年秋季学期起,大鹏新区范围内的义务教育阶段公办学校全部实行学位申请房锁定制度。在此前未实施此项制度的片区,已被用来申请学位的住房不会受到影响。
学位申请房锁定制度的主要内容:
(一)家长在网上申请系统录入住房信息时,只须输入房屋编码或在系统内设定的住房信息中选取,不用自己录入住址,家长选择该套住房并申请成功,该住房即被锁定。学区内一套住房只能允许一对夫妇的孩子申请学位,如同一套房有多个孩子申请,必须是相同的父亲和母亲或相同的监护人。
(二)“小一”开始使用锁定时间6年;转学插班使用的,锁定时间为入读年级至同一学段毕业年级;锁定期间不允许其他夫妇子女使用该房申请就读该校。
如要查询学位申请房的锁定情况,可通过登录网址:https://zs.dpxq.gov.cn/visitdpgbxyxqfcx查询学位申请房锁定状态或致电大鹏新区教育和卫生健康局教育科查询。
十、温馨提示
(一)请家长认真阅读本指南,提前备齐学位申请材料。申请学位须在规定时间内进行“网上预报名”,申请人务必如实填报和提交申请资料,填报虚假信息和提交虚假材料的一律取消申请资格并将承担相应的法律责任。
(二)实际居住是申请地段学校的重要条件,请适龄儿童家长及时申报登记网格人口居住信息。申请儿童父母在学区居住时间,以及是否连续、实际居住将与市政府相关部门的人口居住登记信息系统和社区网格管理系统进行比对核验。受理申请后,学校也将联合公安、社区网格登记部门实行“三位一体”上门核查。如果没有实际居住,将取消地段公办学校申请资格。
(三)网上预报名时家长填写的证件内容不真实不准确将会引起审核不合格、没有积分和无法安排学位等严重后果,网上预报名时请家长务必如实认真填写信息。
(四)按学籍管理有关规定,义务教育阶段学生不得留级或变相留级。已在各地各类学校(包括民办学校)就读过小学一年级的学生,不能参加本次学位申请。对于隐瞒事实,谎报信息而被录取的,一经发现即取消录取资格,责任由家长承担。
(五)如果在学位紧张的学区租房,并以租房材料申请该学区学校第一志愿学位的,可能出现因租赁登记备案时间过于接近申请时间,学区积分较低,造成第一志愿学校未录取,未能在学区安排学位的风险。如果选择学位紧张的学校作为第二、三志愿学校,也有可能出现不被录取的风险。请家长留意学校的学位情况和自己的学区积分情况,慎重填报志愿。具体可向申请学位的学校咨询。
(六)错过学位申请时间且符合条件的大鹏新区户籍学生或享受我市相关政策优惠人员的适龄子女,要求来我区就读的,按照义务教育法及相关政策由政府统筹安排,但符合条件的本地户籍学生不保证就近安排学位,非深户籍学生不安排学位。
(七)申请类型为特殊住房的,家长网上填报的《大鹏新区2023年秋季小学一年级学位申请表》由学校统一打印并确认,家长自行提供的无效。请家长记住网上预报名保存后的学位申请流水号,以便学位申请时核对。
(八)学校在办理新生入学手续时,需查验《儿童预防接种证》,请家长提前做好准备。新生报到时,学校要收取《儿童入托、入学预防接种证查验报告》,家长可关注“深圳疾控”微信公众号,选择“打疫苗”→“预约接种”→“入学查验”。然后进入查验列表,选择“查验报告”→“下载查验报告”,即可导出打印,不需加盖社康公章,待入学时提交。如学生是异地接种或档案不全,则需到社康接种门诊查验。
(九)关于特殊适龄儿童、少年的报名
1.无法适应普通学校学习生活但能适应特教班学习生活的,无传染病及其它不适合在校就读的严重疾病、无严重自伤或攻击行为、具有一定生活自理能力的大鹏新区户籍适龄智力障碍、精神(自闭症)和肢体(脑瘫)类残疾儿童、少年,可凭户口本、身份证、出生证、残疾证、医院诊断证明、住房证明、预防接种查验证明等证明材料在网上选报,学校选择“大鹏第二小学(大鹏新区特殊教育指导中心)”。网上选报完成后,在深圳市大鹏新区特殊教育指导中心(地址:大鹏新区银滩路7号大鹏第二小学)进行现场咨询和报名(咨询电话:0755-84315486;具体招生时间与普通义务教育阶段报名时间同步)。
2.属于听障和视障类的大鹏新区户籍适龄残疾儿童、少年,凭户口本、出生证、残疾证和医院出具的相关证明向深圳元平特殊教育学校咨询和报名(详见深圳元平特殊教育学校网站http://www.szyptx.net/,地址:龙岗区布吉街道西环路138号)。
3.凡普通中小学校认为不能适应随班就读且存在争议的大鹏新区实名登记适龄残疾学生,家长凭儿童、少年户口本、出生证、残疾证和医院出具的相关证明到大鹏新区特殊教育指导中心(大鹏第二小学),统一向新区教育行政部门提出入学评估申请。教育行政部门委托大鹏新区特殊教育指导中心组织专家团队进行初次评估(评估地点:大鹏第二小学,地址:大鹏新区银滩路7号),并且提出评估建议。如若家长对新区教育行政部门的评估建议有异议,可向深圳市教育局提出复评申请,并委托深圳市特殊教育指导中心组织专家团队进行复评(评估地点:深圳元平特殊教育学校,地址:龙岗区布吉街道西环路138号)。
4.适龄残疾儿童少年因身体状况需要暂缓入学的,其监护人应当填写《深圳市大鹏新区适龄残疾儿童少年暂缓入学申请表》(一式两份)提出申请,至深圳市大鹏新区特殊教育指导中心(大鹏第二小学)申请盖章。
(十)申请2024年秋季“小一”学位的非深户适龄儿童、少年,提供房屋租赁凭证需提交2023年4月1日<不含2023年4月1日>(以签发日期为准)以前办理的学区有效房屋租赁凭证,租期需为一年以上并包含2023年4月1日至2024年9月30日,同时要确保租赁合同在资料核验期间(一般在4-6月间)处于未过期的状态(若租期已到,则需要续签,确保能够顺利通过“市政府政务服务数据管理平台”数据库资格审核);租赁无合法产权房产的租户,无法办理房屋租赁信息的,请于2023年4月1日前主动前往所在社区工作站登记或更新住房信息,确保实际居住地与提供申请学位住房材料相一致。
(十一)新区全面推行公办民办学校同步招生,即同一标准、同一平台、同一时间,所有学生须在新区教育行政部门规定的招生平台上报名,进行资格审核。报名人数超过招生计划数的民办义务教育学校,全部实行电脑随机摇号录取。公民办招生系统只能选择一个系统进行报名。如符合公办学校条件,但未填报学区内公办学校、仅从民办学校报名端口进入填报民办学校的学位申请人,视为自动放弃公办学校录取资格,如未被民办学校录取,将无法参与对应学区公办学校积分排序。
十一、相关咨询电话
(一)新区各公民办小学
人大附中深圳学校:0755-26874280、0755-26874318
葵涌中心小学:0755-84209833
葵涌第二小学:0755-84206725
大鹏外国语小学:0755-89661230
溪涌小学:0755-84235692
深圳中学大鹏学校:0755-28336627
大鹏中心小学:0755-84302179
大鹏第二小学:0755-84318736
南澳中心小学:0755-84404011
深圳亚迪学校:0755-89888888-66005
星宇学校:0755-84236316
布新学校:0755-84311122
(二)大鹏新区教育行政部门
(三)深圳市公安局户政咨询中心:0755-84465000
(四)大鹏新区房屋租赁管理部门
葵涌办事处行政服务大厅:0755-89778333
大鹏办事处行政服务大厅:0755-84308001
南澳办事处行政服务大厅:0755-85209664
(五)社保部门
深圳市社保局大鹏分局(葵涌):0755-84206962
大鹏社保站:0755-84302393
南澳社保站:0755-84402540
各义务教育阶段公民办学校的招生地段、招生电话和网址的查询方式:
1.本指南《招生地段划分表》;2.登录“大鹏新区政府在线—政务服务—教育—通知公告”栏目——《大鹏新区2023年义务教育学校及主管教育部门咨询电话》查询;3.关注微信公众号“大鹏教育卫生”查询。
十二、学位申请指南由大鹏新区教育和卫生健康局负责解释
十三、学位申办流程和时间安排
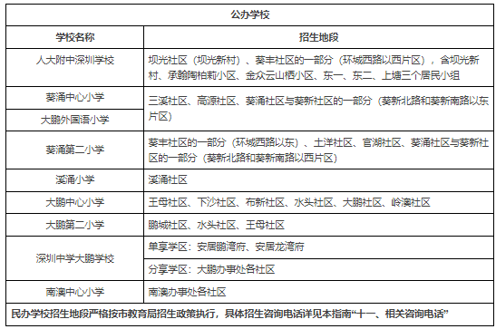
大鹏新区2023-2024学年义务教育阶段小学招生地段(本指招生地段划分仅适用于2023-2024学年度):
附件:深圳中学大鹏学校招生录取方案
原文标题:大鹏新区2023-2024学年义务教育阶段小学一年级学位申请指南
文章来源:http://www.dpxq.gov.cn/gkmlpt/content/10/10615/post_10615942.html#3031
正在阅读:
划重点啦!广东深圳大鹏新区2023-2024学年小学一年级学位申请时间和日程安排公布06-02
2022年北京市延庆区卫生健康委员会所属事业单位招聘医务人员考试成绩公示05-01
2018天津津南中考数学试题I(已公布)05-25
初中愚人节整人的作文800字【5篇】05-06
2018年天津妇产科主治医师考试成绩单打印时间:8月20日起07-13
国家能源局贵州监管办公室2019年拟录用国家公务员公示公告11-04
安徽省2022年普通高等学校招生统一考试考生成绩分档表(含加分)06-25
我的暑假生活作文700字05-14
英文队伍口号商务谈判比赛:英文队伍口号03-15
小书虫作文450字07-15