
白衬衫卷起袖齐聚船舱,转舵靠岸华灯初上。
我们奔走长安拾级而上,期待邀你共享洒下的星光,
夏天的故事热烈又漫长,从此刻出发一起共筑穹苍!
一、分行简介
招商银行作为中国境内第一家完全由企业法人持股的股份制商业银行,诞生于改革开放的最前沿——深圳蛇口,拥有良好的品牌形象和开放、融合、平视、包容的企业文化。
西安分行更是招商银行系统内的标杆行,综合绩效排名位列总行第一,服务陕西27年中先后荣获“陕西省零售业务银行”、“陕西省用户最满意银行”等各类奖项。我们致力于在全行营造开放、平视的氛围,让“尊重、关爱、分享”的人本文化变成实际行动。
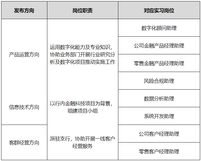
二、实习岗位及招募对象
招聘专业及学历要求如下:
三、素质要求
1.心理健康、善良正义、恪守诚信、无不良记录;
2.富有团队精神,学习能力强;
3.善于沟通,有较强的进取心和责任感;
4.具备良好的书面及口头表达能力。
四、招聘及实习安排
五、实习生补助
实习生参加完整的实习后方可获得实习补助,标准为100元/人/天。本人及直系亲属在西安无固定住所且完成所有实习的实习生,审核相关证明材料后将发放1500元住宿补贴。
六、“校园招聘直通车”奖励计划
人力资源部将统一组织对完成实习(满一个月起)、实习考核评价为优秀且综合积分排名靠前的实习生进行终面考核,通过面试考核的同学可参加总行2024校园招聘笔试(提前批),通过笔试后将获得招商银行西安分行2024校园招聘拟录用资格。
七、报名方式
(一)官方网站
登录招商银行官方招聘网站:
http://career.cmbchina.com,投递电子简历(选择“个人中心”进行注册,注册完毕后点击“最新校园招聘-实习生招聘-查看更多-西安分行”进行报名。
(二)官方微信
搜索并关注官方微信公众号“招商银行招聘”,点击“招了-实习生招聘-全部机构-西安分行”在线申请并投递简历。
【温馨提示】
(一)本次实习生招聘报名须通过网上申请或微信申请,个人应聘信息须真实、准确和详尽。线上申请时,请一次性填写完成个人全部信息,若中途终止,简历将无法更改;
(二)笔试及后续面试安排将通过95555短信发送到您的手机,请务必保持招聘期间通讯工具24小时畅通,这是我们联系您的重要渠道;
(三)网站及微信报名截止日期为2023年7月9日,请有意向的同学尽快投递简历;
(四)招商银行西安分行实习生招聘不收取任何费用;
(五)如有疑问,欢迎联系我们,咨询邮箱:cmb_xyzp2024_xa@163.com。
正在阅读:
2023年招商银行陕西西安分行校园招聘直通车暑期实习生招聘公告报名时间7月9日截止06-28
公司网站内容更新维护如何做?日常网站推广内容建设方法步骤06-08
2016七年级暑假乐园地理参考答案02-17
三年级语文下册期中试题201712-08
名人名言简短励志(6篇)09-10
[最污绕口令鸡蛋糍粑我也吃]趣味普通话绕口令:糍粑鸡蛋08-11
我家的低碳环保二三事作文900字10-27
2022年公司年会口号标语摘抄11-21
团队精神培训情况报告08-18
师德演讲活动主持人开头08-24