面试时间:2023年5月13日-14日。
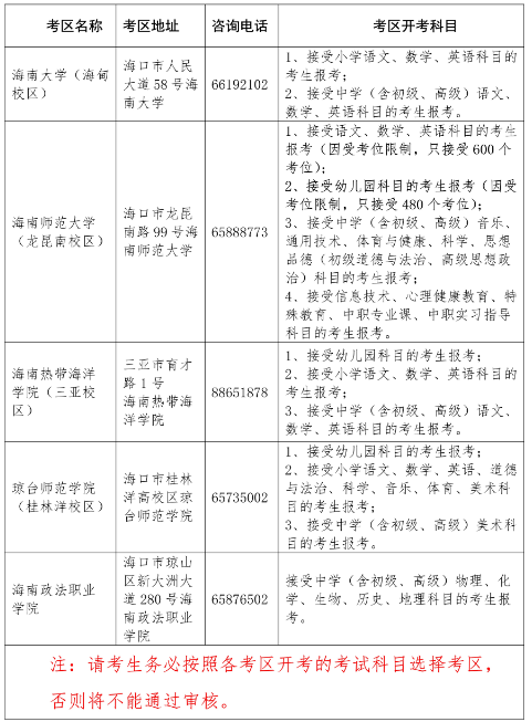
我省2023年上半年中小学教师资格考试(面试)共设海南大学(海甸校区)、海南师范大学(龙昆南校区)、海南热带海洋学院(三亚校区)、琼台师范学院(桂林洋校区)和海南政法职业学院五个考区,报名结束后各考区根据实际报名情况设置考点,考生参加考试的考点名称与地址以准考证上的为准。现将考区信息公布如下:

(一)幼儿园教师资格考试面试不分科目。
(二)小学教师资格考试面试科目分为:语文、英语、道德与法治、数学、科学、音乐、体育、美术、心理健康教育、信息技术、特殊教育,共11个学科。
(三)初级中学教师资格考试面试科目分为:语文、数学、英语、物理、化学、生物、道德与法治、历史、地理、音乐、体育与健康、美术、信息技术、历史与社会、科学、心理健康教育、特殊教育,共17个学科。
(四)高级中学教师资格考试面试科目分为:语文、数学、英语、物理、化学、生物、思想政治、历史、地理、音乐、体育与健康、美术、信息技术、通用技术、心理健康教育、特殊教育,共16个学科。
(五)中职文化课教师资格考试面试科目与高级中学相同,中职专业课、中职实习指导教师资格考试的面试科目有农林牧渔类、资源环境类、能源与新能源类等19个大类,由考生根据自己的专业选报相应的科目。
点击进入>>>2023上半年海南中小学教师资格考试面试准考证打印入口
原文标题:海南省2023年上半年中小学教师资格考试(面试)报名及相关事项的公告
文章来源:http://ea.hainan.gov.cn/ywdt/shks/202303/t20230329_3389588.html
正在阅读:
2023上半年海南中小学教师资格证面试考试时间、考点及科目[5月13日-14日]04-05
2019湖北省十堰市竹山县事业单位招聘公告【97人】02-12
湖南2018年会计继续教育时间及内容07-13
2022年甘肃天水武山县公安局公开招聘警务辅助人员公告07-12
2021高考优秀作文范文关于理想|高考优秀作文范文:理想与信仰09-25
研讨会议主持词怎么写09-02
2023年湖南岳阳职业技术学院公开招聘教师及管理人员考试笔试公告10-24
漂流作文450字05-09
2019村民入党申请书【三篇】03-28
种文具作文800字09-15