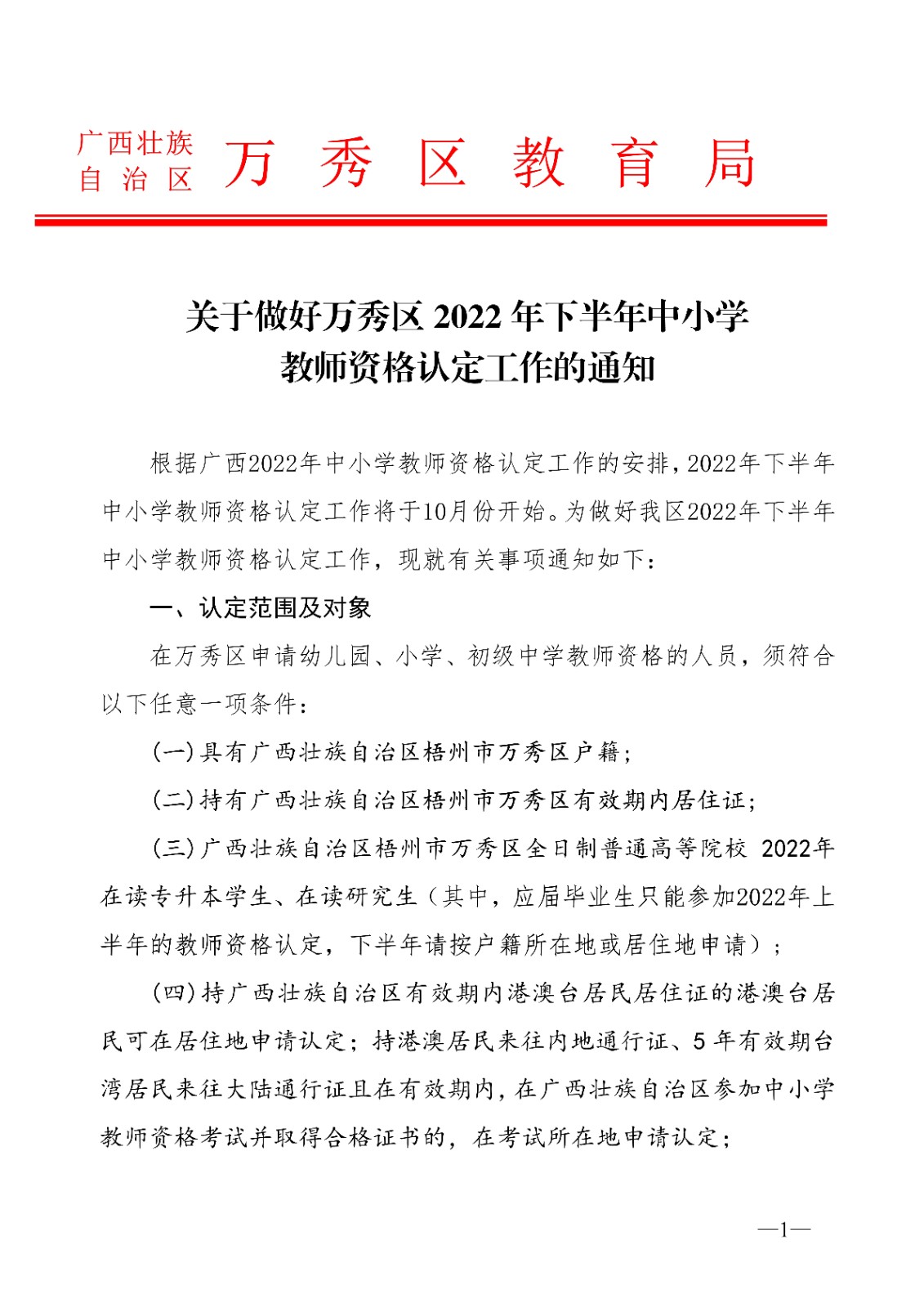
【#教师资格证# 导语】©文档大全网从梧州市教育局获悉,2022年下半年广西梧州万秀区中小学教师资格认定工作的通知已公布,请相关人员仔细阅读,具体详情如下:







原文标题:梧州市2022年下半年中小学教师资格认定公告
文章来源:http://jyj.wuzhou.gov.cn/jydt/tzgg/t13161416.shtml
正在阅读:
2022年下半年广西梧州万秀区中小学教师资格认定工作的通知10-12
2019年重庆沙坪坝中考化学答案11-24
2020年上海松江普通高中学业水平等级性考试时间:6月6日-7日12-24
赛背课文作文01-30
2020湖北宜昌当阳市招聘高中阶段学校教师报名考试公告10-24
2022年7月辽宁盘锦普通高中学业水平合格性考试时间:7月15日至17日05-19
关于调整2021年12月证券业从业人员资格考试的公告09-12
广西2021年9月期货从业资格考试准考证打印入口:中国期货业协会08-20
2017年6月英语六级作文预测范文之面试成功的诀窍12-12
我收获了成功作文450字11-28