
根据安徽省会计专业技术资格考试领导小组办公室《关于2023年度全省会计专业技术资格考试考务日程安排及有关事项的通知》精神,合肥考区2023年度会计专业技术资格(以下简称会计资格)考试采用无纸化方式,分别于2023年5月(初级、高级)、9月(中级)举行。现就2023年度我市会计资格考试考务日程安排及有关事项通知如下:
一、报名条件
(一)报名参加会计资格考试的人员,应具备下列基本条件:
1.遵守《中华人民共和国会计法》和国家统一的会计制度等法律法规。
2.具备良好的职业道德,无严重违反财经纪律的行为。
3.热爱会计工作,具备相应的会计专业知识和业务技能。
(二)报名参加初级资格考试的人员,除具备基本条件外,还必须具备高中毕业(含高中、中专、职高和技校)及以上学历。
(三)报名参加中级资格考试的人员,除具备基本条件外,还必须具备下列条件之一:
1.具备大学专科学历,从事会计工作满5年。
2.具备大学本科学历或学士学位,从事会计工作满4年。
3.具备第二学士学位或研究生班毕业,从事会计工作满2年。
4.具备硕士学位,从事会计工作满1年。
5.具备博士学位。
6.通过全国统一考试,取得经济、统计、审计专业技术中级资格。
(四)报名参加高级资格考试的人员,除具备基本条件外,还应具备下列条件之一:
1.具备大学专科学历,取得会计师职称后,从事与会计师职责相关工作满10年。
2.具备硕士学位或第二学士学位或研究生班毕业或大学本科学历或学士学位,取得会计师职称后,从事与会计师职责相关工作满5年。
3.具备博士学位,取得会计师职称后,从事与会计师职责相关工作满2年。
(五)本通知“一、报名条件”(二)中所述技校学历,是指经国务院人力资源社会保障行政部门认可的技工院校学历。本通知所述其他学历或学位,是指经国务院教育行政部门认可的学历或学位。
(六)本通知所述有关会计工作年限,截止日期为2023年12月31日;在校生利用业余时间勤工助学不视为正式从事会计工作,相应时间不计入会计工作年限;参加中级资格考试工作年限为取得规定学历前后从事会计工作时间的总和。
(七)符合报名条件的在职在岗人员按属地化原则在其工作单位所在地报名;符合报名条件的在校学生,在其学籍所在地报名;符合报名条件的其他人员,在其户籍所在地或居住地报名。
符合报名条件的香港、澳门和台湾居民,按照就近方便原则在内地报名。有工作单位的,在其工作单位所在地报名;为在校学生的,在其学籍所在地报名。
所有报名参加考试人员,均在其报名所在地参加考试。
(八)审核报考人员报名条件时,报考人员应提交学历或学位证书或相关专业技术资格证书、居民身份证明(香港、澳门、台湾居民应提交本人有效身份证明)等材料。
二、考试科目
(一)初级资格考试科目包括《初级会计实务》、《经济法基础》。
(二)中级资格考试科目包括《中级会计实务》、《财务管理》、《经济法》。
(三)高级资格考试科目包括《高级会计实务》。
参加初级资格考试的人员,在1个考试年度内通过全部科目的考试,方可取得初级资格证书;参加中级资格考试的人员,应在连续2个考试年度内通过全部科目的考试,方可取得中级资格证书;参加高级资格考试并达到国家合格标准的人员,在“全国会计资格评价网”自行下载打印考试成绩合格单,3年内参加高级会计师资格评审有效。
三、考试大纲
使用全国会计专业技术资格考试领导小组办公室制定的2023年度会计资格考试大纲。
四、考试报名
我市会计初、中级资格考试报名实行“资格前审”,即在报名时对资格条件进行审核,因此报考我市初、中级考试的考生需要进行信息采集。我市会计高级资格考试报名继续实行“资格后审”,即高级资格成绩合格人员的报名资格条件在高级会计师评审时一并审核,报考我市高级资格考试的考生无需信息采集
(一)报名网址
全国会计资格评价网:http://kzp.mof.gov.cn;
安徽省财政厅“会计管理服务平台”:
http://czt.ah.gov.cn/zdzt/hjgl/index.html。
(二)初中级报名时间


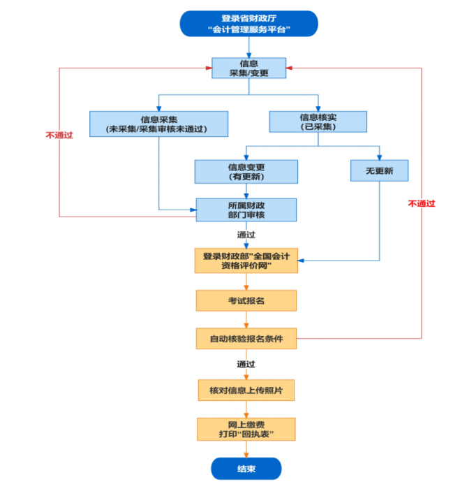
考生务必在规定的节点时间内按照报名流程(见附件1)进行报名缴费。合肥市各县(市)区财政局会计管理机构在审核截止时间前及时审核考生提交的材料和信息。
考生慎重报考,缴费一旦成功后,不能修改原报名信息,不能退费。
(四)高级报名流程及时间
考生直接登录“全国会计资格评价网”报名系统进行登录报名。高级报名起止时间为2月7日至28日12:00,缴费截止时间为2月28日18:00,逾期导致不能报名等后果由考生本人负责。
流程:注册—>网上报名—>选择“高级”—>报名—>选择报考省份—>查看报名流程—>填写报考信息、上传照片—>生成报名注册号—>登录系统进行网上交费—>报名结束。
(五)报名费及发票
我市报名缴费标准执行安徽省物价局、安徽省财政厅皖价费〔2012〕85号和皖价费〔2005〕72号文件规定,初、中级每人每科56元,高级每人100元。网上缴费系统采用安徽省统一公共支付平台,支持支付宝、微信及银联卡支付。
缴费成功后,考生可登录“安徽省财政电子票据公共服务平台”(http://czpj.ahzwfw.gov.cn:8888),输入20位缴款识别码(缴款识别码只在报名时显示,请注意保存),自行下载财政电子票据。
(六)注意事项
1.严格属地报名原则。符合报名条件的考生必须严格按照属地报名原则,在职在岗人员,在其工作单位所在地报名;符合报名条件的在校学生,在其学籍所在地报名;符合报名条件的其他人员,在其户籍所在地或居住地报名。各地会计管理机构在进行信息采集和变更审核时,认真审核工作地、户籍地、学籍地和学历学位等相关内容。
2.填报信息真实准确。考生应认真填写采集信息和报名信息,并对信息的准确性和材料的真实性负责。因资料上传错误、信息填报差错、提供虚假材料等,造成不能报名或发证等后果由考生本人负责。
根据《专业技术人员资格考试违纪违规行为处理规定》(人社部令第31号),所有考生应据实填报个人相关信息,如有提供虚假证明材料或者以其他不正当手段取得相应资格证书或者成绩证明等严重违纪违规行为的,证书签发机构将宣布证书或者成绩证明无效,严重者将其违纪违规行为记入专业技术人员资格考试诚信档案库,记录期限为五年。
3.按要求上传报名照片。报名时使用的照片,将用于制作准考证、会计专业技术资格证书等。照片需经专用报名照片审核处理工具(报名系统提供下载)审核通过并处理后方可正常上传,源文件要求清晰、完整、近期标准证件照片,白色背景,jpg格式,大于10KB,像素>=295*413。考生应对照片质量负责,如因照片质量影响考试和成绩,或影响证书制作和领取的,由考生本人负责。
会计资格考试报名如有调整,将另行通知。
五、考试时间及考务日程安排
(一)考试时间

2.中级资格考试于2023年9月9日至11日举行,共3个批次,《中级会计实务》科目考试时长为165分钟,《财务管理》科目考试时长为135分钟,《经济法》科目考试时长为120分钟。
3.高级资格考试《高级会计实务》科目考试日期为2023年5月13日,考试时长为210分钟。
会计资格考试时间、批次如有调整,将另行通知。
咨询电话:0551-12345
附件:会计专业技术初中级资格考试报名流程

2022年12月15日
原标题:关于2023年度合肥考区会计专业技术资格考试考务日程安排及有关事项的通知
文章来源:http://czj.hefei.gov.cn/czdt/tzgg/14942889.html
正在阅读:
2023年安徽合肥考区会计专业技术资格考试考务日程安排12-23
母亲的爱作文700字05-27
关于冬天的英语日记【5篇】12-21
忠县教育局:2019年重庆忠县中考录取分数线(已公布)03-30
期盼作文500字09-30
2016年浙江金华小升初录取查询网址:www.jhedu.org03-09
2017年贵州职称英语报名网站:贵州人事考试信息网03-14
公安机关党建工作总结范文08-08
蚌埠红旗三路小学介绍02-19