>
各位硕士考生:
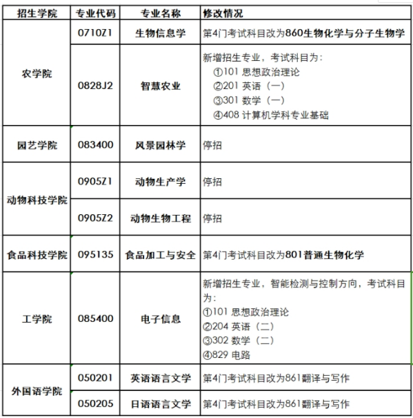
根据《教育部办公厅关于进一步规范和加强研究生考试招生工作的通知》(教学厅〔2019〕2号)文件精神,我校拟将2024年硕士研究生招生专业及考试科目进行调整优化,为方便各位考生提前做好准备,现将2024年硕士研究生招生目录拟修改部分公布如下图,其余专业请暂时参考2023年招生目录。
请考生务必注意:2024年硕士研究生正式的招生简章和招生目录以2023年9月份我校公布的最终结果为准(若本通知与教育部2024年文件有冲突,以教育部文件为准)。
本文来源:https://www.wddqw.com/JVvv.html
相关文章:
正在阅读:
江苏:南京农业大学2024年硕士研究生招生考试专业目录预通知08-10
福建宁德2017下半年银行从业资格考试报名入口:中国银行业协会02-01
[检验工作人员的工作计划]检验人员工作计划模板08-15
故事大全睡前故事4~6岁04-11
端午节作文800字12-04
2019年河北省中职学校招生(各类)录取控制分数线公布04-13
遇到碎片化生活作文1000字11-04
小学二年级游记作文250字[6篇]06-30
云南高级会计师考试报名时间,2016年云南高级会计师考试成绩查询网址:http://kzp.mof.gov.cn/03-15
同学聚会主持词范文参考07-15
2022重庆市涪陵区教育事单位赴外公开招聘高校毕业生体检人员名单及有关事宜须知06-28