【#中考# 导语】®文档大全网从黄浦区教育考试中心了解到,2022年上海黄浦区中招个别报名学生(往届生、返沪生) 现场确认注意事项及应携带的材料已发布,详细内容如下:




正在阅读:
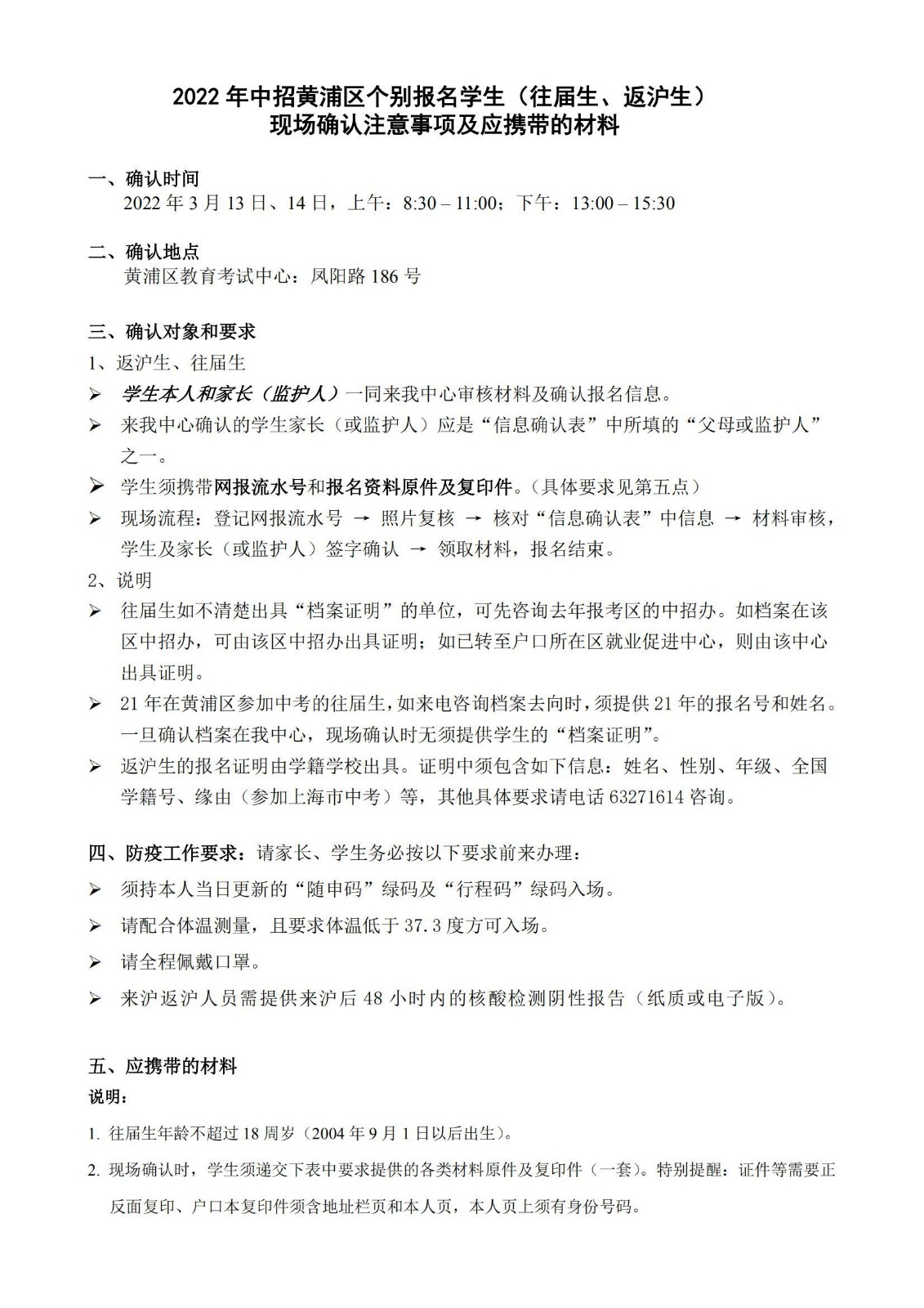
2022上海黄浦区中招个别报名学生(往届生、返沪生)现场确认注意事项及应携带的材料03-20
2016税务师考试讲义《财务与会计》:存货的初始计量05-09
2018上半年贵州翻译资格准考证打印入口【已开通】05-31
2021年新疆暖通工程师考试成绩查询入口09-06
2023年上海青浦高考资格审核与信息确认时间:2022年11月3日起10-17
2020年8月云南曲靖自考报名时间:6月22日至6月30日12-01
2021年山西晋中榆社县公开招聘大学生村官工作拟聘用人员公示09-13
六年级教师节作文300字范文12-30