>
【文档预览】 文档大全网整理发布2002年黑龙江哈尔滨市中考物理真题及答案(Word版),前五页预览如下:
本文来源:https://www.wddqw.com/IzKv.html
相关文章:
正在阅读:
2002年黑龙江哈尔滨市中考物理真题及答案(Word版)05-30
2017推荐生考试暨中考压轴题备考(十二)答案09-22
2016年成人高考高起点日语试题及答案汇总03-19
2018年辽宁高考理综试卷及答案05-14
爸妈,我想对你们说作文700字10-05
2020云南曲靖陆良县面向全国应届高校毕业生专项招聘教师公告【28名】12-21
设计院述职报告模板样本【三篇】07-23
2019年陕西资产评估师考试科目已公布共设4科目09-24
小学一年级写事作文300字(三篇)03-04
欢迎到我家乡来作文500字08-07
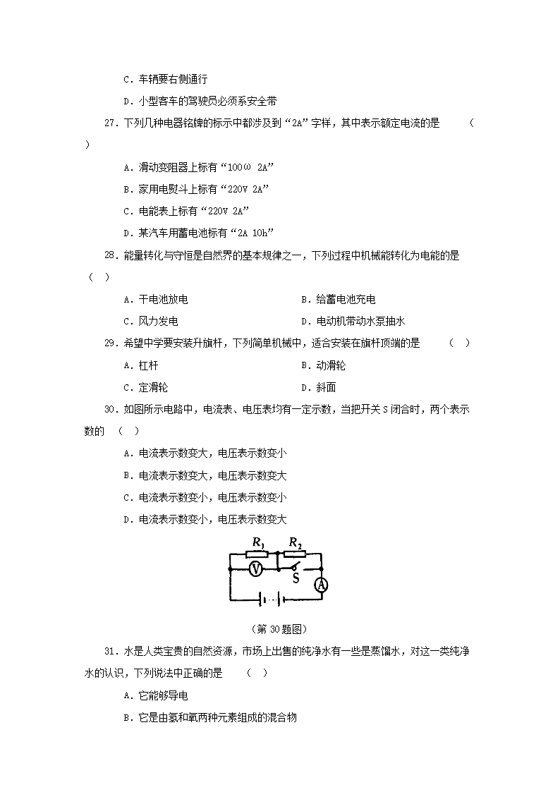
[高校社会实践活动优秀案例]高校社会实习活动总结03-08