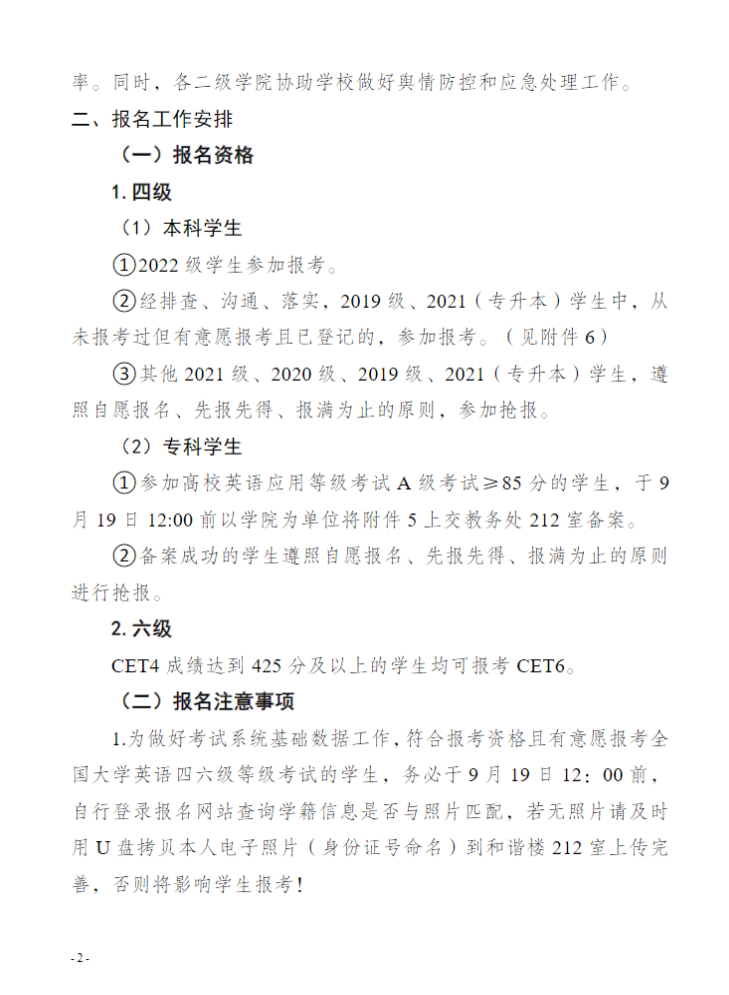
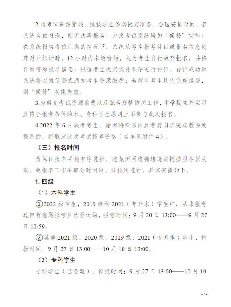
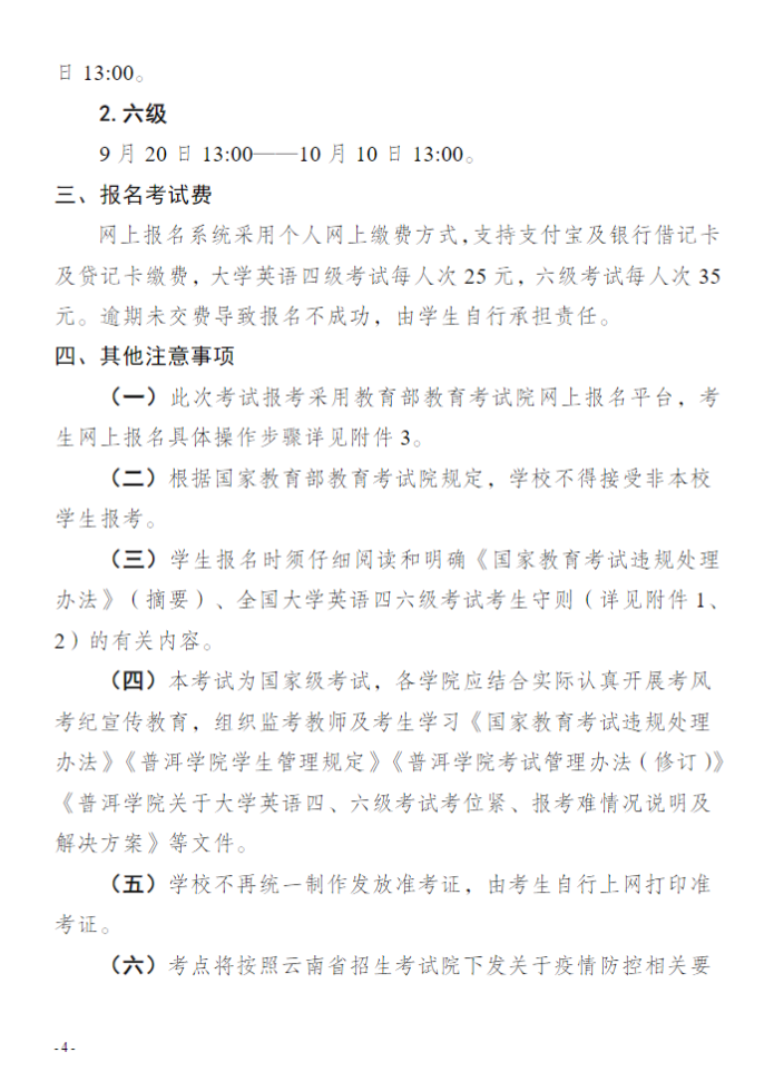
【#四六级考试# 导语】®文档大全网从普洱学院教务处获悉,2022年下半年云南普洱学院英语四、六级考试报名的通知已公布,报名时间9月20日-10月10日,具体详情如下:






附件:点击查看
原文标题:关于组织2022年下半年全国大学英语四、六级考试报名的通知
文章来源:https://jwc.peuni.cn/info/1173/4347.htm
正在阅读:
2022年下半年云南普洱学院英语四、六级考试报名的通知10-10
英国移民的四种方式介绍03-14
2023山东淄博沂源县中医医院招聘劳动合同制人员32人(报名时间:1月10日至11日)01-10
小学生有关读书的作文600字【五篇】11-28
2018年12月英语四级词汇讲解丨考点归纳:avoid09-01
探索与追逐作文900字01-09