>
本文来源:https://www.wddqw.com/Ighv.html
相关文章:
正在阅读:
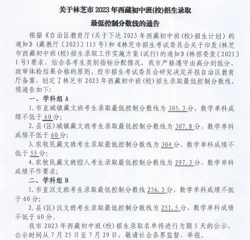
2023年西藏林芝市初中班录取最低控制分数线07-27
2019交通银行招聘试题及答案:综合知识(二)08-10
共享单车是好是坏作文600字11-18
2019年山西人民检察院及所属单位考录公务员体能测评和复审公告11-07
2018年江苏连云港中考化学试题及答案05-04
文艺演出活动策划书08-10
高二周记600字:我喜欢月下05-20
不同类型的孩子该进行什么特长学习?06-07
鸡年春节贺卡祝福语简洁版07-01
2017海南三亚中考成绩什么时候能查01-10
小学二年级《克和千克》数学教案及教学反思06-07