【#会考# 导语】©文档大全网会考频道从营口市教育局了解到,2023年辽宁营口普通高中信息技术、通用技术、音乐及美术科目学业水平合格性考试的通知已公布,考试时间安排在3月31日。具体如下:

各县(市)区教育局、市招考办,全市各普通高中:
按照《辽宁省普通高中学业水平考试实施方案》(辽教发﹝2019﹞71号)和《辽宁省普通高中信息技术等科目学业水平合格性考试相关要求的通知》(辽教发﹝2019﹞72号)要求,市教育局拟于2023年3月31日开展信息技术、通用技术、音乐及美术科目学业水平合格性考试笔试,现将有关事宜通知如下,请认真执行。
一、参加考试对象
全市2021级普通高中在籍学生及2023年前普通高中信息技术、通用技术、音乐、美术学科学业水平考试不合格需参加补考人员。
二、考试科目、形式和时间
(一)考试科目
普通高中信息技术、通用技术、音乐、美术学科
(二)考试形式
考试形式为闭卷笔试,其中信息技术和通用技术为分堂分科,音乐、美术为同堂分科。
(三)考试时间
3月31日7:30—8:20信息技术
3月31日8:30—9:20通用技术
3月31日9:30—10:50音乐、美术
三、命题工作
命题工作由市教育局组织实施,考试范围及内容见各学科考试说明。(见附件2、3、4、5)
四、成绩认定
信息技术、通用技术科目成绩包括笔试和“平时学习成果评定”或“技术实践能力评定”,其中笔试80分,“平时学习成果评定”或“技术实践能力评定”20分,两项成绩均须取得合格后,该科目成绩方认定合格。音乐科目成绩包括基础知识测试、面试、综合评价。美术科目成绩包括平时成绩、基础知识测试、实践考试。音乐和美术成绩认定方式由市教育局体卫艺科另行通知。
五、其他要求
(一)各普通高中负责2021级在籍学生和2020级需要补考的在籍学生报名工作,市招考办负责高中阶段其他学校在校生和相关社会人员报名工作。各普通高中要认真核对报名信息,避免漏报、错报。各普通高中于3月21日前将信息技术和通用技术学科报名表(见附件6)电子版和纸质版(加盖学校公章)报市教育局。
(二)各普通高中学校于3月21日前完成对本校学生音乐、美术平时成绩评定,于3月28日前完成信息技术平时学习成果评定、通用技术实践能力评定。
(三)请各普通高中严格按照市教育局统一规定时间完成考试工作,每考场30人,单人独座,按7-8-8-7排列,考试过程全程视频录像。各普通高中往届生和相关社会人员在其毕业所在学校考试。考试结束后将试卷密封,各普通高中将通用技术和信息技术试卷派专人(两人以上)送到市招考办保密室,市直普通高中将音乐和美术试卷密封后送市招办保密室,各县(市)区普通高中音乐和美术笔试考试阅卷工作由各县(市)区教育局体卫艺科具体负责。考场监控录像刻盘送到市教育局学前与高中教育科。
(四)各普通高中要认真落实课程方案,保证开齐开足开好国家规定课程,特别是技术(含信息技术和通用技术)、艺术(或音乐、美术)、体育与健康、综合实践活动、劳动、理化生实验等课程,保证课程效果。
电子邮箱:gz2998346@sina.com
体卫艺科高阳联系电话:2998354
电子邮箱:yk2998354@sina.com
市招考办叶琦联系电话:2698027
附件:
1.关于开展2023年营口市普通高中音乐美术学业水平合格性考试的通知
2.2023年营口市普通高中信息技术科目学业水平合格性考试说明
3.2023年营口市普通高中通用技术科目学业水平合格性考试说明
4.2023年营口市普通高中音乐科目学业水平合格性考试说明
5.2023年营口市普通高中美术科目学业水平合格性考试说明
6.报名表
营口市教育局
2023年3月15日
附件1
关于开展2023年营口市普通高中音乐
美术学业水平合格性考试的通知
各县(市)区教育局、局直各高中:
按照年度工作安排,市教育局将在2023年3月31日举行2021级学生音乐、美术学科学业水平合格性考试。同时,举行2020级学生音乐、美术学科学业水平合格性考试补考。现将具体事宜通知如下。
一、考试时间
(一)2021级学生音乐、美术学科的理论笔试按照《关于开展营口市普通高中2023年信息技术、通用技术、音乐及美术科目学业水平合格性考试笔试的通知》要求执行。
(二)2021级学生美术专业技能考试时间为2023年3月31日13:30—15:30。
(三)2021级学生音乐专业技能考试时间为2023年4月3日—4日。局直各高中具体考试时间另行通知。各县(市)区自行安排考试时间。
二、考试组织
(一)局直各高中
音乐、美术学科的专业技能考试由市教育局统一组织,美术考试用纸统一发放。
(二)各县(市)区高中
1.由属地教育行政部门负责组织属地高中相应考试。
2.音乐、美术学科的理论考试全市统一命题,统一时间考试。各县(市)区教育局负责本辖区内的考试组织和阅卷工作,并于4月17日前音乐、美术两科最终成绩报市教育局体卫艺科。
三、考试地点
(一)局直各高中考点设在本学校。
(二)各县(市)区教育局负责安排属地考点。
四、其他要求
各县(市)区、各普通高中要认真执行《辽宁省普通高中学业水平考试实施方案》(辽教发〔2019〕71号)文件精神,成立考试领导小组负责此项工作,制定本地本校具体实施方案。要做好参加音乐、美术学科理论考试的考生人数(含补考考生)统计及考场编排工作。要认真做好考试的组织工作,严肃考试纪律,严格执行评分标准。要按市教育局统一规定时间组织考试,并做好成绩登记与上报工作。局直各高中于3月22日前上报音乐美术平时成绩评定表。
联系人:高阳
联系电话:2998354
电子邮箱:yk2998354@sina.com
附件2
2023年营口市普通高中信息技术科目
学业水平合格性考试说明
一、考试范围及内容
营口市普通高中信息技术科目学业水平合格性考试依据《普通高中信息技术课程标准(2017年版2020年修订)》,要求学生掌握与数据、计算、信息系统和信息社会四个学科大概念相关的学科知识,具备信息意识、计算思维、数字化学习与创新和信息社会责任综合素养。考试范围包括2020年教育部颁布的《普通高中信息技术课程标准(2017年版2020年修订)》中规定的“数据与计算”“信息系统与社会”两个模块。
二、考试方式和安排
营口市普通高中信息技术科目学业水平考试分基础知识测试和平时学习成果两部分。
(一)基础知识测试
基础知识测试采用笔试方式,试卷易中难试题比例控制在7:2:1左右。考试时间为50分钟,题型为单项选择题,共40题,每题2分,满分为80分。
(二)平时学习成果
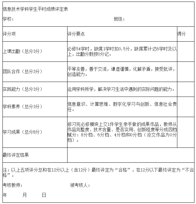
平时学习成果成绩评定与学分认定结合实施,采取过程性评价和终结性评价相结合方式,满分为20分,主要考核学生上课出勤、团队合作、实践能力、学科素养、学习成果等,每个学生修习完必修模块应上交1件成果作品,相关材料及作品作为平时学习成果认定的主要依据。评点标准:
上课出勤(3分):必修54学时,缺席1学时扣0.5分。缺席累计达6学时及以上,出勤分数按0分记。
团队合作(3分):平等友善,善于交流,谦虚谨慎,化解矛盾,接受批评,创造能力。
实践能力(3分):运用学科所学,解决学习生活中遇到的实际问题的能力。
学科素养(3分):信息意识、计算思维、数字化学习与创新、信息社会责任。
学习成果(8分):修习完必修模块上交1件学生亲手做的成果作品,教师从作品完整度、技术含量、是否实用、创新程度等分成四档赋分:8分档、6分档、4分档和0分档(没交作品为0分档)。附“信息技术科学生平时成绩评定表”。
三、成绩认定与呈现
信息技术科目学业水平合格性考试终评成绩以合格或不合格呈现。其中,基础知识测试原始分在48分以上(含48分)评定为单项“合格”,原始分在48分以下,评定为单项不合格;平时学习成果评分在12分以上(含12分)评定为单项合格,评分在12分以下,评定为单项不合格。“基础知识测试”和“平时学习成果”两单项均达到合格标准,终评成绩为合格,一项不合格或缺考,终评成绩为不合格。申请同等学历人员只参加我市统一组织的基础知识测试。

附件3
2023年营口市普通高中通用技术科目
学业水平合格性考试说明
一、考试范围和内容
普通高中通用技术科目学业水平合格性考试依据《普通高中通用技术课程标准(2017年版2020年修订)》,要求学生具备与技术意识、工程思维、创新设计、图样表达和物化能力五个方面学科综合素养。考试范围为2017年教育部颁布的《普通高中通用技术课程标准》中规定的必修课程“技术与设计1”和“技术与设计2”两个模块。
二、考试方式和安排
普通高中通用技术科目学业水平合格性考试分基础知识测试和技术实践能力评定两部分。
(一)基础知识测试
基础知识测试采用笔试方式,试卷易中难试题比例控制在7:2:1左右。
基础知识测试试卷满分80分,考试时间为50分钟。试卷分为单项选择题、多项选择题。单项选择题共30题,每题2分,共60分;多项选择题共5题,每题4分,共20分。
(二)技术实践能力评定
技术实践能力评定与学分认定结合实施,采取过程性评价和终结性评价相结合方式,满分为20分,主要考核学生上课出勤、团队合作、技术实践方案制定、图样表达、模型(实物)制作、技术试验、产品评价等方面情况,每个学生修习完必修模块应上交1件技术作品,相关材料及作品作为技术实践能力认定的主要依据。
三、成绩认定和呈现
通用技术科目学业水平合格性考试终评成绩以合格或不合格呈现。其中,基础知识测试原始分在48分以上(含48分)评定为单项“合格”,原始分在48分以下,评定为单项“不合格”;技术实践能力评分在12分以上(含12分)评定为单项“合格”,评分在12分以下,评定为单项“不合格”。“基础知识测试”和“技术实践能力评定”两单项均达到合格标准,终评成绩为“合格”,一项不合格或缺考,终评成绩为“不合格”。申请同等学历人员只参加各市统一组织的基础知识测试。
技术实践能力评定表

考核教师:被考核人:
年月日
附件4
2023年营口市普通高中音乐科目
学业水平合格性考试说明
一、考试范围及内容
普通高中音乐科目学业水平合格性考试依据《普通高中音乐课程标准(2017版)》,并结合我市教育教学实际确定,考试范围以现有教材内容为准,包括《音乐鉴赏》《歌唱》《演奏》《音乐编创》《音乐与舞蹈》《音乐与戏剧表演》六个必修模块的内容,由学生根据自身兴趣爱好和发展需求从中自选一个模块学习考试。重点观测和评价以下四方面内容:
(一)综合评价考试重点考查学生学习音乐过程中的态度、方法和效率;
(二)对模块知识的认知、体验,感知音乐的能力和审美情趣;
(三)参与音乐实践的主动性、表现水平及合作协调意识;
(四)对所提供的音乐素材进行创作表达,以及对音乐文化的理解评价。
二、考试方式和安排
普通高中音乐科目学业水平合格性考试采取过程性评价和终结性评价相结合方式,分为基础知识测试、面试和综合评价三部分。
(一)基础知识测试
基础知识测试采用笔试或电脑测试方式,对各课程模块音乐理论知识的测试,题型为选择题,试卷满分30分,考试时间为40分钟。
(二)面试
面试主要对表演类模块技能技巧的测试,满分60分。
(三)综合评价
通过对学生日常学习表现和结合学生艺术素质测评档案情况进行综合性评定,满分10分。
三、成绩认定与呈现
普通高中音乐科目学业水平考试成绩呈现形式为“合格”和“不合格”。按评分点给分后,总分60分及以上为合格,59分以下为不合格。考试不合格者可根据考试安排补考,补考合格的记为“合格”。
附件5
2023年营口市普通高中美术科目
学业水平合格性考试说明
一、考试范围和内容
普通高中美术科目学业水平合格性考试依据《普通高中美术课程标准(2017版)》,并结合我市教育教学实际确定,考试范国以现有教材内容为准,包括《美术鉴赏》《绘画·雕塑》《工艺·设计》《书法·篆刻》《现代媒体艺术》五个系列九个模块的内容。考查学生的美术基础知识和基本技能,对所学模块的相关美术技法和美术语言的理解与掌握,对美术鉴赏方法的了解、掌握与运用。
二、考试方式和安排
普通高中美术科目学业水平合格性考试采取过程性评价和终结性评价相结合方式,分为平时成绩、基础知识测试、实践考试三部分。
(一)平时成绩,根据学生平时上课出席、作业完成等情况赋分,满分10分。
(二)基础知识测试:采用笔试方式试卷易中难试题比例控制在7:2:1左右。考查学生对美术鉴赏即选修模块基础知识的理解和掌握,恰当使用美术术语,以自己的观点描述、分析、接受和评价美术作品的能力,题型为选择题,满分30分,考试时间40分钟。
(三)实践考试:主要考查《绘画》《雕塑》《设计》《工艺》《书法》《篆刻》和《电脑绘画与电脑设计》及《摄影摄像》八个技能性强、实践强的模块选修模块中的选修内容,学生任选一个模块,现场操作,以作品形式呈现,做到主题突出,会运用相关的形式语言,表现出具有一定美感的、能够反映学生对所学模块的美术知识和技能的掌握与运用,满分60分,考试时间120分钟。
三、成绩认定与呈现
普通高中美术科目学业水平考试成绩呈现形式为“合格”和“不合格”。按评分点给分后,60分及以上为合格,59分以下为不合格。考试不合格者可根据考试安排补考,补考合格的记为“合格”。
附件6
报名表

1.报名表以EXCEL形式报送,(电子版另发)文件名为“学校名称+信息技术”、“学校名称+通用技术”和“学校名称+艺术”。
2.在备注中注明是否为补考学生。
原文标题:关于开展2023年营口市普通高中 信息技术、通用技术、音乐及美术科目学业水平合格性考试笔试的通知
文章来源:http://jyj.yingkou.gov.cn/004/20230315/16c3f097-e5e4-401e-8f43-c6370e1fd8b0.html
正在阅读:
2023年辽宁营口普通高中信息技术、通用技术、音乐及美术科目学业水平合格性考试的通知03-16
初中五一劳动节作文600字5篇12-06
党员组织关系介绍信模板范文|关于党员组织介绍信范文06-11
2017云南迪庆州事业单位考试报名入口准考证打印入口11-13
新疆2019年12月消防考试证书_新疆2019年12月英语六级查分网址:http://cet.neea.edu.cn/cet01-25
高二物理知识点梳理选修二08-26
给小朋友讲的简短童话故事集锦【四篇】10-27
2022年6月24、25、26日吉林医师实践技能考试(口腔执业类别)通过考生准考证号06-28
四年级优秀作文:我的爷爷作文400字09-26