湖南省特教中等专业学校系湖南省残疾人联合会下属财政全额拨款事业单位,主要开展残疾人中等职业教育。学校位于湖南省长沙市天心区,交通便利,校园环境优美,设施设备先进,师资力量雄厚。因工作需要,学校决定面向社会公开招聘劳务派遣工作人员6名,现将招聘方案公告如下:
一、组织领导
由学校办公室具体负责实施,招聘工作全过程按照本实施方案的要求进行。学校督查考核工作小组对招聘工作全程监督。
二、招聘原则
按照国家有关法律、法规和政策规定,遵循公开、公正、竞争、择优的原则,根据工作需要择优聘用。
三、招聘基本条件
(一)遵纪守法,品行端正,拥护中国共产党的领导;
(二)热爱特殊教育事业,关爱残疾人,具有奉献精神;
(三)具有较强语言表达沟通能力;
(四)服从单位的人事制度改革及工作安排;
(五)身体条件符合应聘职位所需要求;
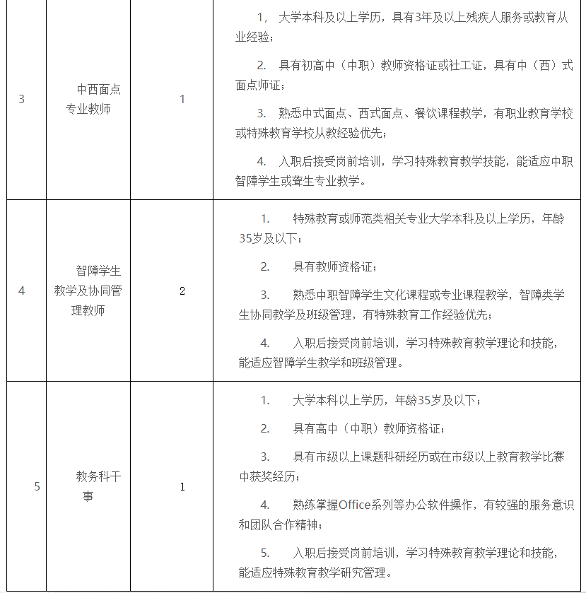
四、招聘岗位、人数及具体条件

五、招聘程序
(一)发布招聘公告
2023年8月23日通过湖南省特教中等专业学校网站发布招聘信息。
(二)报名
1.报名时间:2023年8月23日—2023年8月25日
2.报名方式:请应聘者将个人简历及有关资料发送至邮箱:bangongshi@hntjzz.com,并电话确认(15973300959崔老师)。
应聘人员提供的材料须真实有效,如弄虚作假,取消应聘资格。
(三)资格审查
1.对应聘人员电子简历进行资格审查后,学校办公室电话通知符合考试条件的应聘人员到校参加资格复审。
2.应聘人员根据电话通知携带身份证、学历学位证以及该岗位要求的其它材料原件及复印件供现场资格复审。
(四)技能考核及面试
1.资格复审合格人员进入技能考核及面试环节。
2.应聘教师岗位的考核内容为本专业课程15分钟试讲(中西面点及康复医学教师考核内容加试现场实操),应聘教务科干事岗位的考核内容为文字写作能力考核。
3.面试内容为道德品质、专业知识、综合能力等。
(五)体检
根据应聘同一岗位综合成绩排名先后,按照招聘岗位人数1:1的比例确定体检人选,体检在指定的市级以上医院进行。体检参照国家公务员录用的体验标准执行。如有体检不能胜任相应岗位者,按应聘同一岗位综合成绩排名先后进行等额递补一次。
(六)公示
根据综合成绩和体检结果,经学校总支会集体研究确定拟聘用人员。拟聘人员名单在湖南省特教中等专业学校网站公示。
(七)聘用
录取人员与学校指定的劳务派遣公司签订聘用合同。合同期满,根据学校需要决定是否续聘。聘用期内实行试用制。试用期内不能胜任所聘岗位工作者,解除聘用合同。
(八)招聘岗位性质及待遇
录取人员实行合同聘用制管理,签订劳务派遣合同。试用期满后的工资待遇参照长沙市编外教师待遇标准计发,五险一金由聘用人员与劳务派遣公司协商购买。
六、地址及联系方式
地址:长沙市天心区中意二路830号
联系人:崔老师
联系电话:15973300959
学校网址:http://www.hntjzz.cn
学校纪检电话:0731-82739048
湖南省特教中等专业学校
2023年8月23日
正在阅读:
2023年湖南省特教中等专业学校招聘劳务派遣工作人员6人公告(长沙)08-24
流星雨作文450字05-08
祝愿端午节幸福安康英语寄语11-30
博学多才的老爸作文800字07-08
2018河北省衡水武邑中学音、体、美、心教师招聘公告05-01
2021杭州银行浙江总行小微金融部招聘启事【8月6日截止】08-02
2015年甘肃省白银市直事业单位真题及答案(Word版)11-29
四年级暑假见闻日记600字5篇03-28
超市收银员的工作总结和计划怎么写|超市收银员个人工作总结怎么写12-22
高二语文文言文翻译的十种方法05-01