【#考研# 导语】®文档大全网考研频道从东北大学了解到,[辽宁]东北大学2023年硕士研究生招生复试分数线已公布,具体如下:

一、学术学位

二、专业学位

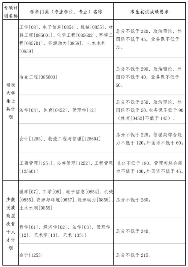
三、专项计划

四、单独考试

五、其它说明
1.进入复试的初试成绩基本要求是我校各学科(类别)、专业(领域)考生进入复试的最低分数要求,各学院可根据学科特点、统考招生计划数、生源情况制定本单位各学科(类别)、专业(领域)考生进入复试的初试成绩要求。考生初试成绩须达到各学院制定的各学科(类别)、专业(领域)考生进入复试的初试成绩要求才能进入复试。
2.工作单位和户籍在国务院公布的民族区域自治地方,且定向就业单位为原单位的少数民族在职人员考生,可享受少数民族照顾政策,即在学校复试基本分数线基础上总分降10分,单科降5分。
3.“对口支援西部地区高校定向培养研究生计划”执行全国硕士研究生招生考试复试基本分数要求(A类考生)。
4.“大学生志愿服务西部计划”“选聘高校毕业生到村任职”“三支一扶计划”“高校学生应征入伍服现役退役”等享受照顾政策按照教育部相关规定执行。符合教育部享受照顾政策的考生,须按照《东北大学2023年硕士研究生招生考试网报公告》要求在规定时间内提交有关证明材料,逾期视为放弃,我校将根据教育部最新文件及名单进行审核。
5.复试相关工作安排请关注我校研究生招生信息网后续公布的有关通知。
原文标题:东北大学2023年硕士研究生招生考试考生进入复试的初试成绩基本要求
文章来源:http://yz.neu.edu.cn/2023/0313/c5932a226930/page.htm
正在阅读:
[辽宁]东北大学2023年硕士研究生招生复试分数线公布03-14
贵州黔东南2020年初级会计职称考试报名网址:kzp.mof.gov.cn03-25
宁夏医科大学2021年普通本专科招生章程07-17
​2022年秋季云南普洱中小学教师资格认定公告09-14
初中班主任工作计划表格式201606-14
提倡体育运动口号三篇12-30
人教版2016初三上册科学作业本答案05-20
2016年劳动合同范本标准版-2016零售业劳动合同范本05-26
吉林省吉林市2022年成人高考报名时间及入口(9月11日—9月17日)09-01
入团志愿书填写范本200字|高三入团志愿书200字范本08-20
平安夜祝福语:祝福平安快乐一生03-19