
1.公办幼儿园招生
计划于2023年春季学期启用。作为首都师范大学横琴子期实验幼儿园的分园,由首都师范大学团队运营管理。
该园于2022年秋季公办幼儿园招生期间,曾启动招生预登记工作,经审核拟录取幼儿178名(其中小班46人,中班80人,大班52人)。上述178名幼儿将由幼儿园负责通知2023年春季入学事宜,无需再重复报名。
子期实验幼儿园(伯牙分园)地点:位于横琴琴政路740号
报名有什么要求?需要准备什么材料?
2023年春季学期仅有首都师范大学横琴子期实验幼儿园(伯牙分园)面向社会招生。因该园目前正在建设当中,存在一定不确定性,开园时间以通知为准。具体详情如下:
一、申报条件
符合以下报名要求和年龄规定的幼儿,可申请首都师范大学横琴子期实验幼儿园(伯牙分园)学位。由合作区民生事务局审核通过后,安排公办学位。已就读合作区公办幼儿园的幼儿不接受区内公办幼儿园的转学申请。
①报名要求
1.幼儿为横琴户籍,幼儿或其法定监护人持有合作区内完全产权的住宅性房产,且房产与户籍登记地址一致;
2.幼儿为横琴户籍,其法定监护人为横琴重点企业(含中央、省、市驻横琴直属及区机关单位等)高级管理人员或业务骨干人员;
3.幼儿持有澳门居民身份证,其法定监护人持有合作区内完全产权的住宅性房产;
4.幼儿为横琴户籍,其法定监护人在横琴有工作或居住;
5.幼儿持有澳门居民身份证,其法定监护人在横琴工作或居住。
②年龄规定
小班:须为2022年8月31日前满三周岁(即2018年9月1日至2019年8月31日出生)的适龄幼儿;
中班:须为2022年8月31日前满四周岁(即2017年9月1日至2018年8月31日出生)的适龄幼儿;
大班:须为2022年8月31日前满五周岁(即2016年9月1日至2017年8月31日出生)的适龄幼儿。
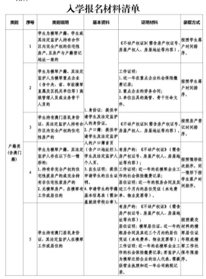
二、入学报名材料清单
三、注意事项
1.学位安排顺序按“申报条件”所述顺序依次录取。空余学位有限,如未被录取的,请家长做好合理安排。
2.报名材料按照报名系统要求如实上传。
3.插班学位有限,可能无法满足所有符合条件幼儿的插班需求,幼儿监护人在家庭购房和户籍迁移时请谨慎考虑。
4.家长须在规定时间内完成网上报名,逾期不再受理。
5.因个人原因造成报名登记信息不准确或提供虚假信息,从而导致无法安排学位的,责任自负。
2.公办中小学转学插班
符合申报条件的义务教育阶段在校学生可按实际学位情况报名插班,具体详情如下:
一、申报条件
符合以下类别的学生可申请合作区公办中小学插班,由合作区民生事务局审核通过后,统筹安排公办学位。已就读合作区公办学校的学生不接受区内公办学校转学申请。
报名类别:
1.学生为横琴户籍,学生或其法定监护人持有合作区内完全产权的住宅性房产,且房产与户籍登记地址一致;
2.学生为横琴户籍,其法定监护人为横琴重点企业(含中央、省、市驻横琴直属及区机关单位等)高级管理人员或业务骨干人员;
3.学生持有澳门居民身份证,其法定监护人持有合作区内完全产权的住宅性房产;
4.学生为横琴户籍,其法定监护人在横琴有工作或居住;
5.学生持有澳门居民身份证,其法定监护人在横琴工作或居住。
二、入学报名材料清单
三、注意事项
1.学位安排顺序按“申报条件”所述顺序依次录取。空余学位有限,特别是小学三、四、五年级。合作区民生事务局将进行统筹安排,如不服从统筹安排的,视为自动放弃。未被录取的,请家长做好合理安排,避免对学生继续就学造成影响。
2.学籍管理办法规定,毕业学年第二学期不予插班,故小学六年级和初中三年级不招收插班生。
3.报名材料按照报名系统要求如实上传,学籍信息表未能提供视为资料不齐全,不予受理转学申请,并不做另行通知。
4.未在“学籍系统”建立学籍的,还须提交加盖原就读学校公章的在读证明(非中文证明还需附中文译文公证书)。
5.家长须在规定时间内完成网上报名,逾期不再受理。
6.根据《珠海市教育局关于做好进城务工人员随迁子女在我市参加中考工作的意见》(珠府办〔2013〕16号)中的“随迁子女纳入报考示范性普通高中指标生计划的范畴,需初中三年在珠海市同一学校就读并持有该校连续3年完整学籍的应届初三毕业生”规定和珠海市高中阶段学校招生工作实施细则等文件要求及精神,已就读初中的非珠海市户籍学生,中途申请转学的,不享受珠海市普通高中指标生资格。
3.公办幼儿园招生和中小学转学插班什么时候报名?如何报名?重点来啦!
一、报名时间
报名时间为2022年12月10日9时至2022年12月18日18时,凡在规定期限内完成网上报名申请学位的,均为有效申请,与报名时间先后无关。
二、报名方式
采取网上报名方式进行,登录横琴粤澳深度合作区招生系统(http://14.29.71.19:8860/visithqedu)进行报名。
招生流程:
一、网上报名
时间:2022年12月10日-12月18日
在规定报名时间内登录合作区招生系统,根据操作指引,填报相应信息,如实上传证明材料,并确认提交。
二、审核信息
时间:2022年12月19日-2023年1月9日
合作区民生事务局汇总网上报名信息后,核实报名登记资料,报名登记资料以本次报名截止前登记信息为准。
三、查询学生/幼儿录取结果
时间:2023年1月10日
登录合作区招生系统(http://14.29.71.19:8860/visithqedu)查询录取结果。
四、校(园)方通知已录取学生/幼儿入学事宜
时间:2023年1月11日-1月18日
录取幼儿园/学校负责联系学生家长报到事宜,合作区民生事务局不再另行通知。家长按照幼儿园/学校要求,做好入学准备。
特别说明:
一、住宅性房产
“住宅性房产”特指合作区范围的房产,且房产登记用途须为“住宅”或“成套住宅”。所有房产信息均以珠海市不动产登记中心出具的《房地产权证》《不动产权证书》《珠海市个人房产预告登记证明》等房屋权属证明记载为准。
二、完全产权
“完全产权”是指以下情况:
①父亲或母亲个人拥有该房产100%产权;
②夫妻共有同一房产100%产权;
③入学学生本人拥有该房产100%产权;
④父母和学生本人一起拥有同一房产100%产权。
其他:
一、在招生录取过程中,招生事宜可咨询合作区民生事务局,电话:0756-8841660。
二、在招生录取过程中,如发现任何单位或个人向法定监护人索取费用等违纪、违法行为,请向合作区民生事务局反映,电话:0756-8936236。
三、本文最终解释权归合作区民生事务局。
正在阅读:
2023年广东珠海横琴新区中小学转学插班政策公布!12月18日报名截止12-13
广东2016年12月英语四级查分网站:学信网www.chsi.com.cn09-05
初三日记300字:放学前一分钟03-27
一年级小朋友,这些口算题你能搞定吗?08-06
岁月静好只忆曾经作文12-19
早安温馨问候祝福句子【三篇】02-23
2016下半年甘肃天水会计从业资格考试报名时间:10月18日起04-28
幼儿园班主任期末工作总结-幼儿园班主任期末工作总结02-11
晋升中医副高述职报告范文01-13
家有妈妈作文400字08-07