










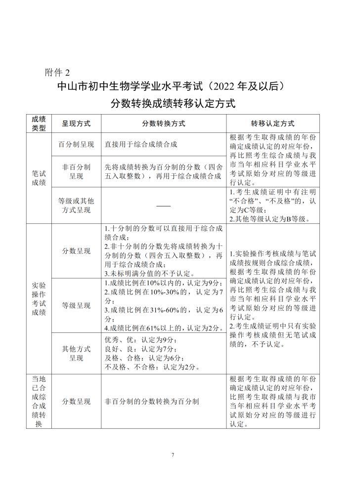
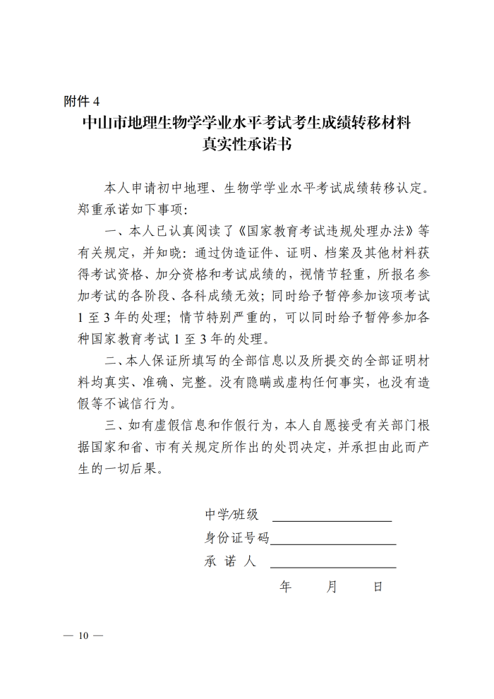
原文标题:中山市教育和体育局关于中山市初中地理、生物学学业水平考试成绩转移和认定办法的通知
文章链接:http://zk.zsedu.cn/info/919711.jspx
正在阅读:
关于广东中山市初中地理、生物学学业水平考试成绩转移和认定办法的通知10-27
2017重庆万盛小升初报名网址:www.wsqedu.gov.cn09-06
最新感恩节英语作文范文:Thanksgivingheart06-12
2017年成考专升本生态学基础总结01-15
参观武训纪念馆有感作文800字05-22
2017年青海中级会计职称考试报名入口09-19
小学五年级语文教学工作计划|小学五年级语文教学工作计划04-15
让我们的心灵开满鲜花作文01-22
周一升旗仪式开场主持词12篇02-27
简短启蒙故事02-08