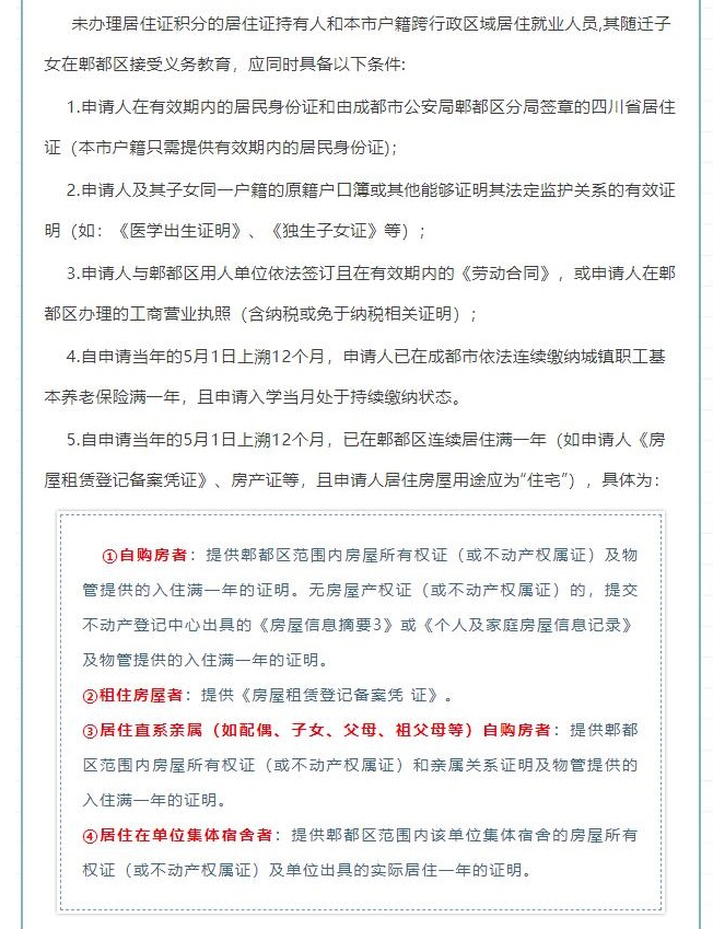
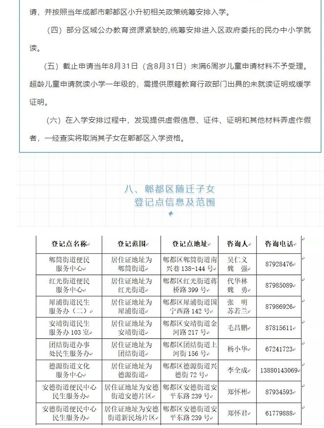
>
【#教育# 导语】2022年四川省成都市郫都区随迁子女入学办理须知已发布。©文档大全网为您整理了以下内容,供您参考。
本文来源:https://www.wddqw.com/HfPm.html
相关文章:
正在阅读:
2022年四川省成都市郫都区随迁子女入学办理须知11-06
2020年中级银行从业资格考试练习题(2.14)01-13
初二抒情哲理散文:校园里的梧桐树_300字03-13
2017取消会计从业资格-湖南娄底2017年会计从业资格考试成绩查询入口:湖南省财政厅02-14
喜迎圣诞节的温馨祝福短信09-09
从此他不再堕落作文1000字12-30
2018年山东监理工程师报名入口【3月12日开通】04-08
人教版小学六年级语文毕业试卷考试与答案,苏教版小学六年级语文毕业模拟试题03-03
六年级日记:蜗牛遇盐之_350字05-18
劳动节的意义 五一劳动节的由来|五一劳动节的作文:劳动节游玩05-05
2018云南执业医师二试成绩查询时间、方式及入口08-31