
蚌埠市财政局已在发布会计初、高级资格考试相关通知。
2.会计初级资格考试报名相关网址是什么?
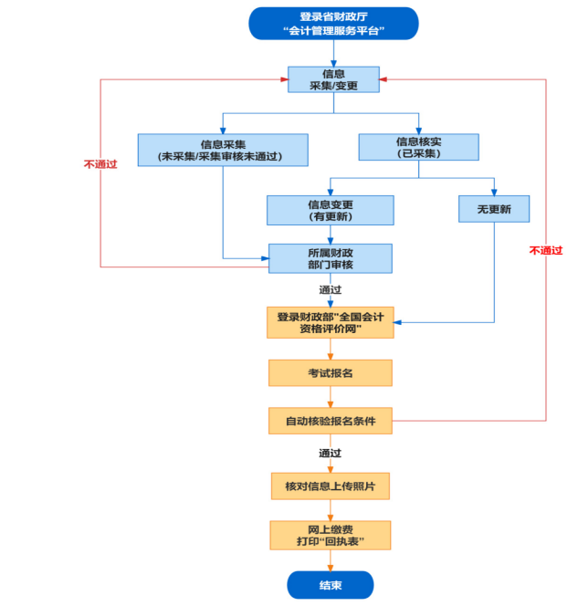
信息采集或变更网址(安徽省会计管理服务平台):http://39.145.0.238:8801/web/#/home;
考试报名网址(全国会计资格评价网):http://kzp.mof.gov.cn。
3.会计初级资格考试报名对信息采集有要求吗?
我市会计初级资格考试报名需要信息采集,已经采集的考生如信息有变化需要进行信息变更并重新提交,务必在规定的时间内完成信息采集或信息变更。
4.会计初级资格考试是“资格前审”还是“资格后审”?
我市初级资格考试实行“资格前审”,即在报名时对资格条件进行审核,初级考试成绩合格后不再进行资格审核,直接发放证书。
5.会计初级资格考试考试报名时间节点是什么?

6.会计初级资格考试报名的流程是什么?

我省会计管理服务平台登录已接入安徽政务服务网统一认证中心,修改账号登录密码和绑定手机号需要在安徽政务服务网(网址:https://sso.ahzwfw.gov.cn/login)或“皖事通”APP上操作,若有异常,请致电12345咨询政务网登录相关问题。
8.信息采集时,高中毕业学历可以上传哪些证明?
在信息采集时,高中、中专、职高和技校的毕业生,全日制学历选择“高中”,上传高中、中专、职高和技校毕业证书。
相关学历证书丢失的,可以开具教育管理部门的相关学历证明代替毕业证书上传。
9.信息采集时,学历证明上传国外学历证书的有什么要求?
持国外学历证书的考生,须上传教育部留学服务中心出具的《国外学位学历证书》。
10.没有从事会计工作,但系统提示需要上传会计工作年限证明,如何处理?
开始从事会计工作时间、从事会计工作年限、从事会计工作年限证明,是关联的三个字段,一般均为非必填,若未从事会计工作或者无法提供证明的,可不填。若填写了其中一项,则三项都要填写。
若本人未从事过会计工作,但从事会计工作年限显示为0,请删除。
11.信息采集如何填写聘任会计职务和聘任时间?
填写聘任专业技术职务、聘任时间的人员,必须具有会计专业技术资格证书。若有,请在“会计人才信息”中进行补充;若无,请勿填写聘任会计职务和聘任时间。
12.提交的信息采集什么时候能审核通过?
因报名期间信息采集或变更量大,财政部门会计管理机构按照考生提交的先后顺序加快审核进度,请大家耐心等待。为避免集中报名和审核拥挤,建议尽量提前完成信息采集或变更。
13.在岗状态需上传哪些材料?
在岗状态为“在会计岗工作”的,请上传“会计工作证明”;
在岗状态为“不在会计岗工作”的,请上传“工作证明”;
在岗状态为“待业”的,请上传“户口本内容页”或“居住证明”;
在岗状态为“在校生”的,请上传“学生证内容页”。
14.会计初、高级资格考试报名咨询方式有哪些?
缴费咨询电话:17305603214、18110926720
技术支持电话:0551-68150344
报名相关政策咨询电话:0552-2076967、2072957
原标题:2023年度会计初高级资格考试蚌埠考区报名常见问题解答
文章来源:https://czj.bengbu.gov.cn/czdt/tzgg/140632643.html
正在阅读:
2023年安徽蚌埠考区初级会计职称考试报名常见问题02-07
峨眉山作文200字11-21
2022年安徽出版专业职业资格考试合格分数线[已公布]03-11
2008年河南三门峡中考化学真题及答案(Word版)08-18
九年级描写雨的作文400字:听雨11-17
中国卫生人才网成绩查询入口:2019安徽妇产科主治医师查分系统03-29
德福网2017德福考试考点查询02-27
2021年山西省普通高校招生网上填报志愿时间:6月26日起07-28
2017考研专业课计算机大纲原文05-20
海南2021年ACCA报名时间及流程09-19
最美的风景作文800字11-24