
温州银行秉承“以人为本、德才兼备,人尽其才、人事相宜”的选人用人理念,为广大人才搭建施展才华的广阔发展平台,现诚邀全国优秀青年学子加盟。
一、招聘对象
(一)境内外高校全日制大学本科及以上学历2024年应届毕业生(部分岗位放宽至2022届、2023届毕业生);
(二)遵纪守法,诚实守信,具有良好的思想素质和职业道德,无不良嗜好和不良行为记录。认同温州银行发展目标、经营理念和企业文化,愿意履行温州银行员工义务和岗位职责;
(三)具有良好的综合素质和发展潜力,具有较强的学习能力、创新精神和协作意识,心理和身体素质良好,符合我行亲属回避政策。
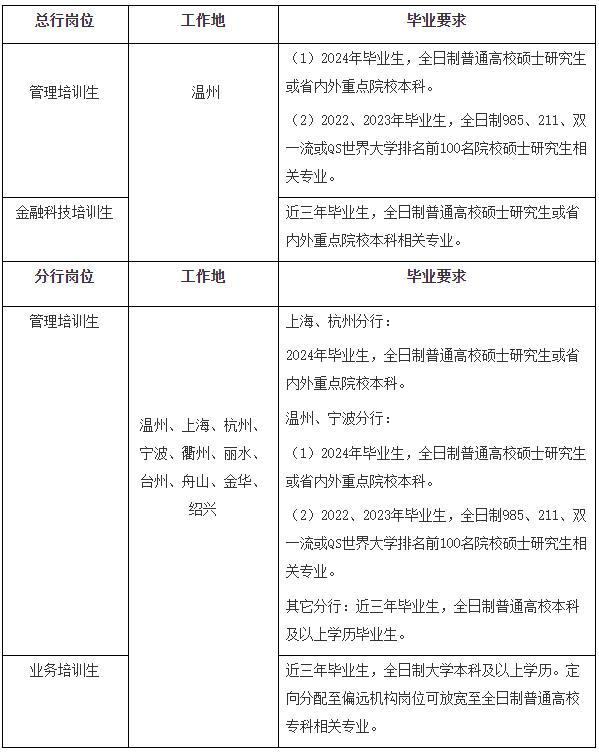
二、招聘岗位
岗位描述及岗位要求请登录招聘系统详细了解。
三、报名办法及注意事项
(一)应聘者请登录https://hr.wzbank.cn,注册后完成网上简历填报。
(二)为确保全面反映应聘者个人综合素质,请详细填写简历的各项内容;预留的手机号码应准确无误,上传照片应为本人近期免冠照,图像清晰、仪表整洁为宜;每位应聘者最多可投递2个志愿,简历投递成功后,请勿再重复投递。
(三)应聘者需对个人信息的完整性和真实性负责,不得弄虚作假,否则我行有权取消其考试和录用资格。
(四)境内高校毕业生取得毕业证、学位证,必须通过国家教育部认证;境外院校毕业生取得学历(学位)证书,必须通过国家教育部留学服务中心认证。
(五)在各招聘环节中,我行会及时通知进入下一环节的应聘者,请持续关注我行网站发布的招聘信息并保持手机通讯畅通;报名截止后一个月内未收到面试通知者,视作未通过筛选,应聘材料本行代为保密,将不再退还。
四、联系我们
关注我行招聘微信公众号:温州银行人才招聘(wzbankhr),可持续了解招聘进程。
正在阅读:
2024年度浙江温州银行毕业生招聘简章09-23
2004年11月翻译资格英语二级笔译综合能力真题及答案(Word版)12-02
2019江西省吉安双层公交观光巴士导乘人员招聘公告10-30
北京七高校联合发布2023年招生信息05-19
三年级过年趣事的作文300字01-27
适应碎片化的生活作文700字11-09
婴儿睡前小故事精选05-09
我学会了坚持作文600字12-24
幸福一家作文700字12-08
高中政治教师个人述职报告范文08-27
校园的秋天作文350字10-13