中考成绩公布后,考生如对考试成绩有异议,可于7月14日下午—15日中午12时前向报考学校提出书面申请,由各校汇总上报各县区中招办,市中招办将于7月16日统一组织复核。
中考投档分计算规则
中考招生投档时是以投档分为依据。投档分的计算办法如下:
1.投档总分=语文卷面成绩+数学卷面成绩+英语卷面成绩+物理卷面成绩×0.9+化学卷面成绩×0.6+道德与法治卷面成绩×0.5+历史卷面成绩×0.5+地理卷面成绩×0.3+生物卷面成绩×0.3+体育与健康成绩(含文化分和运动技能分)+照顾分
2.折算时四舍五入方法
每门科目考试成绩折算时,取小数点后1位小数,在统计投档总分时,按“四舍五入”原则取整数。
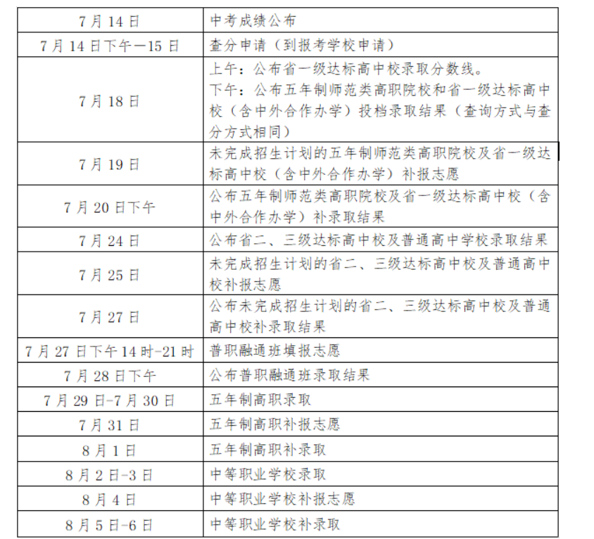
2023年中考下一阶段工作日程安排表
