【#银行招聘# 导语】2022广西南宁江南国民村镇银行人才招聘若干人,报名时间:2022年3月1日至2022年4月30日,®文档大全网现将招聘公告原文发布如下:
南宁江南国民村镇银行(简称国民银行)是由国家监管部门批准设立的银行业机构,成立于2011年1月,由广西金融投资集团、广西农垦集团、全国第一家农村合作银行等投资发起,股东拥有超过几千亿的资产作为信贷资金和结算资金的坚强后盾。立足于南宁,创造价值,承担责任,科学、和谐、可持续发展,建设物质、精神富足的组织,铸造百年国民银行。根据业务发展需要,现诚聘以下岗位精英:
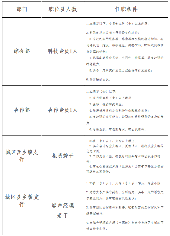
一、招聘职位及条件(工作地点:南宁市)
二、招聘流程
简历投递→简历筛选→一面→二面→体检→录用。
三、报名须知
1.报名方式:将《南宁江南国民村镇银行报名表》(可在南宁江南国民村镇银行网站:http://www.gmyh.com.cn/“人才招聘”栏下载,须张贴个人2寸彩照)作为附件发送至邮箱gmyh2017@163.com,报名截止时间:2022年3月1日至2022年4月30日。
注意:邮件主题内容为:姓名+应聘XX岗位,《南宁江南国民村镇银行报名表》请重命名为:姓名+应聘XX岗位报名表,否则不予受理。
2.应聘者对应聘资料的真实性负责,如与事实不符,我行有权取消其录用资格。
3.经初审合格者,我行将通过手机短信或电话形式通知面试时间,请确保提供的手机号码准确、通信畅通。未获得面试资格的应聘者恕不另行通知。
4.我行将为应聘者的应聘材料保密,恕不退还。如有疑问,请致电:0771-2530900易女士。(请于正常工作时间拨打)
南宁江南国民村镇银行简历模板下载:
http://www.gmyh.com.cn/uploads/soft/191023/nngmbank_jl.doc
附件如下:
1646099734c648b6.doc
2022广西南宁江南国民村镇银行人才招聘信息【4月30日截止报名】.doc